北京时间4月21日晚,美国参议院银行、住房和城市事务委员会举行了凯文·沃什美联储主席提名听证会。沃什的开场演讲聚焦于美联储的独立性。问答环节,沃什强调框架、操作、沟通改革。
一、开场:美联储的“独立性”是有边界的,以全面改革来回应变化了的世界
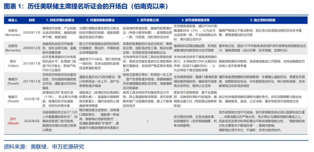
美联储主席提名听证会的开场白多以“务虚”为主,重申独立性、问责制、双重使命等都是常规内容,但侧重点因时而变,较少涉及具体的政策立场。沃什的开场白近2000字,篇幅远超鲍威尔和耶伦,但大量内容是在做“自我介绍”,通过其近乎无可挑剔的教育、职业和社交网络,证明其任职资格。余下内容聚焦于货币政策的独立性。沃什认为,美联储的独立性是“不可或缺的”。总统等民选官员的意见(如对利率政策的点评)并不能侵蚀独立性,关键是政策制定者“必须以国家利益为重……决策必须建立在严谨的分析、深思熟虑与清晰的判断的基础上”。
沃什明确了独立性的三层含义:以物价稳定为前提;货币政策操作的独立性最高;美联储并非“万能”,“需守好本分”。换言之,美联储的独立性是有边界的,程度是不对称的:第一,物价稳定是法定“使命”,美联储没有借口推卸责任,“通胀是一种选择,美联储必须承担责任”。在“双重使命”当中,沃什更强调通胀,是因为无论通胀因何而起,美联储总能做好“看门人”,但就业问题,货币政策的有效性是有限的——货币像一根绳子,只能拉、不能推。第二,美联储在货币政策操作层面的独立性是“至高无上的”,但在管理公共资金、金融监管等方面不拥有同等程度的独立性。所以,沃什主张,在货币政策操作以外的交叉领域,美联储应与其他职能部门协同。第三,美联储不是“万能的”,“必须守好本分”——虽未明说,但主要是指货币与财政政策的“边界”,其批评的是2008年金融危机以来的QE。
伯南克、耶伦、鲍威尔在“零利率时代”的货币政策改革上一脉相承,“沃什时代”的美联储或将以全面改革来回应已经变化了的世界。沃什认为,“世界变化如此之快,墨守成规,其害无穷”。其言外之意是,2008年后美联储在低通胀、零利率环境中政策实践与改革,在当前高通胀的环境中是否还适用,是值得怀疑的。如果不适用,沃什或推动系列改革议程。在问答环节,沃什指出,首当其冲的是美联储的沟通方式,即所谓的“前瞻指引”,包括通胀目标制、经济预测方法和点阵图指引等。
二、问答:沃什将推进 “通胀框架、操作工具、沟通机制”三大政策领域改革
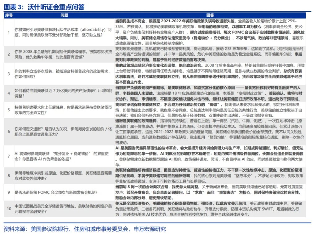
沃什重申通胀是美联储“政策选择”,不认为油价、关税是通胀核心原因。沃什重申通胀是美联储“政策选择”,不认为油价、关税是通胀核心原因。沃什承认2021-2022年美联储政策失误导致物价大幅上涨,重申通胀是美联储的“政策选择”;沃什将通胀定义为物价的持续性、普遍性上涨,一次性地缘冲击(原油)属于价格波动,并非严格意义上的通胀,沃什亦否定关税是通胀的核心原因,偏好以“修剪均值”等精准指标衡量核心通胀。
沃什指出,AI短期内或带来就业冲击,但不会将AI作为草率降息的借口。沃什认为,AI是重大的生产力变革,会重塑美国经济与就业市场,短期或带来就业结构冲击,长期则会创造新岗位、提升经济潜在增速。但是,沃什也表示,不会盲目押注 AI 红利,货币政策会基于真实数据审慎决策。美联储始终密切关注劳动力市场变化,履行充分就业使命。
货币政策方面,沃什重申独立性,提出将推进 “框架、工具、沟通”三大政策改革。沃什表示,特朗普从未要求他承诺任何利率决策;未来,核心改革将聚焦三点:1)政策框架改革,建立新的通胀衡量体系,摒弃过时模型,采用修剪均值等更精准的通胀指标;2)工具改革,确立利率工具的核心地位,渐进缩表;3)沟通改革,取消过度前瞻指引,每次会议基于实时数据决策。
三、政策展望:美联储或善意忽视“临时性通胀”,2026年降息仍是“可选项”
正常情况下,听证会之后,经参议院整体投票(简单多数原则)和总统签字,沃什便可在鲍威尔主席任期结束后(5月15日)走马上任。一个不确定性在于,参议院银行委员会成员汤姆·蒂利斯声称,在司法部对鲍威尔的调查结果出炉之前,不会投票支持任何美联储的提名人选,包括沃什 ;另一个关注点是:卸任主席之后,鲍威尔还将继续留任理事多久?鲍威尔卸任理事后,特朗普将提名谁接替其理事职位、米兰是否改任为永久理事?
①2022年底防疫政策转段之后,市场一度对疫后经济恢复给予较高期待,2023年初经济活动的报复性反弹也在强化市场预期。然而,随着经济指标震荡走弱,尤其连续几个节假日人流与消费相关指标逐级回落,“疤痕效应”的讨论日渐增多。
沃什或非2026年下半年美联储降息的关键变量,仍需关注增长、通胀与金融风险的平衡。我们认为,2026年下半年,在原油价格中枢回落至80-90美元/桶的中性假设下,重启降息仍是美联储政策的“可选项”:第一,联邦基金利率仍处于限制性区间;第二,经济韧性的表象之下,劳动力市场和消费的脆弱性也不宜忽视。2月底中东地缘冲突和原油价格飙升以来,全球与美国经济均出现了边际转弱的迹象。第三,美联储或善意忽视原油冲击引发的“临时性通胀”。
2022年原油冲击和美联储加息背景下,美国经济“软着陆”的具体原因包括服务消费回补、财政刺激和居民超额储蓄等,关键在于需求的"结构性错位"。2022年至2023年美联储加息阶段,以耐用品消费、住宅投资和制造业生产等为代表的利率敏感性部门均因高利率而出现负增长,但以服务业为代表的利率非敏感部门(或收入敏感部门)则在就业和工资增长、财富效应以及超额储蓄的支撑下强势复苏,成为经济增长的“压舱石”。总结而言,2022年3月美联储启动加息周期后,利率敏感部门开始衰退,但收入敏感部门却处于复苏早期、且动能强劲,助力美国经济“软着陆”。
时至2026年,债务杠杆的结构仍是美国经济的韧性之源,但总需求的结构性缓冲已变为结构性脆弱:利率敏感性部门已处于复苏“中周期”、且弹性较弱,收入敏感性部门已经处于复苏“晚周期”、弹性也较弱。2025年下半年,美国私人部门的内生动能方面,新增非农就业人数下降至历史低位,且盈亏平衡就业人数已将至接近于零的水平;居民超额储蓄基本耗尽,储蓄率接近历史低位,实际可支配收入增长停滞。政策方面,当前的财政扩张的空间越来越受限,国防开支的增加可能加剧赤字并推高国债供应,美债利率上行或进一步挤压私人部门的投资空间。美联储降息空间也有限。所以,2026年,面对美以-伊朗冲突引发的原油冲击,美国经济缺乏2022年那样的缓冲或对冲机制,如果油价位持续位于高位,需密切关注美国经济转弱的信号。
在《QE时代的终结——美联储资产负债表分析框架》深度报告中,我们提出,QE时代已经终结,但沃什主张的“缩表”并不意外着流动性冲击。降息至零、而后QE是货币政策操作的一般次序。换言之,或许直到下一次经济衰退,美联储先降息至零,而后才会有标准意义上的QE——定量购买超长端美债,以压低长端利率、促进经济复苏为目标。市场担心沃什主张的“缩表”可能引发流动性紧缩,这实际上是一种误解。美联储缩表需以商业银行准备金需求的下降为前提,这要求放松银行的流动性比例要求(财政部等金融监管部门已经在推动放松金融监管),本质上是一种“流动性转换”,有助于提高准备金使用效率、增加金融对实体经济的支持力度。


