自2018年上市以来,在美团的市值一路上涨的同时,是美团作为本地生活数字经济平台在组织生态上的不断进化。
CBR精华抢先看:
01.“Food + Platform”战略下,美团的年度营收在2020年首度超过千亿元,其中超过一半来自餐饮外卖业务,到店酒旅业务则为美团贡献了最高的利润率,而新兴业务则贡献了最高的收入增长。
02.美团的成功来自于管理团队在互联网领域积累的创业经验和行业认知、先进的技术能力、高效的运营管理体系、科学且持续进化的组织架构和对人才培养的重视等多个方面。
03.进入互联网“下半场”,随着监管逐渐到位和市场竞争环境逐渐规范,美团进入创新驱动的新增长阶段,需要不断拓展其数字经济平台的边界,加强对产业链的数字化赋能,打造更加开放的生态系统。
截至2021年6月7日,尽管股价自其今年的高点已下跌了近35%,本地生活O2O巨头美团在港股市场的市值仍高达1.83万亿港元,在中国的上市互联网公司中,市值上仅次于腾讯和阿里巴巴。
仍处于扩张中的新经济巨头
作为链接消费者和商户的数字化平台,美团将公司的使命定义为“帮大家吃得更好,生活更好”,战略定义为“Food + Platform”(“餐饮+平台”),通过创新及更优的服务助力商家提升运营效率,为消费者提供更为便利以及价格合理的优质产品和服务,善用科技为社会创造更多价值。
根据美团2020年年报,美团全年营收首破千亿,其中2013年成立的餐饮外卖占据了美团超过一半的营收,为美团营收中占比最高的部分,已是近年来美团的支柱业务。但在利润率上,到店、酒旅业务才是美团真正赚钱的业务。美团的营收中,超过一半的收入来自于美团作为平台方进行的外卖订单抽佣(类似于中介费),另一大主要收入来源是商家支付给平台的营销费用。新业务及其他的收入则包括了美团单车、美团买菜和美团充电等自营业务,以及美团优选、美团打车、美团闪购、to B业务快驴等(表 1)。
表 1 美团2020年收入构成
来源:美团2020年年报
值得注意的是,美团2020年第四季度净利润由盈转亏。亏损来自于对新业务的投入如社区团购、社区电商等。而根据美团的2021年一季度财报:尽管单季度新增5900多万活跃买家创造了美团的历史记录,让美团一个季度就基本完成了去年一整年的用户增量。然而单季度新业务亏损80亿,盈利还有待时日。
可以看出,美团在社区团购等新业务的运营上,模式和此前的外卖、酒旅有一定相似,先是根据数据积累,选定特定地域,利用流量优势,快速推广,烧钱扩容市场,改造供给端,输出管理能力,解决企业供需聚合的难点,补贴消费者,让商户和消费者对美团平台产生依赖,抢占主要市场份额后再将部分成本转移给商户和消费者,在平台规模效应下实现盈利(表 2),但社区团购还能否复制此前的成功呢?
表 2 美团的业务矩阵
资料来源:根据公开信息整理
互联网创业文化和高效组织运营
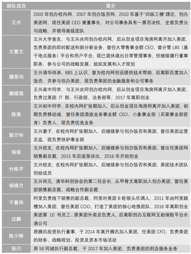
美团网于 2010 年由王兴、穆荣均、王慧文等人创立,以创始人王兴为核心。三人曾是清华大学时期的同学及校友,至今也是美团最为主要的三位高管。在创立美团之前,几人曾联合创办过“多多友”、“校内网”、“饭否网”、“海内网”等互联网社交网站(表 3)。几轮创业经历让创始团队具备了对互联网的敏锐洞察能力及丰富的运维经验。王兴团队注重效率和“三高三低”——高质量、高效率、高科技、低成本、低价格、低毛利。
表 3 美团创始及管理团队资料
资料来源:公司公告,国金证券研究所
作为O2O公司,以王兴为核心的创始团队的创业经历以线上创业为主,并没有管理大规模线下团队的经验,而线下业务需要美团具备强大的组织能力。阿里巴巴销售元老干嘉伟2011 年11 月加入美团后,帮助美团搭设了组织管理体系和地推营销体系,并沿袭至今。
干嘉伟为美团的线下团队制定了可量化、可衡量、可追溯、可控制的运营管理体系,例如在业务管理上锚定目标,细化执行,广泛采用标准作业流程SOP模式进行管理,将原来一个整体的销售过程拆分成ABCD四个步骤,通过对过程的管控来实现对结果E的管控;同时改进激励制度体系,让员工激励与公司目标高度挂钩,员工对业务流程具备较强的掌握能力。
干嘉伟注重“借假修真”层面的团队管理与建设,即以数据、指标、结果为“假”,而以人才和组织的发展和提升为“真”,形成整个组织中成员行为方式和思想的一致性,这样即使在干嘉伟于 2016 年离职后,这套组织管理体系和地推营销体系延续至今,团队的战斗力也未受影响。在人才储备上,美团在基层储备优秀的BD 作为城市经理的候选人,优秀的城市经理为区域经理的候选人;在高层启动“领导梯队培养计划”,进行轮岗锻炼、继任计划、人才盘点等工作,建立起从基层到高层完备的人才梯队。
组织结构服务于战略演进
从2010年3月上线以来,美团经历了多轮业务扩张(表 4),组织结构根据O2O业务变革不断拓展。美团为新业务而成立独立部门时,会迅速进行架构调整,建立独立事业部,并指定一名创始团队成员作为事业部直接负责人,确保整体文化和思路在新业务推进过程中的坚守,其中王慧文和陈亮就多次担任此类角色。以创始团队内部成员作为新业务的负责人,待到成熟后转交其他高管,这使得美团一贯的创业文化能够良好传承,在开辟新业务时发挥作用。
表 4 美团的业务变迁
2015年,腾讯入股美团,美团与大众点评合并组成“新美大”之后,充分发挥了经营协同效应,美团初期的主要业务团购逐渐淡出,真正摆脱了早期“中国版Groupon”的定位,开始转型成为“互联网+”新经济平台。业务架构确立为三大事业群:外卖配送、酒店旅游和到店事业群,奠定了美团到目前为止最为核心的业务(图 1)。
图 1 “新美大”时期美团业务组织结构
资料来源:根据公开资料整理
2016年,美团收购了全牌照支付公司钱袋宝,布局了数字金融和网络支付业务,落实了O2O 商业闭环的关键环节,为业务生态的建设奠定了金融中台基础。同年,美团设立了全球首家人才培养平台“互联网+大学”(IPU),统筹推进美团企业内部人才培养工作。
2017年起,美团的O2O业务大幅扩张,三大事业群重新整合(图 2):
图 2 美团高速扩张期业务组织结构
资料来源:德邦研究所
在2017年推出美团打车后,美团成立了出行事业部,并随后完成了对摩拜单车的收购,进一步丰富了美团的消费者数据采集渠道和流量转化渠道,随后美团对业务架构进行了进一步整合,将原先的美团平台和大众点评平台进行了整合(图 3):
图 3 推出出行业务后,美团的业务组织结构
资料来源:德邦研究所
2018 年 10 月 30 日,公司在完成港交所上市后,按照 “Food+Platform”战略对组织架构进行了升级。此后两年间陆续进行了几次业务单元的优化,但基本组织框架在 2018 年调整后得到沿用。
随着不断开拓新业务,美团将业务平台化整合,公司的组织架构服务于战略方向,核心业务集中在到店事业群和到家事业群两大事业群,再通过美团平台和智慧交通平台提高本地业务的协同和效率。美团以‘吃’为核心,打造从食材供应、IT系统到配送及营销的餐饮服务链,着重打造快驴、美团买菜、美团优选等各类餐饮服务链产品,同时其他业务线予以辅助(图 4)。
从美团的组织架构变化中,可以发现美团的原来按业务划分为主的事业群改为按场景划分,以增加不同业务相同场景间的协同,利于业务的垂直深耕。用户平台将用户流量上升为公司层面整体去经营和管理。用户平台是美团生态的入口,平台接入流量,再导入流量到以“吃”为核心的事业部和事业群,建设成生活服务业从需求侧到供给侧的多层次科技服务平台。
图 4 “Food+Platform”战略下美团的业务组织结构
资料来源:36kr、腾讯网、新浪科技、德邦研究所
2015-2019年美团的高速增长主要来自于业务在各个城市的扩张、在线营销的优化和升级、和配送网络的完善。如今已步入成熟期的美团,重点发展空间在于发挥数据优势,扩大生态系统的网络效应,如赋能生态内的中小商户,激发不同业务部门间的协同效应。在2017年,王兴就已经认识到,to B是未来的机会,互联网经济上半场的流量红利期已经结束,下半场的方向是围绕供应链和to B行业的创新,以效率提升、成本降低为方法让整个中国产业的供给侧实现互联网数字化,最终回到持续增长的道路上。
寻找新的增长曲线:重注零售业务
2015年之后,美团的年度营收从40.19亿元一路飙升至2020年的1147.95亿元,年复合增长率达到了95.5%,这背后是美团在获得融资、扩张业务的同时,组织和战略的持续进化。但同时值得注意的是,美团的营收增速呈逐年下滑趋势,在2020年已下降至20%以下(图 5)。这样的营收增速并不符合资本市场赋予美团的高增长期望。
图 5 美团营收自2015年以来的高速增长
资料来源:公司公告
依赖于传统核心业务,不可避免会迎来营收增速下滑,加上单纯的餐饮外卖业务利润率低,竞争激烈,让美团投入于寻找新的增长曲线。从2020年的业务结构可以看出,美团正试图进化成横跨本地生活和实物电商的综合型数字经济平台。在社区团购和电商上,作为中国最大的外卖配送平台,美团借助自身成熟的基础设施、充足的商家资源,以及配送渠道优势,推出了美团买菜、美团优选、闪购等新业务(表 5),以更进一步释放美团作为平台的规模效应。
表 5 美团的新战场
资料来源:美团官网、公司公告
对于新兴业务,王兴在财报电话会上称电商零售是巨大的机遇,一旦基础设施建设完毕,就有机会触及海量的用户群体。而一旦有了新的基础设施,也将有机会创建全新的价值链,这也将会为整个社会带来新的价值,电商零售是一个能触及最后一批电商增量用户(下沉市场数亿用户)的机会,所以必须对美团优选等零售业务加码投入。就在近日,据媒体报道,美团计划在2021年新招6万人。这6万人主要是物流、地推等基础岗位所需,服务于社区团购业务美团优选和B2B餐饮供应链业务快驴。而这之前美团员工近几年数量一直稳定在5万人左右,如此大规模的扩张反映出的是美团对于零售业务的巨大期望,美团的组织进化仍将继续。

