近期,保时捷深陷“减配门”,国内车评人更是空前团结,一致联手炮轰保时捷。
事情的起因,是部分保时捷车主在提车时被告知:“暂时缺少电动转向柱,将先以手动转向柱替代,后期免费补装”。
结果,保时捷并没有兑现当初的承诺。上月末保时捷发布文件,以缺少芯片为由,取消了此前承诺后期补装计划,仅以2300元代金券作为补偿。
多位车主表示,他们在咨询之后发现,如果自己在售后更换电动转向柱,成本在3万元左右。
显然,对这样的处理办法让消费者无法接受。
保时捷被指“双标”
直播间车主刷礼物霸屏维权
回应被指毫无诚意
除了不守承诺、补偿措施太过潦草之外,更让中国消费者不满的是,保时捷玩起了“双标”。
由于疫情,保时捷从去年开始取消了部分Macan、Panamera等车型的电动转向柱。
有车主发现,同样是缺少芯片,保时捷为北美市场配备了电子转向柱,后期芯片到位后,当地消费者只需加装芯片即可正常使用。而且,保时捷提前给车主发送了邮件通知,给予500美元的赔偿,无任何限制使用的条件。
针对中国消费者的补偿,仅是只能用于售后的2300元代金券,并表示无法提供电动转向柱的加装服务。
4月27日晚,“全新保时捷 Taycan Cross Turismo ”新车发布会的直播间里,涌入大批维权车主。
直播开始不久,大量车主发维权评论,于是保时捷关闭了评论功能。
不过,豪车的客户们“财智过人”。
车主纷纷将网名改为“金牛保时捷还我电动转向柱”、“宝时捷涉嫌销售欺诈”、“保时劫要不还你2300飞舞卷”......通过刷礼物的方式接力霸屏,场面豪横至极。
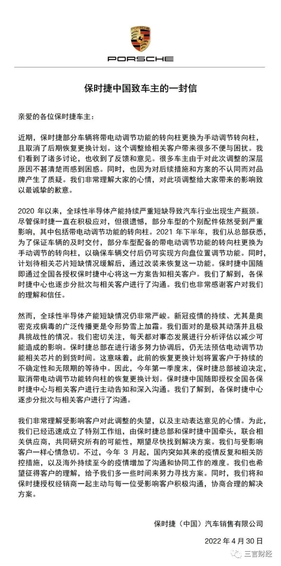
经过多日舆论发酵,4月30日,保时捷(中国)汽车销售有限公司发布致车主的一封信,就“电动转向柱改为手动调节转向柱”一事作出说明。
保时捷表示,因芯片短缺导致断货,虽然进行诸多努力协调工作,但仍无法预估电动调节功能相关芯片到货时间。因此,今年第一季度末,保时捷总部决定取消带电动调节功能转向柱的恢复更换计划。
同时,保时捷还指出将会和每一位受影响客户沟通,以推进该事件的解决,希望征得客户的理解。
不过,保时捷的回应未能让消费者接受。
对此,有网友称,毫无诚意;也有网友指出,“这文章全篇都在哭惨?你收选装费的时候怎么不哭呢”。
5月11日,保时捷中国官方微博发布了一张超跑照片,并配文“不失经典”。
有网友对此评论“不失经典失什么?失电动转向柱吗?”,也有网友调侃称,“这个是手动转向吗?”。
更是有网友将自己的网名改成了“保时捷还我转向柱”,并留下评论“经典处就在于没有电动转向柱”。
从今年4月初开始,陆续有车主称自己在签订免费补装电动转向柱协议后又被告知取消该措施,之后大家开始在黑猫投诉【投诉入口】平台等渠道开始进行维权。
在黑猫投诉平台,近30天内,对保时捷的投诉量已达151起,投诉内容均为保时捷取消电子转向柱。
但这些投诉似乎都没什么进展,“已回复”和“已完成”均显示为0。
由此可见,消费者的维权之路并不顺利。
汽车自媒体空前团结
有网友质疑其目的不纯
5月10日,汽车博主“蔡老板”在社交平台上发布视频,呼吁全网车评人一起关注保时捷的“电动转向柱”问题。
蔡老板称自己近期持续在关注保时捷“减配”事件,无助、孤独、焦虑且愤怒,但关注此事并非为了流量,就是想通过自己的坚持,通过舆论的压力、消费者的谴责,让这些区别对待中国消费的品牌作出改变。
蔡老板在视频中向“猴哥说车”、“陈震”、“韩路”、“小刚学长”等十余位车评人和汽车行业从业者发出请求,呼吁他们联合为车主发声。
蔡老板发布呼吁视频后,“猴哥说车”、“小刚”、“陈震””等多位大V相继出面外点评,声援蔡老板。
5月11日晚,猴哥说车在直播间连线蔡老板、八戒说车、阿飞说车等众多车圈大V和维权车主、专业律师对该事件进行分析。
一直以来,一些车评人之间时常会发生点小摩擦,互相怼一波。为什么这次这些空前团结?
蔡老板在视频中曾多次声明其做法“不是为了流量”,但该条视频还是成功引起全网关注。
随着越来越多的车评人围绕该事件发声,有网友对此产生了质疑。本应针对保时捷“减配”问题的维权事件,成了各路网红争夺流量的舞台。
有网友发现,蔡老板曾在“保时捷减配”相关视频中“带货”过一款玻璃水。页面显示,蔡老板“带货”的这款汽车玻璃水,累计已售出5.2万单。
因此,有网友认为,部分打着“为维权车主发声”旗号的“车评人”,其目的并不单纯。
还有短视频博主称:“但凡是聊车的,有一个算一个,谁敢说自己发视频不是为了挣钱?”。
据每日经济新闻报道,保时捷中国相关负责人表示:“目前,由保时捷总部和保时捷中国组成的特别工作组,与相关供应商也进行了深入探讨,并对未来的配件供应和生产进行了重新梳理和分析。经过努力,我们在此功能的恢复可能性上取得了一定进展。我们会在未来几天内给予客户和公众一个明确的答复。”
据中国网报道,近日有部分保时捷车主已经解决了车辆问题,车主反馈称,保时捷方面已经按车主要求,为其办理了退车服务。
另据证券日报报道,5月16日,有接近保时捷人士透露,保时捷一定会推出新的、更具诚意的赔偿方案。但“未经官方许可还无法透露,预计很快会给出个明确答复。”
如此看来,此次保时捷“减配”风波或许会在几日内得以解决。
人民网发声:“糊弄了事,没有耻感”
5月16日,人民网网络评论部官方微博“人民网评”发文称保时捷的处理方式“糊弄了事,没有耻感”。
评论指出,既然保时捷打着后续将免费为车主升级“电动转向柱”旗号揽客,那就应该将承诺兑现,不能动辄自说自话地说取消就取消。这不仅仅是缺少诚信的问题,更涉嫌虚假宣传。
而面对不断增加的消费者投诉,保时捷仅在道歉声明中表明,赔偿供下次使用的千元代金券。评论指出,这根本就是糊弄了事,完全没有一点耻感。
最重要的战略市场却没得到尊重
消费者在意的是自身消费的感受。
疫情之下,芯片短缺,造车供应链保障不足是事实,“减配”“先减后补”也并不鲜见,相信绝大部分消费者理解供应链不稳定所引发的问题。
但目前其他车企均未出现类似保时捷“减配门”的情况。
据了解,小鹏、理想也曾发布公告称,由于芯片问题对车载雷达进行减配,并向消费者提供选择方案。
其中,小鹏汽车推出两种交付方案,方案A为等待提车,不要权益,按顺序进行交付;方案B为选择软件权益,签订补充协议,按顺序进行交付,分批补装雷达。
宝马曾因芯片短缺问题,取消部分车型的自动泊车辅助系统、手机无线充电及WiFi热点功能,并下调车型价格。
奥迪也曾因同样的问题,后期补发遥控钥匙……
像保时捷这样自毁契约,然后甩锅给疫情的行为让消费者如何接受?
据统计,保时捷年在中国市场共交付了95671辆新车,占据全球总销量的32%左右,换而言之每卖出十辆保时捷,当中就有三名车主来自中国。
今年3月,保时捷全球执行董事会副主席麦思格曾公开表示:“中国是我们最重要的战略市场之一,不仅是因为其亮眼的销售数据,更重要的它在数字化和创新方面的卓越表现和广阔空间。”
现在看来,保时捷如今的做法似乎打了麦思格的脸。
作为将中国视为最重要战略市场之一的汽车品牌,不仅应该有契约精神,还应当更尊重中国市场。
但保时捷在处理此次事件时,至今还未给出一个让中国消费者满意的解决方案。
消费者对品牌的好感度和信任度一旦下降,企业只会自毁前程。


