美团当下的困境及破局之道
文/秋源俊二
刚刚,美团发了财报,就说说最新的一些看法和理解吧。
相关业绩不在赘述,尤其是隔壁家拼夕夕比较起来,简直降维打击。
当下市场对美团,已经形成强烈共识,主要涉及以下几个困境:
天花板问题,尤其和拼多多拥有良好增长前景Temu比;
长期与抖音竞争,对利润的损害,包括不限于快手本地生活业务展开;
无限战争的理念主张,尤其新业务(优选)等,可能不尊重股东权益。
最重要的是,以上三个问题,可能是长期化的。
针对这些问题,其实美团给出了应对策略,分别如下:
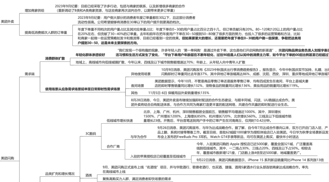
第一个给出的解法是“闪购”+低频外卖用户分层运营
第二个解法是提拔李树斌(高级副总裁),打直播、短视频之战,并模仿多多视频
第三个问题,是目前做了一定调整,但不改变方向,也不愿意缩减规模。
目前市场吐槽最多的是无限战争,希望砍掉优选业务。
上面这三个问题,基本是市场主流共识,构成当下美团的困境,管理层当局也给出了应对策略。
上述皆为客观事实。
战略其实就是权衡与取舍,以及主要矛盾、优先级的处理。
在我的认知里,1、3其实是一类问题,都是探索打破天花板,且我也认同管理层策略,不应该直接关掉优选。(不学字节全面放弃游戏)
优选业务,值得去尝试,但或许应该改变一下规模和策略,小范围尝试,季度亏损控制在10亿以内。
比较遗憾的是,从公开公司动态来说,美团管理层可能认为核心矛盾是和抖音的竞争。
个人看法,倾向应该优先解决第三个问题,而且应该花最多精力。
主要逻辑是因为抖音,乃至快手进攻本地生活,确实对现金奶牛有影响,但不至于离谱。
以当年美团农村包围城市,高频打低频,“欺负”携程为例,今天携程依然OTA领头羊。美团酒旅其实情况更乐观,即便暴增下S&M支出,这块业务净利率依然高达33%。
此外,进攻方是抖快,主动权不在自己手中,也解决不了战争。
相反,优先解决流血和天花板问题,是更值得的。
毕竟杀利润是小问题,而杀“美团从成长股演变为价值股”的逻辑,则更加可怕。同时发展本身,能解决更多问题。
美团浪费了太多精力在抖音身上。
当然,美团有自己董事会,有强大的公司治理;同时,王老板也不至于离谱,所以,被套牢的大资金们,等待纠偏机制吧。
免责声明:上述内容仅代表发帖人个人观点,不构成本平台的任何投资建议。
- Tensorflow·2023-11-29赞同,问题一也很重要,关系到能否成为成长股,但问题二是最不应该优先去解决的点赞举报
- tmfefuvi·2023-11-29这些都是表象,腐朽的组织架构是核心原因。点赞举报
- Xianzi09·2023-11-29美团内部组织,人才问题比这些大的多。点赞举报
- 不高兴的小欣·2023-11-28明天就能回到85,明天开盘-17%点赞举报

