九源基因暴跌30%——(02566.HK)新股配售情况
$九源基因(02566)$ 公配675.83倍,十分火热,回拨50.00%,没有套路拨,暗盘大跌28.50%,上市首日低开39.61%,18分钟后上冲到9.10港元,敲钟攻势之后就开始往下走了。
我们来看看九源基因(02566.HK)暗盘情况:
九源基因(02566.HK)辉立暗盘以最高价11.68港元低开,迅速跌到最低点8.60港元后企稳,反弹到9.60港元附近回落,横盘震荡,尾盘以8.88港元报收,跌幅28.50%,振幅24.80%。
看看九源基因(02566.HK)配售情况!
九源基因(02566.HK)招股最终定价12.42港元,在招股价11.48港元-12.56港元的上限价偏下一点,5.64亿港元的募资,30..48亿港元的总市值,H股市值13.55亿港元,发行比例18.50%。配售情况:30759人认购,这次公配675.83倍,十分火热,由于超过100倍,回拨比率50.00%,国配有1.18倍,一手中签率20.01%,认购20手才必中1手,同时乙组2545人申购,其中顶头槌申购222张,获配率0.52%-0.67%!
55回拨,没有套路拨。毕竟公配六七百倍的话,正常应该是甲尾比乙头中签更多,这一次这个结果这么配,应该是更加偏一手了。所有甲尾中签率被拉下来了。甲尾才两万块钱的货。
九源基因(02566.HK)的乙组官方披露的中签名单里有653人中签2600股,有556中签2800股,有236人中签3000股,有133中签3600股,有69人中签4200股,有206中签4600股,有59人中签5000股,有247中签5400股,有118人中签8000股,有46中签10400股,有222人顶头槌申购中签11800股。乙组总共中签1134.96万股,货值1.41亿港元。
然后看看国配的情况:
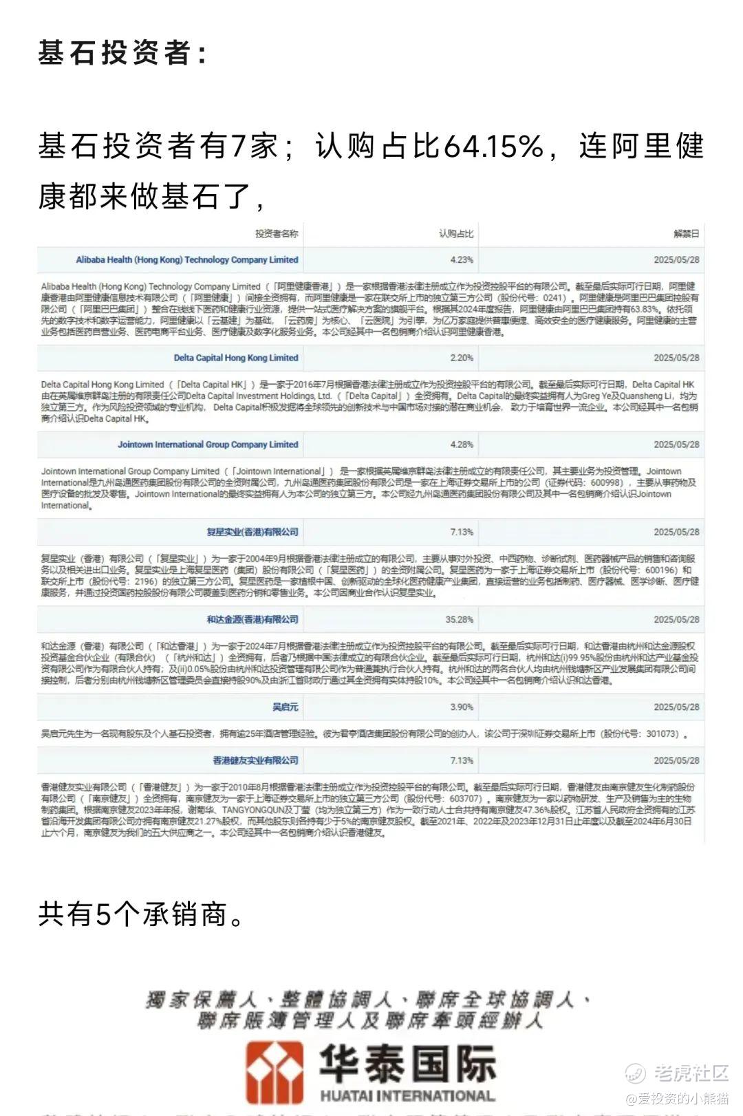
九源基因(02566.HK)国际配售总共108人,认购额1.18倍,基石这些全部是锁定半年到明年5月份,
这一类票跌三五十的,机构去当基石的都是傻子嘛?机构都是人傻钱多不够花,非去港股做基石给市场送钱嘛?背后逻辑大家品一品。
九源基因(02566.HK)国配货是很分散,前25大承配人上市后所持股份数目占上市后已发行股份总数18.42%。九源基因(02566.HK)这个票稳价人是华泰金融控股(香港)有限公司,绿鞋失效。
九源这次我们基本上没参与,由于回拨50.00%,九源基因这个55回拨以后,2.8亿的货要就给回拨散户了,这个操盘压力要是拉得起来那可想而知了。
果然是玩不过庄家,都觉得他要套路回拨,结果来了一次国配足额,属于那种刚好超购的,也就是说这个票的涨跌全凭庄稼一念之间给不给你肉,这个票他不搞套路回拨,一旦这国配足额,这个票就不是涨40%了,而是跌40% ,这次应验了。
免责声明:上述内容仅代表发帖人个人观点,不构成本平台的任何投资建议。
- 招财猫kitty·2024-11-29那你说这个票以后还有涨的可能么?点赞举报
- 品子·2024-11-28他妈的破发倒霉点赞举报

