觅瑞 Mirxes,递交招股书,拟赴香港上市 | 香港IPO市场
2024年11月4日,总部位于新加坡、浙江湖州的湖州觅瑞科技有限公司的控股股东 Mirxes Holding Company Limited(以下简称“觅瑞”)向港交所递交招股书,拟在香港主板挂牌上市。这是继其于2023年7月25日、2024年4月30日递表失效后的再一次申请。
觅瑞招股书链接:
https://www1.hkexnews.hk/app/sehk/2024/106894/documents/sehk24110400349_c.pdf
主要业务
觅瑞,成立于2014年,作为一家起源于新加坡的核糖核酸(RNA)技术公司,专注于在全球范围内普及疾病筛查诊断解决方案,是开发及商业化用于癌症及其他疾病早期检测的、精准的、无创的、可负担的、基于血液的microRNA(miRNA)检测试剂盒的先驱者与领导者。
根据弗若斯特沙利文的资料,觅瑞是全球为数不多的已获得分子癌症筛查行业体外诊断(IVD)产品监管批准的公司之一,也是全球范围内首家且唯一一家获得分子胃癌筛查IVD产品监管批准的公司。
截至2024年10月31日,觅瑞拥有一种核心产品(即GASTROClearTM)、两种其他商业化产品(即LungClearTM及FortitudeTM)及六种处于临床前阶段的候选产品。公司的核心产品GASTROClearTM为一个由12种miRNA生物标志物组成的用于胃癌筛查的基于血液的miRNA检测组。GASTROClearTM已于2019年5月获得新加坡卫生科学局(HSA)的C类体外诊断(IVD)证书后成功商业化。
觅瑞已开发两个业务分部:早期检测及精准多组学分部(提供各种疾病早期检测产品及服务、多组学候选发现及临床基因组检测)、传染病分部。
早期检测
觅瑞的核心产品GASTROClear™为全球首款也是唯一一款获批准进行胃癌筛查的分子诊断IVD产品,已于2019年9月获得HSA(新加坡卫生科学局)的C类IVD证书并成功商业化,于2017年11月获得CE认证标志,于2023年5月获得FDA(美国食品药品监督管理局)的突破性医疗器械称号。于2023年3月在中国完成GASTROClear™注册临床试验的受试者招募,招募9,472名受试者,为全球最大的分子早期癌症筛查前瞻性临床试验。公司于2023年12月向中国国家药监局提交注册申请,预计将于2024年第四季度获批。此外公司于2022年7月在日本完成一项临床研究,以评估GASTROClear™对日本人群的适用性,且亦已与PMDA(日本药品及医药器械监督管理局)进行磋商,以探索GASTROClearTM在日本的IVD批准。
其他早前检测候选产品包括用于肺癌筛查及早期检测的LungClear™、用于结直肠癌早期检测的CRC-1、多癌检测试剂盒CADENCE、与Actelion Pharmaceuticals合作开发的用于肺高压早期检测的基于miRNA的检测试剂盒PHinder等。
精准多组学业务
专注于为生物制药公司、政府机构以及学术及临床机构提供复杂的、以miRNA为中心的多组学检测解决方案,并于合作伙伴合作开发下一代高复杂性诊断应用,以发现各种疾病以生物标志物形式呈现的新型生物性关连特征,帮助发现候选疗法,为临床客户及合作伙伴开发全面的知识产权及诊断解决方案产品组合。
传染病业务分部
作为早期检测及精准多组学业务分部的补充,公司于疫情期间已为约35个国家开发、生产及部署Fortitude™ COVID-19诊断试剂盒。觅瑞通过大规模生产及商业化Fortitude™试剂盒来应对COVID-19疫情,使公司成为东南亚领先的诊断检测提供商。
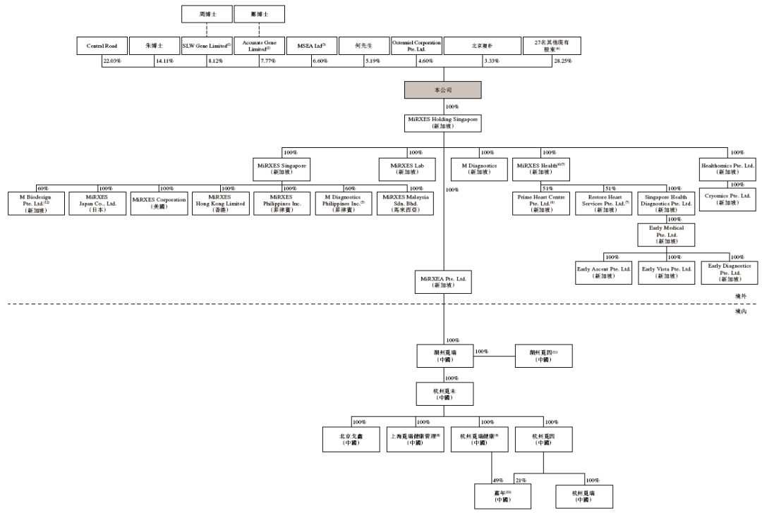
股东架构
招股书显示,觅瑞在上市前的股东架构中,
孙彤宇先生,通过Central Road,持股22.03%;
朱兴奋博士,持股14.11%;
周砺寒博士,通过SLW信托持股8.12%;
邹瑞阳博士,通过Accurate Gene信托,持股7.77%;
股份奖励计划,通过MSEA信托,持股6.60%;
何豪杰先生,通过Perpetuity Eagle International持股5.19%;
陆善睿先生,通过Octenniel持股4.60%;
北京复朴,持股3.33%;
CAI Wensheng先生,持股1.89%;
华润集团、正大集团共同成立的CR-CP Life Science Fund,通过Capstar Management Group Limited,持股1.88%;
建设银行,通过建成开元持股1.88%;
Rock Springs Capital,通过Rock Springs Capital Master Fund LP、Four Pines Master Fund LP分别持股1.88%、0.38%;
新加坡经济发展局,通过EDB Investments Pte Ltd持股1.77%;
新加坡科技研究局,通过Accelerate Venture Creation PteLtd持股0.33%;
高榕资本,通过Banyan Partners Fund III, L.P.、Banyan Partners Fund III-A, L.P.分别持股1.74%、0.31%;
Accelerate Technologies,持股1.70%;
Jane Street,持股1.51%;
HO Yoon Khei女士,持股1.16%;
胡鹏先生(GP),通过NHH Venture Fund, LP,持股1.02%;
Alpha Win IX LPF,持股0.94%;
Liu Chee Ming先生管理的Divine Limited,持股0.94%;
Zhou Joe先生(GP),通过Keytone Collaboration II, L.P.、Keytone Ventures III, L.P.分别持股0.94%、0.94%;
晨领资本,通过CRF Investment Holdings Company Limited、CDG Group Fund L.P.,分别持股0.91%、0.03%;
Kan Yaw Kiong、Zhao Huan、Zhang Wen通过IGBE Tech PteLtd,持股0.83%;
三井物产株式会社,持股0.83%;
Tan Choon Hian, Roger,通过RDS1 Holdings Pte Ltd,持股0.83%;
Intertrust (Singapore) Ltd,通过Jubilant Peace信托,持股0.56%;
Tay Yew Beng Peter,通过Blue Spark Hub PteLtd,持股0.50%;
榕泉生物、甘国澄先生,通过BPC SPV MRX Limited,持股0.47%;
中国诚通,持股0.38%;
Chao Yu-Chien Sonia,通过Denning Holdings Limited,持股0.38%;
CHEONG Kok Yew先生,持股0.37%;
ONG Jeong Shing先生(WANG Jiongxing),持股0.37%;
ENG Bak Chim先生,通过Ebco Capital Pte Ltd持股0.19%;
中源九号有限合伙基金 SDG Alpha Win PE LPF,持股0.19%、
Deng Wei女士控制的Knowledge World Co. Ltd,持股0.09%;
Susan Ho Li Wah女士、Amos Leong Hong Kiat先生,通过JASS Assets持股0.08%。
董事高管
觅瑞董事会由9名董事组成,包括:
-
3名执行董事:周砺寒博士(首席执行官)、邹瑞阳博士(副首席执行官、首席技术官)、何豪杰先生(首席投资官);
-
3名非执行董事:朱兴奋博士(董事会主席、首席科学顾问)、乐贝林博士(高榕资本执行董事)、柳达先生(华润正大生命科学基金董事总经理)。
-
3名独立非执行董事:林倩丽博士、方晓先生、马露玲女士。
除执行董事外,高管包括首席财务官朱明炉先生。
公司业绩
招股书显示,在过去的2021年、2022年、2023年和2024年前六个月,觅瑞的营业收入分别为6064.98万、1775.90万、2418.50万和956.68万美元,相应的研发开分别为788.21万、1848.18万、2261.03万和1069.31万美元,相应的净亏损分别为308.11万、5620.27万、6956.93万和4432.59万美元。
中介团队
觅瑞是次IPO的中介团队主要有:中金公司、建银国际为其联席保荐人;毕马威为其审计师;竞天公诚、达维分别为其公司中国律师、公司香港及美元律师;通商、威尔逊·桑西尼分别为其券商中国律师、券商香港及美国律师;弗若斯特沙利文为其行业顾问。
*疏漏难免,敬请指正
版权声明:“港澳IPO上市”主要跟踪关注香港上市、澳门上市、美国上市等,所有原创文章,转载须联系授权,并在文首/文末注明来源、作者、微信ID,否则我们将向其追究法律责任。部分文章推送时未能与原作者或公众号平台取得联系。若涉及版权问题,敬请原作者联系我们。
更多香港IPO、美国IPO等境外上市资讯,敬请浏览:www.hkmipo.com
相关阅读
今年前十个月香港上市54家,IPO募资686亿、增1.17倍丨香港IPO市场
香港上市“保荐人”排行:中金、华泰、海通、中信建投、中信、建银,6家中资券商位列前十
香港上市中介“审计师”排行:普华永道、安永、毕马威,Top 3
香港上市中介“香港律师”排行:高伟绅、美迈斯,Top2;金杜、竞天公诚等2家中资律所位列前十
香港上市中介“中国律师”排行:竞天公诚、通商、金杜、中伦、君合,位列前五
130家“医疗健康企业”香港上市中介机构排行榜:中金、安永、通商、达维,保持领先
130家“医疗健康企业”在香港IPO上市,其中包括65家未盈利生物科技公司、1家特专科技公司
港交所上市主管陈翊庭:香港是中国企业IPO的首选,香港上市选择“合适的保荐人”非常重要
免责声明:上述内容仅代表发帖人个人观点,不构成本平台的任何投资建议。


