每周市场观察:美国经济数据密集出炉,谷歌、OpenAI、特斯拉新产品争先发布,AI浪潮如何改写未来?
全球重要股指表现和估值(美元计价)
数据来源:bloomberg,老虎国际
上周市场主线分析
美国经济数据密集出炉,美联储All in controlled?
-
上周,美国11月的制造业和服务业PMI出炉。与过去几个月不同,此次制造业PMI相比之前大幅提升,且优于市场预期,但仍在50荣枯线之下;相反,服务业PMI虽然虽然大幅下降,也低于市场预期,但却依然在50荣枯线之上。换句话说,制造业在回暖,即使还不够;服务业在转弱,但是也不要紧。
-
同时,美国11月就业数据也于上周五公布。其中,企业统计口径的新增非农就业人数小超预期。然而,家庭统计口径的失业率却不容乐观,录得4.246%紧逼7月份高点。另一方面,时薪增长和消费者信心指数依然强劲,再次超出预期。
-
总的来看,这次经济数据可以概括为“强劲中稍有些许降温”,仍然在美联储的预期之内。上周鲍威尔在公开讲话中表示,尽管下行风险低于预期,但美联储可以保持耐心,谨慎地迈向中性利率。所以,我们依然保持之前的判断,12月降息仍是大概率的事,如果不发生大型黑天鹅事件,明年的降息路径或大幅放缓。
数据来源:tradingeconomics,老虎国际
谷歌大模型打开想象,OpenAI、特斯拉争先发布新产品,AI浪潮正在进行时!
-
最近,$谷歌A(GOOGL)$ 旗下的Deepmind团队抢在Sora之前发布了自己的视频生成模型Genie2。该模型是基于DiT技术实现的世界模型,用户可以通过输入命令,实现类似游戏控制的效果。根据发布会的展示,其在指令理解、物理碰撞、光照反射灯方面的处理效果都相当惊人。
-
目前主流的大语言模型(LLM)面临的一个大问题就是训练数据几乎用尽,但是考虑到电子游戏所携带的海量数据信息,并且通过游戏交互又能创造新的预训练数据,所以我们非常期待Genie这种世界模型往Scaling Law的发展。此外,Genie作为一个世界模型,未来想象空间巨大,比如在虚拟世界来完成物理实验、训练机器人等任务。
数据来源:谷歌发布会,网络公开信息
-
与此同时,OpenAI预告了一个长达12天的新品发布会。外界猜测将会带来o1正式版、视频生成模型Sora,以及agent工具等产品。目前,o1正式版已经发布,同时特推出了更高阶的pro会员,费用也高达200美金一个月。这也意味着,训练推理端模型来解决逻辑问题,是真的非常非常消耗算力。
-
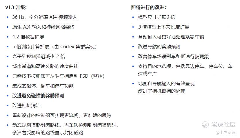
此外近期, $特斯拉(TSLA)$ 也发布了自己的自动驾驶FSD的v13。相比之前的v12.5,效果更加拟人化,能实现点对点的自动驾驶。模型层面来看,有更庞大的数据、更清晰的输入、更复杂的结构,可以期待智能驾驶也开始走Scaling Law。总的来看,目前AI并未熄火,各大玩家目前正在如火如荼的进行科技迭代,也无需担心技术进步见顶。
数据来源:老虎国际
@话题虎 @小虎活动 @芝士虎 @ETF小帮手 @33_Tiger @DTSniper @FlowingCash @船长每日观察
修改于 2024-12-11 19:46
免责声明:上述内容仅代表发帖人个人观点,不构成本平台的任何投资建议。
- 富不过二代·2024-12-11经济数据似乎在缓慢恢复,但AI真的是未来!投资决策要更谨慎点赞举报
- 赵宝龄·2025-04-01有哪些医药健保类ETF?点赞举报

