杭州银行业绩向好却吝啬分红,大股东清仓离场,消费贷存隐忧
文|小方
来源|财富独角兽
2025年2月5日,杭州银行发布业绩快报,2024年该行实现营业收入383.81亿元,较上年同期增长9.61%;净利润169.83亿元,较上年同期增长18.08%。
业绩向好的背后,杭州银行亦“迷雾重重”,分红率不达标、大股东离场、年“吃”罚单1200万、消费贷“埋雷”等问题,或影响其在2025年乃至未来数年的发展。
01
向好的业绩快报,“暗藏”两大疑问
杭州银行业绩高增的背后,并非没有“隐忧”。从其近年来的财务动作看,至少有两个问题“待解”。
其一,分红连续不达标。
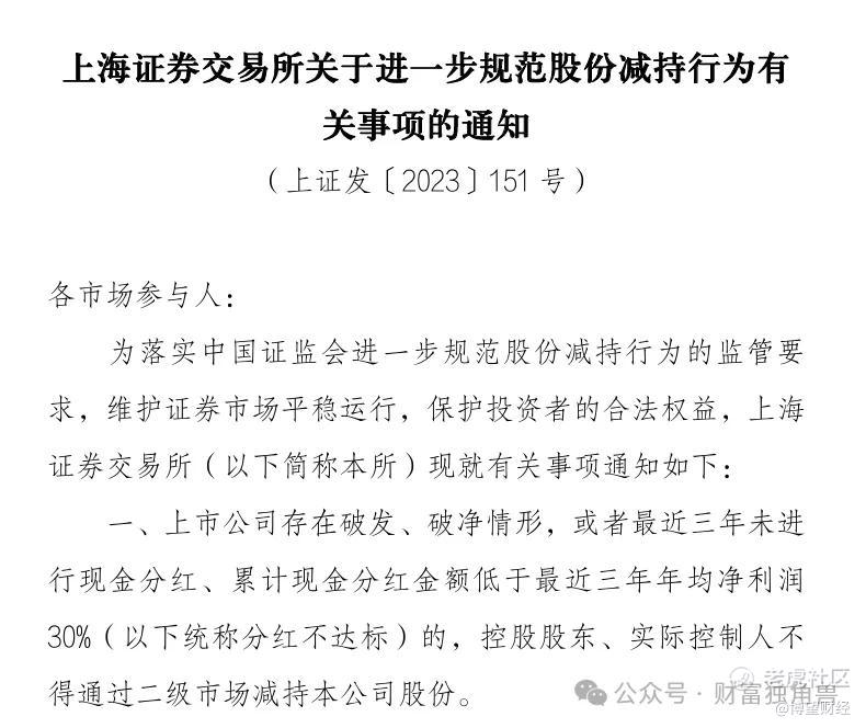
根据中国证监会及沪深交易所发布的《关于进一步规范股份减持行为有关事项的通知》,“上市公司累计现金分红金额低于最近三年年均净利润的30%(以下统称分红不达标)”。
图片来源:上交所通知截图
纵观杭州银行,其上市以来,除2019年公司现金分红比例达到31.44%以外,其余年度分红比例均未超过30%。
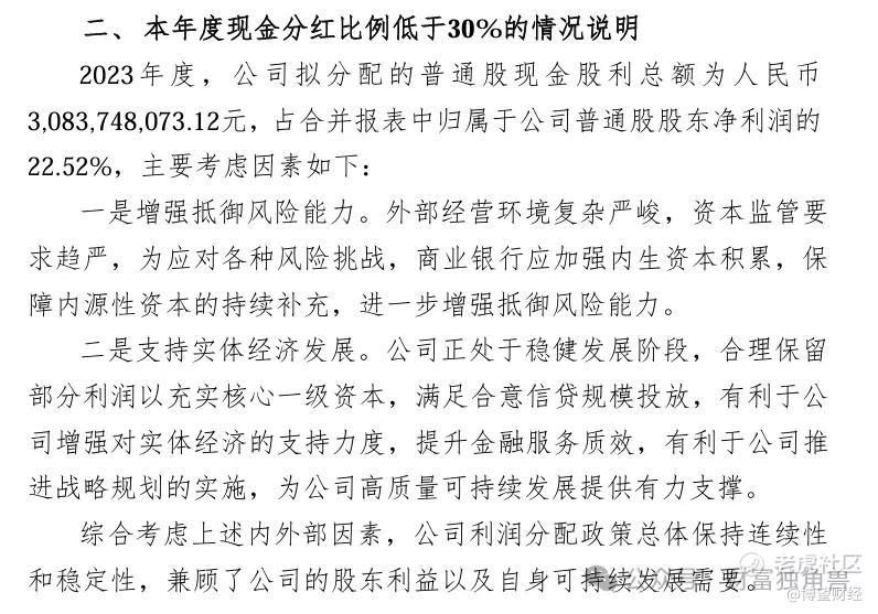
以2023年为例,杭州银行拟分配的普通股现金股利总额约为人民币30.84亿元,占合并报表中归属于公司普通股股东净利润的22.52%。
图片来源:《杭州银行2023年度利润分配方案公告》截图
对此,杭州银行在公告中解释称,这一分红比例,主要考虑因素为“ 增强抵御风险能力”“支持实体经济发展”。基于此,该行认为,其利润分配政策总体保持连续性和稳定性,兼顾了公司的股东利益以及自身可持续发展需要。
不过,据《金融时报》2025年1月6日援引业内专家观点指出,分红反映了上市银行稳健的盈利能力和对股东的回报承诺,有助于提高投资者信心,也能够吸引更多投资者参与银行股的投资,有助于促进市场稳定发展。
其二,超500%的拨备覆盖率。
2024年业绩快报显示,截至2024年末,杭州银行的拨备覆盖率541.45%,较上年末下降19.97个百分点。尽管有所下降,但这是自2021年以来又一次处于500%以上的“高位”。
而根据《财政部关于《金融企业财务规则(征求意见稿)》公开征求意见的通知》要求,“为真实反映金融企业经营成果,防止金融企业利用准备金调节利润,对于大幅超提准备金予以规范。以银行业金融机构为例,监管部门要求的拨备覆盖率基本标准为150%,对于超过监管要求2倍以上,应视为存在隐藏利润的倾向,要对超额计提部分还原成未分配利润进行分配。”
图片来源:《财政部关于《金融企业财务规则(征求意见稿)》公开征求意见的通知》截图
由此来看,杭州银行的拨备覆盖率可谓是远远超过这一要求的标准。
那么,杭州银行拨备覆盖率缘何居高不下?其弊端何在?
就拨备覆盖率过高问题,中国(深圳)综合开发研究院金融发展与国资国企研究所副所长胡彩梅曾在接受《第一财经》记者采访时表示:“较高拨备覆盖率意味着较高的机会成本,不利于利润的合理利用。当前经济形势下,可以敦促上市银行降低拨备覆盖率,提高利润水平,增加分红率,提升投资者信心。”
高拨备覆盖率也容易打破商业银行风险与收益之间的平衡。胡彩梅认为,利润变成拨备后既不能增加股东权益,也不能补充资本金,相当于资金闲置,浪费稀缺资源。
由此来看,杭州银行超500%的拨备覆盖率,或许是时候大幅降一降了。
02
大股东“离场”,对杭州银行是不是“好事”?
就在春节假期前夕,2025年1月24日,杭州银行发布公告,澳洲联邦银行决定以43亿元的价格将其持有的5.45%杭州银行股份转让给新华保险。此项交易每股转让价格为13.095元,折让约10%,并使新华保险的持股比例上升为5.87%。
图片来源:杭州银行公告截图
这一转让行为,一度被业界解读为澳洲联邦银行对杭州银行的“清仓”。
根据杭州银行官网,该行成立于1996年9月。目前,拥有200余家分支机构,网点覆盖长三角、珠三角、环渤海湾等发达经济圈。2016年10月27日,首次公开发行A股在上海证券交易所上市。资产规模上,截至2024年三季度末,杭州银行总资产20,177.81亿元。
而澳洲联邦银行从2005年起便成为杭州银行的重要股东,持股比例一度接近20%,但近年来逐步减持。此次完全退出杭州银行,宣称是响应其战略调整,聚焦澳大利亚与新西兰市场,剥离非核心业务。
此番对于澳洲联邦银行以43亿元“清仓”所持5.45%股份,转让给新华保险的股权变动,在业界引发广泛关注。究其原因,一是改变了杭州银行的股东结构,二是引发市场对银行未来发展的思考。
耐人寻味的是,澳洲联邦银行至今仍持有齐鲁银行15%股权。这反映了其在全球投资布局中的怎样考量,尚需时间给出答案。
而新华保险此次接盘,业界多认为是通过加强与杭州银行的合作,推动银保一体化发展。对于新华保险来说,这笔股权收购多是基于长期战略考虑,通过股权合作加强与杭州银行在银保业务领域的深度合作,借助银行的资源拓展保险业务渠道。这一举措或将有助于新华保险完善其金融产业链布局,进而推动其与杭州银行的协同发展。
从杭州银行的角度来看,这一股权变动或许会在短期内引发市场对其股东结构稳定性的关注。但对于杭州银行和新华保险两家公司而言,尽管前者股权结构发生变化,但也为双方带来了新的合作机会。而是否能通过合力提升市场竞争力,也需市场检验。
整体来看,这一股权变动也反映了金融市场投资格局的变化。外资银行正在根据自身战略优化投资,而国内险资则通过收购优质银行股权寻求协同效应。未来,杭州银行与新华保险将如何携手发展,值得持续关注。
03
一年领罚单逾千万,内控管理与合规挑战
频领罚单的背后,是杭州银行内控管理与合规的挑战。
2024年11月25日,杭州银行涉及未对交易单证的真实性及其与外汇收支的一致性进行合理审查、违反规定办理资本项目付汇等多项违规行为被罚没645.5万元;
2024年8月12日,因违规向借款人收取委托贷款手续费、在投资同业理财产品时风险资产权重计量不审慎,以及向监管部门报送错误数据,部分EAST数据(监管标准化数据)存在质量问题,杭州银行被罚款110万元;
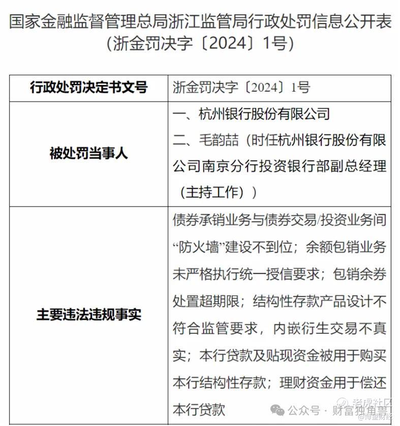
2024年1月15日,杭州银行“领”到浙江监管局开出的2024年“1号罚单”。 因存在包括债券承销业务与债券交易/投资业务间“防火墙”建设不到位、余额包销业务未严格执行统一授信要求等违规行为,被罚款210万元。时任杭州银行南京分行投资银行部副总经理(主持工作)毛韵喆被警告。
而杭州银行北京分行、合肥分行、舟山分行因违规办理结汇业务、违反规定办理资本项目资金收付、与融资租赁公司合作的业务管理不审慎等,亦在2024年相继被罚款92.5万元、45.51万元、100万元。
由此,杭州银行2024年总共“领”罚单逾1200万元。
杭州银行的频领罚单,反映的是其内控管理和合规问题。作为金融体系的关键环节,具备健全的内控体系,才能保证一家银行的稳健发展。杭州银行需要补上内控与合规的“功课”,避免为其可持续发展带来更大隐忧。
毕竟,内控体系的薄弱,带来的是合规和运营上的双重风险。如不加紧改善,或令其面临更大挑战。杭州银行的“隐忧”不止如此。譬如,在消费贷方面,其持续积极投流,甚至不惜以低至2.70%的折后利率与招商银行等争抢消费贷业务。
图片来源:杭州银行2024年半年报截图
其2024年半年报显示,截至2024年6月30日,杭州银行“个人消费贷款及其他”的账面余额达707.68亿元。
图片来源:杭州银行2023年年报截图
而在2023年,其“个人消费贷款及其他”的在贷余额还停留在636.56亿元的相对“低位”。
消费贷业务对银行而言,一旦某一环节出现问题,或会让银行“踩雷”。
尽管目前监管部门尚未对杭州银行的消费贷业务敲响“警钟”,但从黑猫投诉平台看,有关“杭银消费金融”的投诉已从2024年10月底的2600多条,蹿升至目前的3000余条。
图片来源:黑猫投诉APP截图
杭州银行缘何热衷消费贷业务?消费贷又将在不良率、银行品牌形象等方面,对未来的杭州银行带来怎样的影响,或许时间会给出答案。
免责声明:上述内容仅代表发帖人个人观点,不构成本平台的任何投资建议。


