跌了这么多,还要减仓吗?
大家好,我就是那个最近一直提醒美股有巨大风险、并且不建议大家追高科技股的大江。前天,我发布文章称:当前大概率是W机时刻,全面进入防御姿态,大幅降低股票持仓仓位、大幅增加国债ETF持仓仓位。全球金融市场动荡,A股港股如何应对?
今天我的文章回答两个问题:
第一,跌了这么多,还要减仓吗?若减仓后立即大幅反弹怎么办?
第二,恒生科技,三条支撑线都被跌穿,还要补仓吗?
在回答以上两个问题之前,我劝大家做一件事情,对你只有好处,没有坏处。你把我的账号关注起来,把小红心点亮。我在1月17日发布视频称:2025年,小心美股风险。2月23日,我在《拐点周报》提醒:美股估值处在“危险值”。3月20日,美股经历了大跌后止跌反弹,当很多人准备抄底美股时,我发布了一篇文章,称:“美股当前的止跌回稳,只能算作下跌长途中短暂的喘息”。这三个箭头,都是我提醒美股风险的位置。如果您一直看我的短视频,看我的文章,或者领取我的《拐点周报》,这一波美股大跌,你怎么着都应该躲过去了。领《拐点周报》,点这里
好,我先回答第一个问题,已经跌了这么多了,还要减仓吗?之所以很多人拿不定主意,原因是害怕卖完之后立即大幅反弹。
我的个人看法,仅供参考。
第一,当全球金融市场出现重大W机时,防御是首先要考虑的事情,降低股票持仓,并不是看空中国,我继续相信中国资产(A股港股)估值不贵,早晚价值要回归,但在W机时刻,不是谈估值的时候,而是先规避非理性的市场抛售行为对自己造成的伤害,抽身出来,观望事态发展,这是自我保护。
第二,假如减仓后,股市大幅反弹,怎么办?如果我们减仓后,股市V字反转,收复所有下跌“失地”,那证明我错了,那说明当前的全球大跌是市场“错杀”,只有市场错杀才会造成V字反转。但我认为当前全球大跌是市场错杀的概率不高,原因是:
① 全球都在跌,美股跌、欧股跌、大A跌、港股跌、亚太市场跌,股市跌、期货市场也是跌,如果是错杀,范围不会这么广;
② 持续时间长,美股已经连续大跌2天,今天的股指期货还在跌,如果是市场错杀,不会持续好多天;
③ 市场错杀,通常是由短期事件引发,并且该事件可以被很快证伪。但这次市场大跌的主要原因是川子要整事情,大家想一想,他是脑子发热一时兴起吗?这个事很快会结束吗?我觉得不会。
第三,请注意,接下来超跌反弹,大概率是会出现的,因为短时间内大量非理性抛售后,会有勇敢者博反弹。我们在这个时候要小心,不要轻易博反弹,而是乘着反弹做点减仓动作。超跌反弹,并不能改变下跌的趋势。
当然,我的判断也有可能出错,以上信息,仅供参考。您的投资,还是需要根据您自身的情况、参考多种因素、综合安排。
下面我来回答第二个问题,恒生科技指数,三条支撑线都被跌穿了,要补仓吗?
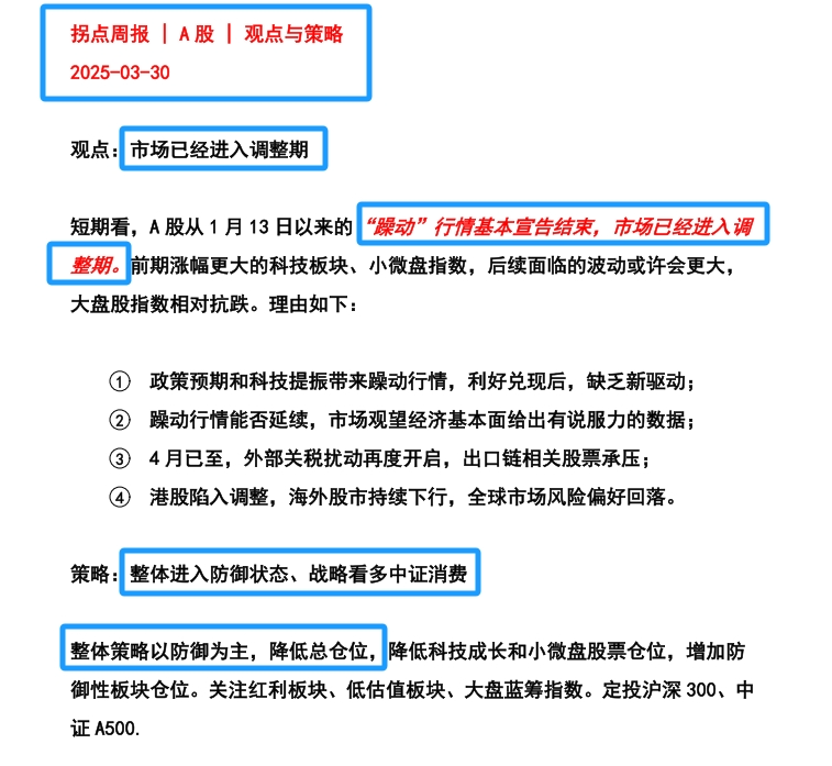
在回答这个问题之前,我还是需要做个简单的回顾。我在上期的《拐点周报》已经提醒大家:A股,整体策略以防御为主,降低总仓位。港股,短期看,市场有休整需要。本期《拐点周报》,我们对A股和港股,更新了观点和策略。欢迎有条件领取。领《拐点周报》,点这里
好的,下面继续回答问题。
根据黄金分割理论,当某个资产有效跌破61.8%分位,通常代表趋势反转,恒生科技指数,今天已经跌破80.9%分位了,从幅度上,远低于61.8%,从成交量上,已经达到去年10月和今年2月的高点了,基本认定是有效跌破。既然是有效跌破,趋势逆转了,那还要不要补仓呢?我想大家内心已经有答案。
有朋友可能会问:大江老师,我记得你说过,港股、A股,从估值角度,都没有到危险值,为什么你现在的策略改变了呢?
我的答复如下:
1、投资成败,靠的并不是预测,而是应对;当前全球市场爆发W机,资产价格的运行,主要由恐慌情绪推动,而不是理性的估值驱动,突发事件是不可测的,情绪更是难以量化,我们先选择避其锋芒;
2、我们最终还是要相信估值的力量,它会迟到,但不会缺席,当本轮全球性危机结束时,就是估值发挥作用的时刻,那个时候,大家不能犹豫。当需要重新做多的时候,我会在拐点周报告知大家。
关于全球极有可能进入金融W机时刻,我们对美元指数、美债、美股、黄金、原油、铜、A股、港股最新的观点和策略,我已经发布在4月5日的《拐点周报》里,如果大家还没有领取的,找我们有条件的领取一份。好了,我们今天内容就这些,欢迎大家点赞、评论、转发。如果将我的文章短视频在你的朋友圈、股票群转发5天,我可以免费赠送一期《拐点周报》。
今天晚上8点10分,我的直播恢复,到时候,直播间,不见不散。
免责声明:上述内容仅代表发帖人个人观点,不构成本平台的任何投资建议。


