10派40元背后,大股东一把分走20亿,港股抽水女王深深的套
3月12日晚间,华宝股份(300741)一则土豪分红方案在资本市场刷了屏。有人在股吧中调侃,莫不是董秘多敲了一个“0”?
尽管披露了2018年成绩单,但公司的经营业绩还是被“土豪”派现方案盖过了风头。
华宝股份2018年的经营成绩单如何呢?年报显示,公司实现营业总收入21.7亿元,较上年同期下降约1.30%;实现归属于上市公司股东的净利润11.7569.33亿元,较上年同期增长2.41%。
资料显示,2018年初登陆创业板的华宝股份目前总股本为6.16亿股,流通股本0.62亿股。以公司总股本计算,公司累计共计派发24.64亿元现金。这个数字,是公司2018年利润的两倍多。
“土豪”分红背后大股东分得近20亿现金
公司年报显示,截至2018年末,华宝股份累计未分配利润为34.31亿元,其中,母公司累计可供股东分配的利润为25.16亿元(深交所要求上市公司制定利润分配方案时,应当以母公司报表中可供分配利润为依据。为避免出现超分配的情况,公司应当以合并报表、母公司报表中可供分配利润孰低的原则来确定具体的利润分配比例),“土豪”派现后,公司未分配利润仅剩5000余万元,此次拟派发的现金占比约97.93%。
然而,这一方案,并没有得到所有投资者的好评,有投资者认为:华宝股份大手笔分红看似慷慨大方,实则充满猫腻。
投资者的质疑源自华宝股份控股股东高比例的集中持股。登陆创业板仅一年时间的华宝股份还是次新股身份,公司股份相对集中,资料显示,截至2018年末,公司控股股东华烽国际持有华宝股份4.995亿股股份,持股比例为81.10%。共青城南土投资管理合伙企业与共青城东证德睿投资管理有限公司-共青城东证田鑫投资管理合伙企业(有限合伙)分别持有公司2608万股(占比4.23%)以及2432万股(占比3.95%)为第二大、第三大股东,而公司披露的其他前十大股东持股比例则均不到1%。
这也意味着,一旦24.64亿元派现实施,华烽国际将分得19.98亿(未考虑税费),持股比例超过1%的第二大、第三大股东将分得2.1亿元,剩下的2.5亿元则有4万户股东分享。
三年累计分红43.87亿元
其实,这已经不是华宝股份首次“土豪”分红派现。在近三年间,华宝股份均有分红行为。
据公司年报披露,公司在2016年底,曾以截至2016年9月30日经审计的未分配利润为基础,以55429万股为基数,每10股派发现金红利人民币32.50元,总计派发18亿元,彼时公司年度净利润12.63亿元。
2017年,公司以公司总股本6.16亿股为基数,向全体股东每10股派发2元(含税)现金股利,共计派送现金1.23亿元(含税)。
根据公司披露,2016年至2018年三年间,华宝股份累计分红额度43.87亿元,分别占三年净利润的209.54%、10.73%以及142.59%。而已控股股东持股比例八成粗略计算,三年累计获得分红已经超过35亿元。
虽然分红方案惊艳,但华宝股份的业绩却并未给投资者带来太多惊喜。
数据显示,近几年来,公司净利润呈现逐年下滑态势,2015年至2018年间,公司净利润从13.2亿元减少至11.75亿元,同比增速分别为-14.59%、-4.77%、-9.13%、以及2.41%,营业收入亦从27.9亿元降至21.6亿元,同比增速分别为-13.01%、-6.33%、-15.96%以及-1.3%。
与此同时,在2018年的年报中,公司表示,基本每股收益为1.94元,较上年同期下降6.28%;加权平均净资产收益率14.57%,较上年同期下降7.72%。
怎样的华宝股份?
华宝股份是怎样一家公司,又缘何能如此慷慨进行派现?
据了解,华宝股份主要从事香精的研发、生产和销售,同时经营少量食品配料业务。公司主要销售产品为食用香精、日用香精以及食品配料,广泛应用于食品、饮料、卷烟、日化等领域,旗下有“喜登”、“华宝”、“孔雀”、“天宏”、“华芳”、“澳华达”、“琥珀”等品牌。
透过公司年报,记者发现这是家堪称“比茅台还要赚钱”的公司。根据公司年报,香精行业的毛利率为77.66%,公司2018年销售净利率为55.03%,这一数字高于贵州茅台(600519)的销售净利率(前三季度为50.86%)。
作为次新股,华宝股份登陆资本市场仅一年时间,也正因为此,有投资者在股吧中感慨,“大股东可以获得20亿左右的现金,联想到华宝股份的新股身份,没办法通过减持变现,这操作真心聪明。”
华宝股份登陆资本会场的进程也很快。华宝股份成立于1996年,公司于2016年8月从上海迁址到拉萨,目前属于一家西藏地区的上市公司。2017年6月,公司预披露招股书,2018年1月通过发审会审核,2018年3月完成创业板上市。
华宝股份的控股股东为华烽国际投资控股(中国)有限公司,华烽国际的股东Spanby Industrial和Ingame Technology均为Chemactive Investments的全资子公司,Chemactive Investments是华宝国际(00336.HK)的全资子公司。华宝国际的实际控制人为朱林瑶,江湖人称“港股抽水女王”。
“港股抽水女王”套路第一季:高位减持,套现离场
第一季:04-10年。
2004年3月,华宝国际借壳力特公司在香港证券交易所上市,总市值约3.26亿港元,朱林瑶所持股权按当时的市值估算约2.28亿港元。
单从市值上看,这真是一个极其“袖珍”的上市公司,此后两年,公司股价波澜不惊,几乎可以说泯灭于“众人”。但自2006年至2010年,得益于公司双位数的业绩增长,股价开始波澜壮阔的上涨之路。
来源:wind
来源:富途
2006年初,朱林瑶通过向华宝国际出售公司获得可换股优先股。接着,华宝国际股价开始拉升,对应上图“股价拉升”。
同年8月,朱林瑶将手中可换股优先股及认股权证转换成约27.96亿普通股,并将其中的6.9亿股配售,套现约15.18亿港元,上市公司股本由2.47亿扩大至30.43亿。此时,朱林瑶持有上市公司股权比例达到了74.89%,成为绝对的第一大股东,参看上图“转股配售”。
之后,随着华宝国际股价持续走高,朱林瑶开始了多次减持套现操作,对应上图“减持”。
到2010年底,华宝国际总市值已飙升至396.22亿港元,较2006年上涨超过10倍。而在不断飙涨的过程中,朱林瑶通过坚持套现赚得盘满钵满。据香港联交所数据显示,其合计套现超过80亿港元。
至2011年1月28日,由于多次减持,朱林瑶持股比例已下降至37.71%。但即便持股比例腰斩,她仍然是华宝国际第一大股东。
换句话说,在港股上市后的7年间,通过转股配售以及减持,实控人朱林瑶合计套现超过95亿港元,并且仍然控盘该上市公司,绝对是名利双收,财技超人。
来源:网络
2010年,朱林瑶以224亿的身价名列胡润富豪榜第17位。
第一季剧终。
“港股抽水女王”套路第二季:低位增持,重回绝对大股东位置
剧情来到第二季:11-17年。
来源:富途
2011年1月开始,华宝国际股价开始高位回调,1年后,跌幅超过60%,之后进入横盘,长达4年多,原因是公司的业绩增长开始放缓,净利润甚至在2013年出现负增长。尽管如此,华宝国际依然保持派息的传统。
来源:wind
股价大幅下滑之后,朱林瑶和一些股东开始低位增持,对应上图的“增持”。
到15年上半年,股市进入大牛市,半年内华宝国际暴涨60%。但是同年公布的14年财报却很难看,营收和净利润按年增长仅2.1%和0.47%,公司因此打破传统,宣布不派息,市场一片哗然,看空之声四起。
到15年下半年,股灾来临。双重利空下,华宝国际开始大跌,2个月内又蒸发8成市值。
不过,在股价低位,朱林瑶却继续增持。
2016年11月23日晚,华宝国际发出公告,大股东计划以3.3元要约收购全部股份,正式进入私有化程序,对应上图“私有化”。
来源:wind
但令人意外的是,华宝国际前一个交易日的收盘价已经去到3.02元,私有化的溢价不足10%,这与行内普遍30%或以上的溢价相比,显得毫无诚意。况且,若按3.3元计,当时华宝国际的PB也刚刚过1,华宝国际又不是垃圾公司,这样的价格怎么说都是严重低估,投资者的卖出意欲不会太大。
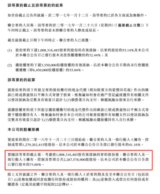
果不其然,2017年1月12日,即要约收购截止日,华宝国际发出公告称,大股东收到的筹码只有24.36%,加上她自持部分,合计为65.52%,远低于90%的私有化要求,私有化失败。
来源:wind
如果读到这里,你认为朱林瑶遭遇私有化“滑铁卢”,所谓的财技高手不过如此,那就真的太小看她了。
在此次公告中,有一个很有趣的信息,就是私有化时间被延长至1月26日。
来源:wind
如前文所述,私有化失败的主要原因是出价太低,并不是时间问题。而且,公告这天,华宝国际的股价已经去到3.34元。换言之,投资者如果想卖出股票,直接在二级市场不更划算?再说了,价格既然没变,想卖的人早卖了,不想卖的人估计也是不会卖了。明眼人都看得出,朱林瑶的“延期”是不可能达成私有化目的的。
很明显,常理无法解释朱林瑶的行为,那她究竟葫芦里卖的什么药?
其实,朱林瑶是“醉温之意不在酒”,深谙高抛低吸套路的她想的是提升自己的持股比例,并不是真的私有化,提出延期只是为了继续吸收新的筹码。
至2017年1月26日,华宝国际再次发公告称,私有化要约最终吸收到的筹码,加上朱林瑶自持部分,合共73.6%,尽管仍旧低于90%的私有化要求。不过,这时的持股比例已经较私有化前增加近8成。
来源:wind
是不是有一股熟悉的味道?没错,前文所述,2006年8月,朱林瑶就通过转股和配售,将持股比例大幅提升至74.89%,其后短短5年便通过减持,从港股市场成功“抽水”近百亿,说到这里,笔者我要深深地感慨一下,即使再活500年,也未必能达到这样的高度。
换句话说,兜了一大圈,朱林瑶的持股比例又回到70%多,中间不仅从未离开过公司,还顺利套走近百亿现金,如此精彩的高抛低吸表演,是何其惊天地泣鬼神。
巨额的财富,使得朱林瑶成为各大富豪榜的常客,2017年身价仍旧高达220亿。
至此,第二季也来到尾声。
“港股抽水女王”套路第三季:转战A股,大分红落自家口袋
俗语有云,不要在同一个地方跌倒两次。
其实反过来也可以说,相同的套路,不要在同一个地方用两次。
或者是深谙其中道理,最新的一季里,朱林瑶转战青葱的韭菜地——A股。而AH两地市场常年存在的估值差以及套利空间,作为财技超人的朱林瑶或早已垂涎欲滴。
早在2016年8月19日,华宝国际向香港联交所递交了拟分拆华宝国际下属香精业务于中国境内的证券交易所上市的申请; 2016年10月27日,香港联交所同意华宝国际继续依据境内的相关规定实施分拆。
随着分拆业务A股上市进程的推进,华宝国际股价一路扶摇直上。到2017年7月,其股价半年内近乎翻倍,废话不说,先在港股吃个头盘。
来源:富途,华宝国际股价走势
2018年3月1日,华宝股份正式登陆创业板,当日股价飙升19.99%,市值342亿。而从招股书披露的持股情况看,朱林瑶对华宝股份的控制几乎密不透风。
来源:面包财经,由华宝股份招股书整理
结合这张持股图,再回看朱林瑶之前的私有化操作,真相已经呼之欲出。简单计算可得,华宝股份首日342亿的市值,有204亿是属于朱林瑶。换言之,若不是之前的大幅增持,又何来这200多亿的财富?
回想2006年初,朱林瑶仅持有华宝国际这家约3亿市值的公司,而此时的她,同时拥有A股以及港股两家上市公司,若计上约173亿港元市值的华宝国际股份,朱林瑶的身价合计超过300亿人民币。
转战A股,同样赚得盘满钵满,问你服不服?“抽水女王”绝非浪得虚名,管你是A股还是H股,朱师太所到之处,寸草不生。
如此精彩的剧情,远未到剧终之时,各位观众,欲知后事如何,请密切留意剧情发展。
来源:新浪港股(综合经济观察网、王雅媛港股圈)
免责声明:上述内容仅代表发帖人个人观点,不构成本平台的任何投资建议。


