觅瑞 Mirxes-B,更新招股书,拟赴香港上市 | 未盈利生物科技 IPO上市
2025年5月7日,湖州觅瑞科技有限公司的控股股东 Mirxes Holding Company Limited(以下简称“觅瑞”)向港交所递交招股书,拟在香港主板挂牌上市。这是继其于2023年7月25日、2024年4月30日、2024年11月4日先后三次递表失效后的再一次申请。
觅瑞,于2025年1月24日获中国证监会境外发行上市备案通知书,拟发行不超过46,620,000股境外上市普通股并在香港联合交易所上市。
觅瑞招股书链接:
https://www1.hkexnews.hk/app/sehk/2025/107347/documents/sehk25050700324_c.pdf
主要业务
觅瑞,成立于2014年,作为一家总部位于新加坡的核糖核酸(RNA)技术公司,专注于在全球范围内普及疾病筛查诊断解决方案,是用于癌症及其他疾病早期检测的、精准的、无创的、可负担的、基于血液的microRNA(miRNA)检测试剂盒的提供商。
根据弗若斯特沙利文的资料,觅瑞是全球为数不多的已获得分子癌症筛查行业体外诊断(IVD)产品监管批准的公司之一,也是全球范围内首家且唯一一家获得分子胃癌筛查IVD产品监管批准的公司。
截至2025年4月27日,觅瑞拥有一种核心产品(即GASTROClearTM)、两种其他商业化产品(即LungClearTM及FortitudeTM)及六种处于临床前阶段的候选产品。公司的核心产品GASTROClearTM为一个由12种miRNA生物标志物组成的用于胃癌筛查的基于血液的miRNA检测组。GASTROClearTM已于2019年5月获得新加坡卫生科学局(HSA)的C类体外诊断(IVD)证书后成功商业化。
觅瑞已开发两个业务分部:早期检测及精准多组学分部(提供各种疾病早期检测产品及服务、多组学候选发现及临床基因组检测)、传染病分部。
早期检测
觅瑞的核心产品GASTROClear™为全球首款也是唯一一款获批准进行胃癌筛查的分子诊断IVD产品,已于2019年9月获得HSA(新加坡卫生科学局)的C类IVD证书并成功商业化,于2017年11月获得CE认证标志,于2023年5月获得FDA(美国食品药品监督管理局)的突破性医疗器械称号。于2023年3月在中国完成GASTROClear™注册临床试验的受试者招募,招募9,472名受试者,为全球最大的分子早期癌症筛查前瞻性临床试验。公司于2023年12月向中国国家药监局提交注册申请,预计将于2025年上半年在中国推出。此外公司于2022年7月在日本完成一项临床研究,以评估GASTROClear™对日本人群的适用性,且亦已与PMDA(日本药品及医药器械监督管理局)进行磋商,以探索GASTROClearTM在日本的IVD批准。
其他早前检测候选产品包括用于肺癌筛查及早期检测的LungClear™、用于结直肠癌早期检测的CRC-1、多癌检测试剂盒CADENCE、与Actelion Pharmaceuticals合作开发的用于肺高压早期检测的基于miRNA的检测试剂盒PHinder等。
精准多组学业务
专注于为生物制药公司、政府机构以及学术及临床机构提供复杂的、以miRNA为中心的多组学检测解决方案,并于合作伙伴合作开发下一代高复杂性诊断应用,以发现各种疾病以生物标志物形式呈现的新型生物性关连特征,帮助发现候选疗法,为临床客户及合作伙伴开发全面的知识产权及诊断解决方案产品组合。
传染病业务分部
作为早期检测及精准多组学业务分部的补充,公司于疫情期间已为约35个国家开发、生产及部署Fortitude™ COVID-19诊断试剂盒。觅瑞通过大规模生产及商业化Fortitude™试剂盒来应对COVID-19疫情,使公司成为东南亚领先的诊断检测提供商。
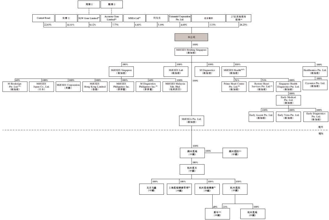
股东架构
招股书显示,觅瑞在上市前的股东架构中,
孙彤宇先生,通过Central Road,持股22.03%;
朱兴奋博士,持股14.11%;
周砺寒博士,通过SLW信托持股8.12%;
邹瑞阳博士,通过Accurate Gene信托,持股7.77%;
股份奖励计划,通过MSEA信托,持股6.60%;
何豪杰先生,通过Perpetuity Eagle International持股5.19%。
董事高管
觅瑞董事会由9名董事组成,包括:
-
3名执行董事:周砺寒博士(首席执行官)、邹瑞阳博士(副首席执行官、首席技术官)、何豪杰先生(首席投资官);
-
3名非执行董事:朱兴奋博士(董事会主席、首席科学顾问)、乐贝林博士(高榕创投董事总经理)、柳达先生(华润正大生命科学基金董事总经理)。
-
3名独立非执行董事:林倩丽博士(别名:TSUI Sin Lai Judy)(香港国际电影节协会董事及名誉司库、武汉学院校长)、方晓先生(杭州赛基生物副总经理)、马露玲女士(太古股份医疗保健投资部主管)。
除执行董事外,高管包括首席财务官朱明炉先生。欧阳苇芝女士为联席公司秘书、集团总法律顾问。
公司业绩
招股书显示,在过去的2022年、2023年和2024年,觅瑞的营业收入分别为1775.90万、2418.50万和2028.27万美元,相应的研发开分别为1848.18万、2261.03万和1910.44万美元,相应的净亏损分别为5620.27万、6956.93万和9221.47万美元。
中介团队
觅瑞是次IPO的中介团队主要有:
中金公司、建银国际为其联席保荐人;
毕马威为其审计师;
竞天公诚为其公司中国律师;
达维为其公司香港及美国律师;
通商为其券商中国律师;
威尔逊·桑西尼、贝克·麦坚时为其券商香港及美国律师;
新百利融资为其合规顾问;
弗若斯特沙利文为其行业顾问。
*疏漏难免,敬请指正
版权声明:“瑞恩IPO上市”主要跟踪关注香港上市、澳门上市、美国上市等,所有原创文章,转载须联系授权,并在文首/文末注明来源、作者、微信ID,否则我们将向其追究法律责任。部分文章推送时未能与原作者或公众号平台取得联系。若涉及版权问题,敬请原作者联系我们。
更多香港IPO、美国IPO等境外上市资讯,敬请浏览:www.hkmipo.com
相关阅读
香港70家“未盈利生物科技公司”市值排行及股市表现 (20250430)
31家香港上市“医疗服务企业”市值排行及股市表现 (20250430)
19家香港上市“互联网医疗/AI医疗/数字医疗企业”市值排行及股市表现 (20250430)
恒瑞医药,通过港交所上市聆讯,更新招股书 | 医疗健康企业IPO上市
映恩生物(09606)超额行使配股权,额外募资2.35亿,香港上市以来累升1.1倍 | 医疗健康企业IPO上市
江西生物,递交招股书,拟赴香港上市 | 医疗健康企业IPO上市
卓正医疗,递交招股书,拟赴香港上市 | 医疗健康企业IPO上市
明基医院,递交招股书,拟香港上市 | 医疗健康企业IPO上市
医疗健康企业纷纷涌向香港上市,2018年上市改革以来共136家 | 香港IPO市场
免责声明:上述内容仅代表发帖人个人观点,不构成本平台的任何投资建议。


