宁德时代港股打新:5%折价+7.5%公开发售,值得参与吗?
宁德时代港股打新:5%折价+7.5%公开发售,值得参与吗?
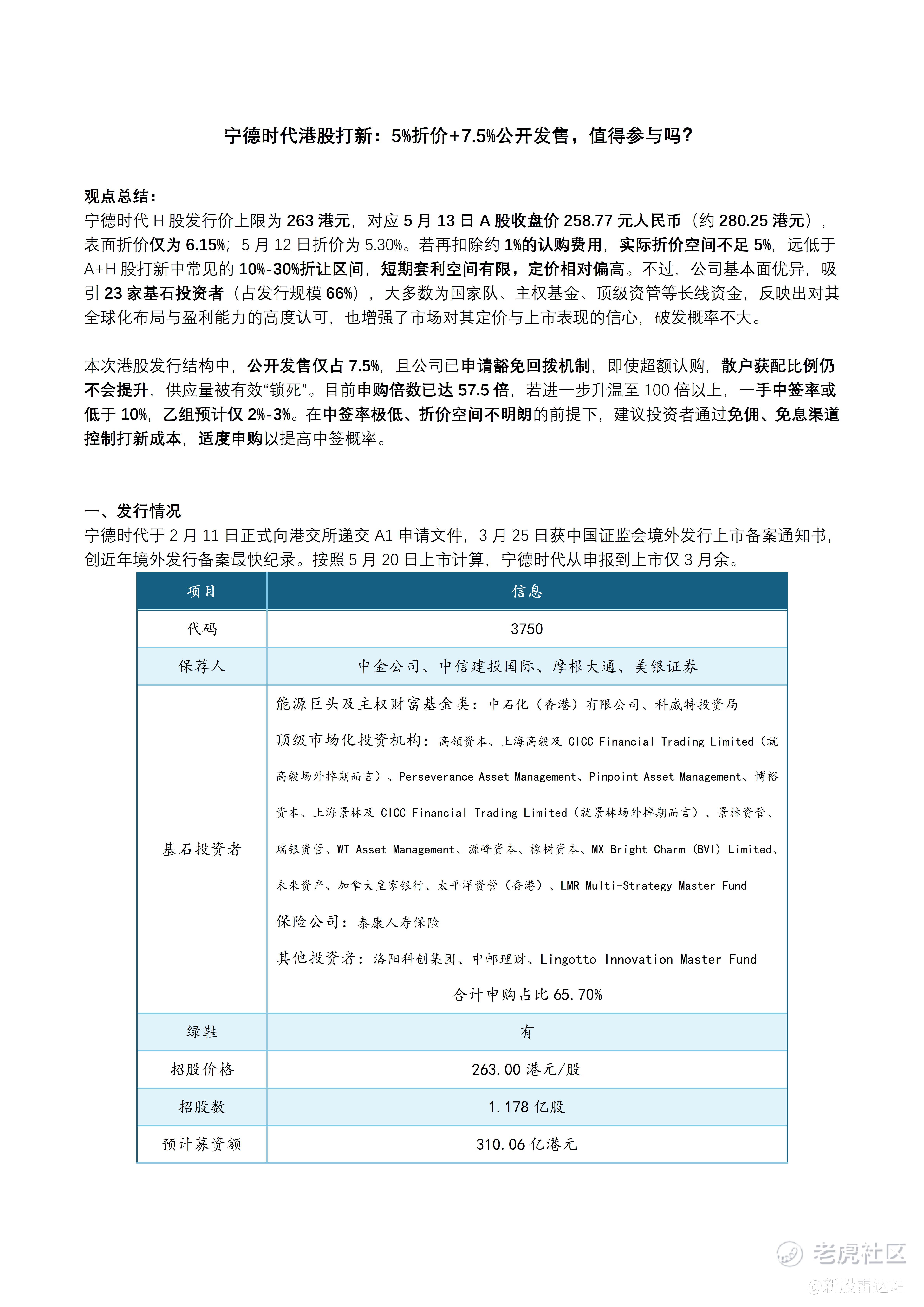
宁德时代于2月11日正式向港交所递交A1申请文件,3月25日获中国证监会境外发行上市备案通知书,创近年境外发行备案最快纪录。按照5月20日上市计算,宁德时代从申报到上市仅3月余。
免责声明:上述内容仅代表发帖人个人观点,不构成本平台的任何投资建议。
2
举报
登录后可参与评论
宁德时代港股打新:5%折价+7.5%公开发售,值得参与吗?
宁德时代于2月11日正式向港交所递交A1申请文件,3月25日获中国证监会境外发行上市备案通知书,创近年境外发行备案最快纪录。按照5月20日上市计算,宁德时代从申报到上市仅3月余。
免责声明:上述内容仅代表发帖人个人观点,不构成本平台的任何投资建议。
港股上来A股肯定流出一些了