黄金白银持续创历史高位,美股投资者最关注黄金白银什么?
小虎们,黄金白银持续创历史高位,你有持有黄金,白银类资产吗?
欢迎评论区留言。
本文核心一句话:市场把黄金 $黄金主连 2512(GCmain)$ 当成“美元信用看跌期权”,把白银 $白银主连 2512(SImain)$ 当成“加了工业杠杆的看跌期权”;只要“财政赤字扩大 + 降息路径确认”双主线不变,资金认为继续上涨的概率 > 70%。
一、眼下美股圈在盯什么?
关注点 | 最新事实 | 市场影响 |
|---|---|---|
降息节奏 | 10-15 纪要暗示年内再降 50bp 概率 > 80% | 实际利率每 -10bp ≈ 金价 +25 美元 |
财政失控 | 2026 赤字预算草案 ≥ 7% GDP;特朗普 2.0 减税预期 | 赤字每 +1% → 金价中枢 +150 美元 |
央行囤金 | Q3 全球央行净购 297 吨,中国连续 11 个月增储 | 提供刚性需求底 |
白银逼空 | 10-14 现货闪崩 6%→拉回 53.6 美元历史新高 | 结构性短缺 + 程序买盘 |
二、机构最新目标价(2025-10 更新)
机构 | 黄金 (USD/oz) | 白银 (USD/oz) | 时间轴 |
|---|---|---|---|
5,000 | 65 | 2026 年底 | |
4,900 | — | 2026-12 | |
4,200 | — | 2026 年中 | |
4,300 | — | 2026 Q4 |
共识中枢:黄金 4,300-5,000(+12~30% 空间),白银 60-65(+20~30% 空间)。
三、还会继续上涨吗?——概率与情景
高概率情景(>70%)
12 月再降 25bp + 2026 年赤字扩大 → 实际利率转负,黄金冲击 4,200-4,300,白银跟涨至 55-60;央行季均购金 ≥ 200 吨提供需求底。
基准情景(50-70%)
降息一次后暂停,财政扩张有限 → 金价高位震荡 3,800-4,000,白银 45-50。
风险情景(<30%)
美联储因通胀反弹转鹰 + 国会削减支出 → 实际利率重回 1% 以上,黄金回调至 3,400-3,500,白银跌至 38-40。
推荐虎友内容:
四、美股资金动向
ETF 流入: $SPDR黄金ETF(GLD)$ 10 月首周增 38 吨,资产管理规模突破 1,000 亿美元; $白银ETF(iShares)(SLV)$ 持仓创 21 个月新高。
期货头寸: $黄金主连 2512(GCmain)$ 净多占比升至 35%, $白银主连 2512(SImain)$ $迷你白银主连 2512(QImain)$ 未平仓合约历史新高,多空比 2.6:1。
个股/ADR:哈莫尼黄金 ( $哈莫尼黄金(HMY)$ )、金田 ( $金田(GFI)$ )、泛美白银 ( $泛美白银(PAAS)$ ) 盘前资金流入量排进材料板块前 10。
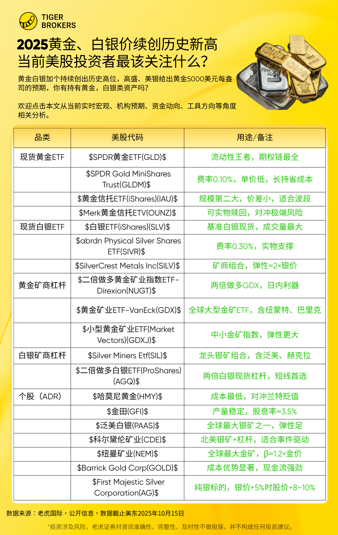
五、美股黄金白银ETF及个股「工具箱」
现货黄金ETF: $SPDR黄金ETF(GLD)$ ; $SPDR Gold MiniShares Trust(GLDM)$ ; $黄金信托ETF(iShares)(IAU)$ ; $Merk黄金信托ETV(OUNZ)$ ;
现货白银ETF: $白银ETF(iShares)(SLV)$ ; $abrdn Physical Silver Shares ETF(SIVR)$ ; $SilverCrest Metals Inc(SILV)$ ;
黄金矿商杠杆: $二倍做多黄金矿业指数ETF-Direxion(NUGT)$ ; $黄金矿业ETF-VanEck(GDX)$ ; $小型黄金矿业ETF(Market Vectors)(GDXJ)$ ;
白银矿商杠杆: $Silver Miners Etf(SIL)$ ; $二倍做多白银ETF(ProShares)(AGQ)$ ;
个股: $哈莫尼黄金(HMY)$ ; $金田(GFI)$ ; $泛美白银(PAAS)$ ; $科尔黛伦矿业(CDE)$ ; $纽曼矿业(NEM)$ ; $Barrick Gold Corp(GOLD)$ ; $First Majestic Silver Corporation(AG)$
策略小贴士(仅限于交流,不作为直接投资建议)
短线: $SPDR黄金ETF(GLD)$ / $白银ETF(iShares)(SLV)$ 0DTE 跨式,或 $二倍做多黄金矿业指数ETF-Direxion(NUGT)$ / $二倍做多白银ETF(ProShares)(AGQ)$ 配合突破量。
中线:60% $SPDR黄金ETF(GLD)$ + 40% $白银ETF(iShares)(SLV)$ ,金银比 75 退出;矿商用 $黄金矿业ETF-VanEck(GDX)$ / $Silver Miners Etf(SIL)$ 收股息。
长线: $SPDR Gold MiniShares Trust(GLDM)$ + $SilverCrest Metals Inc(SILV)$ 低费率组合,最大回撤历史 < 单矿个股 50%。
费率&流动性
现货 ETF:0.09-0.40%,日均成交 > $1bn(GLD/SLV)
矿商 ETF:0.35-0.65%,弹性高但波动大,适合卫星仓位
2×杠杆:0.95-1.05%,每日再平衡,仅适合日内或短周期
结论:
机构一致上调目标,期货多头+ETF流入提供资金燃料;只要“降息+赤字剧本”不改,黄金白银继续上涨是高概率事件,但高波动下需严守止损与仓位管理。上述工具可提供从现货β到矿商α、从1×保守到2×进攻的全套选择;记得匹配风险承受度,控制单一标的仓位 ≤ 总权益 10%。
免责声明:上述内容仅代表发帖人个人观点,不构成本平台的任何投资建议。
- 小KK·2025-10-15没hl 这个呀2举报
- huangyixin·2025-10-16持有1举报

