充电桩“三年倍增”,电车不用困在路上了?
$特锐德(300001)$ $绿能慧充(600212)$ $优优绿能(301590)$
国庆假日期间,小张驾驶着今年新买的新能源汽车从南方老家回到北京,行驶到京沪高速山东德州附近,车辆续航显示不足50公里了。正当他选择临近的高速服务区充电时,发现自己已经陷入“车海”,动弹不得。
“拥堵超过10公里,服务区里的充电口都被占了。”小张说他还算幸运的,起码进了充电区等候,后面的车辆直接被拦住不让进了,“要充电的车实在太多了,再进来就没地方停了”。
大量的车排队充电进一步加剧了道路的拥堵。
小张的情况不是个例,是很多新能源车主共同的经历。
2009年,科技部、财政部、国家发改委、工业和信息化部联合启动“十城千辆” 工程,计划3年内推广5万辆新能源车,中央财政对试点城市给予购车补贴。由此,中国走上了新能源汽车推广的快车道。
到去年7月,我国新能源汽车单月渗透率首次突破50%,新能源车已经成为大多数人购车的首选;最新数据显示,今年9月,新能源汽车单月渗透率达到58.37%,创下历史新高。
新能源车越来越普及,充电桩自然成了不可或缺的基础设施。然而,当下的充电桩还远远不能满足市场需求。
充电桩基本靠抢?
高速上充电难虽然典型,但只能反映节假日特殊时期的情景。而在日常使用场景中,“抢桩”现象同样存在。
中国电动汽车充电基础设施促进联盟发布的数据显示,截至今年8月底,全国公共充电设施(枪)保有量达431.6万个;若包含私人充电桩,全国充电基础设施总量已达1734.8万个。
但是与庞大的新能源车保有量相比,充电桩仍显不足。以今年8月底的数据测算,公共车桩比约为8:1,即便不考虑节假日的因素,公共充电桩需求仍然未能得到充分满足。
实际情况还要更复杂一些,当前充电桩的分布和需求并未完全匹配。从地域上看,广东、浙江、江苏三省的公共充电桩占全国总量的35%,中西部偏远地区的服务区充电桩则被爆出因维护不善成为“僵尸桩”。
除此之外,文章开头提到的高速服务区充电桩数量明显不足。虽然目前98%的服务区已经配备充电桩,但平均每个服务区仅4-5个充电车位,一旦节假日车流量大增,堵车排队充电就难以避免了。
“三年倍增”
一边是新能源车加快普及,一边是现有充电桩总量不足,相关部门出手了。
10月15日,国家发改委等六部门联合印发《电动汽车充电设施服务能力“三年倍增”行动方案(2025-2027年)》的通知。
通知提出,到2027年底,在全国范围内建成2800万个充电设施,提供超3亿千瓦的公共充电容量,满足超过8000万辆电动汽车充电需求,实现充电服务能力的翻倍增长。
分区域看,到2027年底,全国城市新增160万个直流充电枪,其中包括10万个大功率充电枪;在高速公路服务区(含停车区)新建改建4万个60千瓦以上“超快结合”充电枪;在尚未建设公共充电站的乡镇行政区至少新增1.4万个直流充电枪,实现农村地区公共充电设施全面覆盖。
除了数量的增长以外,充电功率也是影响充电效率的关键因素。公开数据显示,目前全国公共充电桩中,低功率桩(60kW以下)占比58.9%,超充桩(≥240kW)仅占6.7%;高速服务区充电桩中,60-120kW的传统快充桩占比约80%。
在高速服务区,即便使用60-120kW的快充,一辆电动车从20%充至80%仍需30分钟以上,而燃油车加油仅需5分钟。更关键的是,许多车主习惯将电量充至100%,导致充电桩周转率低下,可能造成或加剧道路的拥堵。
掘金千亿市场
下游应用剧增、政策鼓励多重利好之下,充电桩已经成了大市场。
研究机构QYResearch预计,2030年全球公共直流充电桩市场规模将达到273.5亿美元,未来几年复合增长率高达32.5%。
就国内市场而言,2014年,财政部等四部委发布通知,首次将充电设施补贴与新能源汽车推广数量挂钩,开放民间资本参与;2015-2016年多项鼓励政策的推出进一步促进了社会资本的大举投入。
方正证券预测,我国公共充电桩到2030年在中性假设下保有量将达到2372.2万台,乐观假设下保有量达到2959.4万台,较当前分别增长449.63%、585.68%。
充电桩市场的主要参与者包括上游的充电桩设备、电子元件、绝缘材料三大环节,其中设备环节的充电模块为核心,也是价值最高的部分;中游主要是集成和运营商;下游则包括充电服务平台和新能源车企等。
在技术路线上,当前快充/超充逐渐成为行业趋势,这将使得充电效率提升,充电时间进一步缩短。
从车端看,2019年保时捷推出了全球首款搭载800V高压平台车型Taycan后,国内外主流车企纷纷推出高压快充车型。据统计,目前市场上已经有40多款800V高压平台车型。
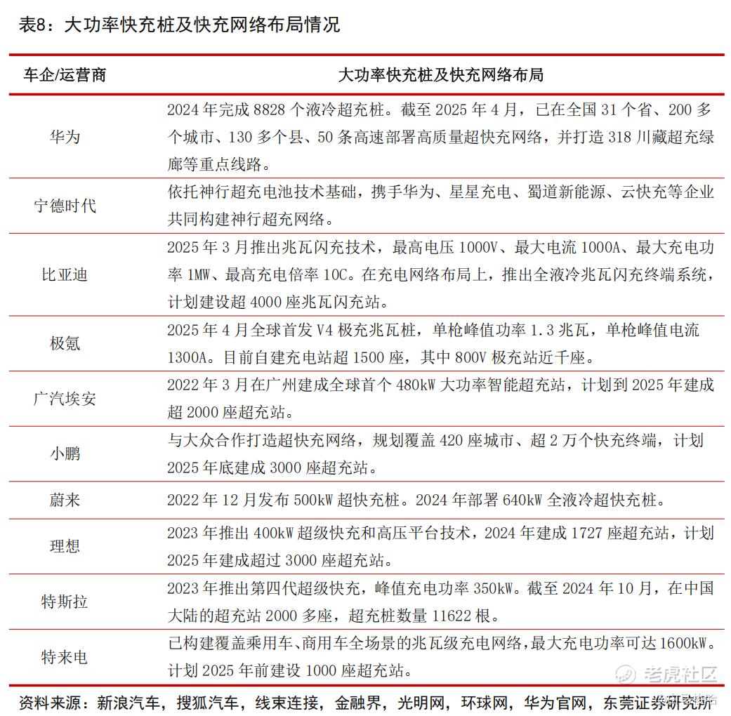
与高压平台车型相匹配,头部车企、电池龙头企业和充电运营商均在积极推进大功率直流充电桩网络建设。
今年3月,比亚迪推出超级e平台3.0,发布兆瓦闪充技术,最大充电功率达到1MW,支持10C充电倍率;4月,**发布超充联盟2.0,发布全液冷兆瓦级超充解决方案,峰值功率达1.5兆瓦,最大充电电流2400A,可实现15分钟为300度电池包完成满电循环,补能效率较传统快充桩提升近4倍;宁德时代发布第二代神行超充电池,12C峰值充电功率1.3兆瓦,充电5分钟续航520公里……
当高压快充技术渗透率逐步提升后,新能源汽车充电效率逐步向燃油车加油效率看齐。到那时,充电桩将真正成为汽车的“加油站”,小张们的烦恼或将再也不会出现。
文章内容和观点仅供参考,不构成投资建议。投资有风险,决策需谨慎。
免责声明:上述内容仅代表发帖人个人观点,不构成本平台的任何投资建议。


