锦州银行终局
上周刷到这个新闻,还是很震惊的,一家规模近8000亿的城商行宣告被收购,多少有些超乎想象。
但转念一想,又觉意料之中。
2025年10月26日,锦州银行官网上一则《提示公告》,为其长达28年的独立法人历史画上了句号。曾经盛极一时的锦州银行迎来了终局,最终被工商银行整体收购承接。
与其他国有大行“村改支”的整合路径不同,此次工行对锦州银行的整体受让,是我国银行业风险处置中首例由国有大行承接城商行的案例,具有标志性的突破意义。
当然,这远不止是一家银行的悲喜剧终场。从风险的野蛮生成到最终的“外科手术式”处置,锦州银行的完整周期,为我们提供了一部观察中国式金融风险从积累、暴露到化解的典型样本。
它揭示了——在特定制度环境下,风险的滋生有其必然性;而当风险升至系统性阈值时,一套具有中国特色的处置机制便会果断启动,迅速响应。
风险生成:监管套利与规模冲动
锦州银行并非天生的“坏孩子”。它的崛起,深度契合了上一轮金融扩张周期的制度环境与业务逻辑。
2018年之前,中国金融体系曾存在明显的监管套利空间——传统存贷款业务受到严格约束,而同业、投资等业务则相对宽松。
正是在这样的土壤中,锦州银行嗅到了“时代的机遇”。
它的前身可追溯至1997年,由锦州市15家城市信用社改制组建而成。此后二十年间,这家银行几乎一路狂奔:2015年在港交所上市,成为东北地区的金融明星;到2017年,总资产突破7200亿元,营业收入达188亿元。
支撑这一“神话”的,是一套以“非标”投资为引擎的“类信贷”扩张模式。2014至2017年间,锦州银行的投资类资产占比始终居高不下,分别为45.4%、57.8%、64.6%、58.8%,长期占据总资产的半壁江山。相比之下,传统贷款占比则持续偏低,同期仅维持在34.5%至22.6%之间。
这些投资类资产中,大量是以“受益权转让计划”为名的非标资产,其底层多为类信贷项目。通过这一设计,锦州银行得以规避严格的信贷审核、行业集中度与拨备覆盖率等监管要求,在扩张路上“轻装上阵”。
在这里需要清楚的是,这一模式的顺畅运转,依赖于两大制度条件:一是同业资金市场的充裕流动性,使其能够低成本融资;二是市场对银行规模与利润的单一评价导向,使其“以规模换估值”的激进战略一度备受追捧。
图:企业预警通,锦州银行历史净利润
2013至2017年,锦州银行净利润从13.36亿元飙升至90.9亿元。速度创造神话,也埋下崩塌的伏笔。
风险暴露:市场约束与流动性冻结
风险的暴露,始于外部监督的“哨声”。
2019年5月,审计机构安永的辞任,是一次标志性事件。安永在辞任函中直言“发现银行向其机构客户发放的某些贷款实际用途与信贷合同不符”。
这相当于公开宣告了锦州银行财务真实性与风控体系的崩塌。审计机构的退出,触发了连锁反应:财报难产、同业存单停发,一场凶险的同业挤兑骤然爆发。
作为高度依赖同业融资的银行,锦州银行的信用在机构间迅速蒸发。流动性覆盖率急剧下滑,击穿监管底线,整个银行瞬间陷入“有钱借不到、有债还不起”的恶性循环。
2018年,锦州银行净利润从上一年的盈利90.9亿元转为亏损45.38亿元,2019年继续亏损11.10亿元,两年累计亏损超过56亿元;其不良贷款率从2017年的1.04%猛增至2019年的7.7%,两年内飙升逾6倍;拨备覆盖率从268.64%暴跌至115.01%;资本充足率从11.67%骤降至8.09%,核心一级资本充足率更是跌至5.15%,远低于监管要求。
这一切,都与掌舵该行17年的原董事长张伟密切相关。法院公告显示,张伟非法收受财物合计2.448亿元,其授意下属将价值1120万元的灵璧石虚估至11.06亿元作为贷款抵押物的案例,成为该行内部控制和风险治理完全失效的缩影。
图:《中国金融稳定报告(2020)》
中国人民银行的《中国金融稳定报告(2020)》事后总结道:“2019年5月,锦州银行爆发严重的同业挤兑危机……快速引入战略投资者为锦州银行提供增信,多措并举化解锦州银行同业‘挤兑’危机,截断了风险传染。” 这说明,监管层已经认识到,单个机构的风险已通过同业链条,具备了演变为系统性风险的可能。
风险化解:“国家信用”入场
面对危机,中国的金融风险处置工具箱展现了其层次性与决定性的一步:国家信用的直接入场与系统化运作。
整个过程是一次精准的“两步走”长期手术。
第一步是“治标”:以国家信用为增信,阻断风险传染。
2019年7月,工商银行、中国信达、中国长城资产等“国家队”机构受让股份,战略入股锦州银行。此举的核心意图是为这家濒危的银行提供最高级别的信用背书,迅速稳定市场情绪,冻结正在发酵的挤兑链条。与此同时,工行系高管团队全面入驻,实质上接管了已经失效的公司治理体系。
第二步是“治本”:剥离不良资产,修复资产负债表。
2020年,锦州银行与成方汇达(央行实际控制),达成资产处置协议,以450亿元的对价,剥离了高达1500亿元的不良资产。本质是动用超越普通市场主体的行政资源与定价能力,将历史坏账从银行的表内彻底清除。紧随其后,锦州银行通过120亿元的定向增发,完成资本补充,为失血已久的机体输入新鲜血液。
在此过程中,锦州银行也经历了艰难的结构性瘦身。2020年至2025年间,共有39家支行终止经营。2024年4月15日,该行正式从港交所退市。
至此,“锦州模式”的核心特征已然清晰:它不再是“包商银行”式的破产清算与新设承接,而是在国家信用主导下,对一家问题机构进行 “资产剥离-资本补充-治理重构” 的完整手术,并最终由国有大行进行 “整体收购承接”。
工商银行的最终接手,是这一模式的必然终局, 同时也标志着一种具有中国特色的系统重要性金融机构风险处置路径,完成了从实践探索到制度定型的关键一步。
锦州银行的案例并非孤立。
根据金融监管总局数据,截至2025年上半年末,中小银行数量为3505家,较2018年末减少了529家。
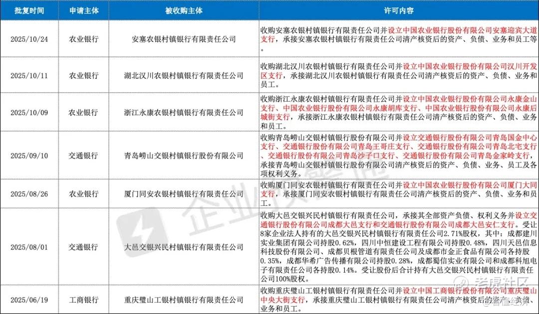
而在刚刚过去的几个月里,农业银行、交通银行等国有大行已密集推进多起村改支,进一步勾勒出行业结构重塑的清晰轮廓。
图:企业预警通,国有大行收购村镇银行情况
在2025年10月27日的金融街论坛年会上,国家金融监督管理总局局长李云泽强调,要“稳妥有序推进中小金融机构兼并重组、减量提质”。此次工商银行收购锦州银行,正是对这一监管思路的精准落地。
由此我们看见一个愈发明确的趋势:中国中小金融机构的风险处置,将更少地依赖市场的自发出清,而更多地依赖于顶层设计下、由国有大行和国有资本主导的主动化、系统化重组。
这背后是中国对金融稳定压倒性优先的考量。
镜鉴在前,下一家“锦州银行”,或许已无需等到风险长到极致才被迫谢幕。
免责声明:上述内容仅代表发帖人个人观点,不构成本平台的任何投资建议。


