中伟新材关门打狗,百利天恒狗没进屋
一大早,就看到百利天恒发公告,延期上市。
吓得我赶紧一路小跑去门口45度仰望天空,咦?没下雨啊。
看来这次应该不是“露天港交所”的硬件问题,那么这是咋回事?还没有开始分配应该也不是海西新药那种情况。
那估计大概率是国配不足额,导致发行失败了。
如果只是国配差一丢丢,其实可以从公配那里拿点过去,根据招股书,公配回拨比例最多可以从10%提高到15%,而基石占8%,也就是说,此次锚定倍数不足0.94。
意料之外,情理之中。
之前就说了,你定那么高一个招股价,而且打新费用本来就高,真把自个儿当恒瑞医药了?老子日:“知人者智,自知者明。” 吾深以为然。
基石都跑光了,锚定各个都是人精,站那傻乎乎给你割?就是可惜了老散融资打新的那100块手续费。
糟了,是熟悉的感觉,首钢朗泽?
话又说回来,这么一看,港交所的新规还是有点正面影响的,要搁以前回拨50%,有可能就发出来了,然后哀嚎一片。
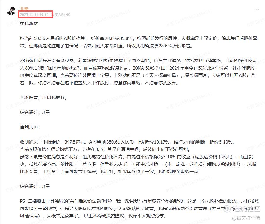
再看看中伟新材。
中伟新材就有点难看了,今天刚刚结束招股,A股就大跌5.67%。
这比赛力斯恶劣的多。
赛力斯是因为财报不及预期,而且还在招股前一天提前发布了财报,给你取消申购的机会,可以说是非常真诚了。暗盘和首日虽然破发,但尾盘都拉了起来给你出货,这事儿办的还算地道。
而公司则不同,招股结束前A股股价连涨5天,今天一关门立马暴跌,论谁都会有几分遐想。
再看可比公司,虽然今天新能源材料板块可比公司普跌,华友钴业-1.83%,格林美-2.02%,龙蟠科技-0.99%,但中伟股份以5.67%的跌幅傲视群雄,直接关门打狗。
相比之下,百利天恒就没打着,属于狗没进屋。
提前分享下我们的最终策略吧,以免评论区总有人说咱马后炮。结论就是,都没有参与。
$百利天恒(02615)$ $中伟新材(02579)$ $恒瑞医药(600276)$
另外,今晚circle盘前发财报,也是勇的一批。
免责声明:上述内容仅代表发帖人个人观点,不构成本平台的任何投资建议。
- BillyWilliams·11-12 21:44精彩定高价果然没人接盘,基石跑光意料中!点赞举报

