港股打新——量化派,史珍香家族又添一员!年内最小的香港主板IPO!

$量化派(02685)$

量化派和海伟股份是冲突的

图片

图片

港股打新近日又新上了两家,量化派公布中签并解冻申购资金是在11月25日(下周二)下午,而海伟股份申购截止是在11月25日上午9:30,(视不同券商略有出入),所以这两家是冲突的。至于本周五或者下周一,还有没有新上的票,就不得而知了。

量化派香港招股

量化派(02685.HK)于2025年11月19日至11月24日在港招股,预计11月27日挂牌上市。发行价区间8.80-9.80港元,全球发售1334.75万股,发行占比2.6%。未引入基石投资者,联席保荐人为中金公司、中信证券。

图片

公司简介

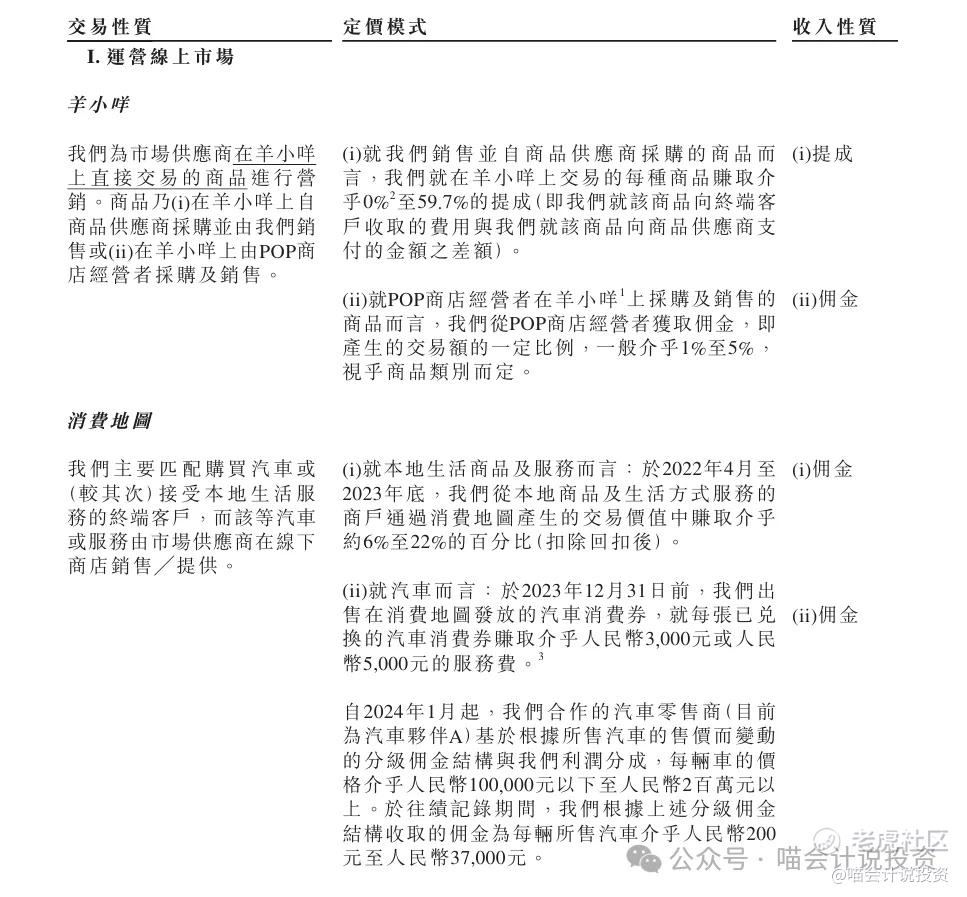
量化派是一家中国线上市场营运商。公司的消费电商平台羊小咩自2020年11月起涵盖各式零售商品,如第三方市场供应商提供的消费电子产品、食品及饮料、家电、化妆品、珠宝、服装及个人日常护理用品,并透过在线购买将该等消费品与公司的羊小咩用户进行匹配。

公司亦自2022年4月经营汽车零售O2O平台消费地图,该平台目前主要与汽车零售商合作吸引在线流量,使其能够在当地实体店线下购车;及在较小程度上,消费地图亦可让消费者在在线购车。公司将(i)羊小咩上的市场供应商(包括商品供应商及POP商店经营者)及(ii)消费地图上的市场供应商(包括汽车零售商,且于往绩记录期间,包括汽车零售商及本地生活商品及服务商户)视为公司的业务伙伴。在极小范围内,公司为商业伙伴提供广告服务,同时也为金融机构提供撮合服务。如下图:

图片

图片

收入增长的CAGR约为43.3%,收入越来越集中在羊小咩。

图片

因为羊小咩毛利率最高,随着收入集中度越来越高,加权平均毛利率也越来越高。

发行数据

图片

图片

本次仅发行2.6%,按最高发行价计算,融资1.31亿港币,发行后总市值约50.31亿港元,静态PE倍数为31.17倍。当然这个PE也不用看,都是用应收账款做出来的净利润。

本次上市的中介机构费用大约是1.18亿港元,如果按照最低价发行,发行人还需要倒贴。其实算上其他杂七杂八的费用,这次肯定是流血上市的,不过也只是被稀释掉2.6%的股权而已,忽略不计了。纯粹是为了完成前序轮次投资人qualified IPO的对赌而已。

主要财务指标

利润表:

图片

    

归母净利润还不少,2024年到了接近1.5亿的规模,2025年看5个月的数据还在上升。

图片

扣非之后,还要高,2024年3.6亿了。

资产负债表:

图片

  • 每次看到这种资不抵债,都要骂一次准则委员会的糟老头子,一看就是老股东各种优先权的公允价值变动,资产负债表啥数字都不大,就一个“附带优先权的金融工具”比其他数字加起来都多很多倍。

  • 这公司“买买买”很收敛(商业模型决定的),但是应收账款六七个亿,把利润全吃掉了。

图片

  • 现金倒是越来越多了。

资产负债表小结:应收账款有点凶。

现金流量表:

图片

  • 经营活动逼逼叨叨写了一大堆,主要就两件事情:1)利润基本上全部被应收账款吃掉了;2)靠两项“大聪明”会计准则胡搞出来的非现金费用把经营活动现金流搞正了。

  • 投资活动和经营活动数字太小,没啥可写的。

总结:看完这家公司的三张表,觉得攒一家公司去香港上市还是挺容易的。收入高度集中,都是来自于关联方,确认了收入反正也不需要付钱,帮你做高收入,完成上市,割到韭菜就行了。

打分表

  • 发行人:不用我说了吧(0分)。

  • 行业和业务发展:各种蹭概念,真能赚到钱吗(3分)。

  • 货量:2670手/1308万的货,2025年主板最迷你的IPO(10分)。

  • 发行价:不看PE了,利润都在关联方的应收(0分)。

  • 基石投资者:无,可作妖(0分)。

  • 保荐人:中金中信,G2,名字反过来就好了,不过这迷你发行量,谁来都成(7分)。

  • 绿鞋:15%(10分)。

  • 市场热情:港股打新市场,目前还是冰点,不过对史珍香项目,大家却是趋之若鹜(10分)。

总结:5分项目,不纠结,年内最小的一坨主板史珍香,大妖股,按照金叶国际集团的剧本走。不要问打不打,全员抽签是废话,甲尾乙头还是顶头槌需要研究一下。这票打新又是favor几十个号的!

甲乙组台阶设置

图片

这次顶头槌只需要66万本金,打平金叶国际集团,不过人家可是GEM。甲尾49.5万本金(1000手),乙头59.4万本金(1200手),乙2就是顶头槌(1335手),台阶很缓。

虽然和金叶国际集团的阶梯设置非常相似,但是量化派可是分甲乙组的哦,存在甲尾偷鸡的可能性哦!

超额认购倍数

超额认购倍数大几千倍甚至1万倍没跑的了。和海伟股份一起写,而且市场热情也需要看一下创新实业暗盘表现,到下周一9:30截止呢,莫急莫急。

免责声明

本文内容纯属公益分享,不构成任何投资建议。个人投资行为的所有收益和风险都归属投资者本人。入市有风险,投资需谨慎。

免责声明:上述内容仅代表发帖人个人观点,不构成本平台的任何投资建议。

举报

评论1

  • 推荐
  • 最新
  • 这项目质量真是史珍香家族新成员,纯割韭菜!
    回复
    举报