黄金又突破4300了
大家晚上好,我是刀哥。
刚刚黄金又上4300了。
过去的几个月,从黄金3300开始,其实我是一直跟会员朋友们反复说的,要持续的购买黄金,保持家庭资产的5%-15%左右。
包括我们有好多次会员内部直播都有提大家要配置黄金。
配置黄金的会员朋友们,帮我点个赞这篇公众号吧。感谢您们的支持。还有有色金属、黄金股ETF,其实都表现不错。
只要去美元化,只要央行增配黄金,黄金的价格就一直要往上走,我估摸着明年还要高看。
今天恒生科技也反弹了,恒生消费指数也涨了。
但纳斯达克指数跌了,美债也跌了。
日经涨了,且这一轮日经估计快调整结束了。
投资就这样,涨涨跌跌。谁都无法预判每一次的涨跌,但我们大概率知道,只要自己买的是好公司、好标的,一定有持续上涨到你非常舒服的一天。
无非就是多一些耐心,以及保持坚定的心态罢了。
对了,美联储哈玛克最新的消息:
这姐妹2026年有投票资格,所以她的发言就意味着她是偏鹰派。这对2026年降息预期来说,是一个不好的事儿。
你看美债刚刚跌了一些。
话说最近美债确实一直调整,估计调整要持续到年底。明年一季度市场或许会交易鲍威尔辞职以后美联储降息的预期,明年一季度,美债或许有不错的上涨机会。但美债本身回撤也不大,持有美债的保持耐心,一般持有3-6个月或者以上,都会有正向不错的收益。
刚刚晚上还发了个摩根士丹利的策略给大家,核心总结是:
这个报告还是明确的说了一个观点:报告提出再通胀、再平衡、重组、改革、重振信心的综合路径,但当前进展不均(如再平衡仅完成25-30%)。
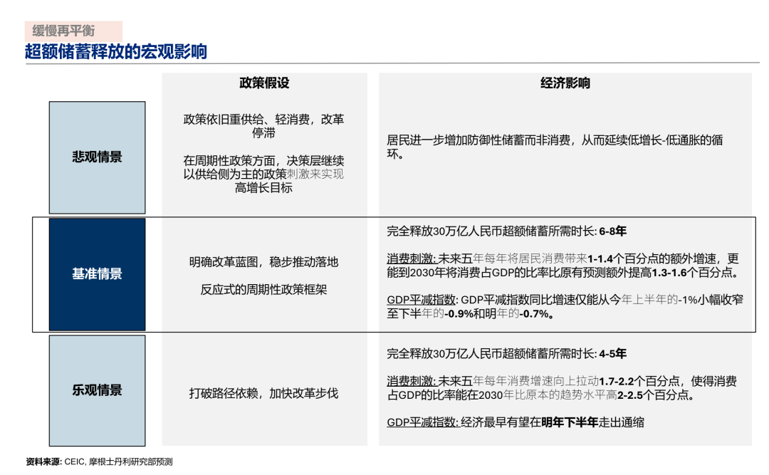
以及提到一个超额储蓄对宏观的一些影响,但这个需要很长时间:
所以,大家也不要对未来悲观。我们国家还是有大量的储蓄资金的,以及我们还是有降息的空间,走出通缩只是时间问题。最快明年下半年或许就有望了。
明年A股不用悲观,往上走是大概率,就是涨多涨少的问题。
免责声明:上述内容仅代表发帖人个人观点,不构成本平台的任何投资建议。


