中国证监会再通过2家企业境外上市备案|智谱华章和MiniMax
1,关于北京智谱华章科技股份有限公司境外发行上市及境内未上市股份“全流通”备案通知书
图片
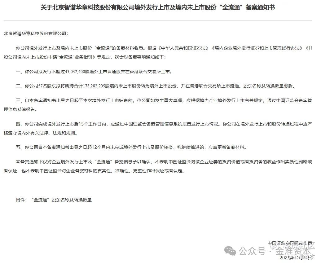
北京智谱华章科技股份有限公司:
你公司境外发行上市及境内未上市股份“全流通”的备案材料收悉。根据《中华人民共和国证券法》《境内企业境外发行证券和上市管理试行办法》《H股公司境内未上市股份申请“全流通”业务指引》等规定,我会对备案事项通知如下:
一、你公司拟发行不超过43,032,400股境外上市普通股并在香港联合交易所上市。
二、你公司57名股东拟将所持合计178,282,205股境内未上市股份转为境外上市股份,并在香港联合交易所上市流通。股东名称及转换数量附后。
三、自本备案通知书出具之日起至本次境外发行上市结束前,你公司如发生重大事项,应根据境内企业境外发行上市有关规定,通过中国证监会备案管理信息系统报告。
四、你公司完成境外发行上市后15个工作日内,应通过中国证监会备案管理信息系统报告发行上市情况。你公司在境外发行上市和股份转换过程中应严格遵守境内外有关法律、法规和规则。
五、你公司自本备案通知书出具之日起12个月内未完成境外发行上市及股份转换,拟继续推进的,应当更新备案材料。
本备案通知书仅对企业境外发行上市及“全流通”备案信息予以确认,不表明中国证监会对该企业证券的投资价值或者投资者的收益作出实质性判断或者保证,也不表明中国证监会对企业备案材料的真实性、准确性、完整性作出保证或者认定。
中国证监会国际合作司
2025年12月12日
2,关于MiniMax Group Inc.境外发行上市备案通知书
图片
MiniMax Group Inc.:
你公司通过境内运营实体上海稀宇极智科技有限公司提交的境外发行上市备案材料收悉。根据《中华人民共和国证券法》《境内企业境外发行证券和上市管理试行办法》等规定,我会对备案事项通知如下:
一、你公司拟发行不超过33,577,240股境外上市普通股并在香港联合交易所上市。
二、自本备案通知书出具之日起至本次境外发行上市结束前,你公司如发生重大事项,应根据境内企业境外发行上市有关规定,通过中国证监会备案管理信息系统报告。
三、你公司完成境外发行上市后15个工作日内,应通过中国证监会备案管理信息系统报告发行上市情况。你公司在境外发行上市过程中应严格遵守境内外有关法律、法规和规则。
四、你公司自本备案通知书出具之日起12个月内未完成境外发行上市,拟继续推进的,应当更新备案材料。
本备案通知书仅对企业境外发行上市备案信息予以确认,不表明中国证监会对该企业证券的投资价值或者投资者的收益作出实质性判断或者保证,也不表明中国证监会对企业备案材料的真实性、准确性、完整性作出保证或者认定。
中国证监会国际合作司
2025年12月12日
版权声明:所有金准资本的原创文章,转载须联系授权,并在文首/文末注明来源、作者,否则金准资本将向其追究法律责任。部分文章推送时未能与原作者或公众号平台取得联系。若涉及版权问题,敬请原作者联系我们。
免责声明:上述内容仅代表发帖人个人观点,不构成本平台的任何投资建议。


