成都银行深入“舒适的被动”,为何难以自拔?丨正经深度
文丨康康 编辑丨百进
来源丨正经社(ID:zhengjingshe)
(本文约为5900字)
【正经社“银行升级战”观察之54】
成都银行遭受了五年来“最大”的一次行政处罚。
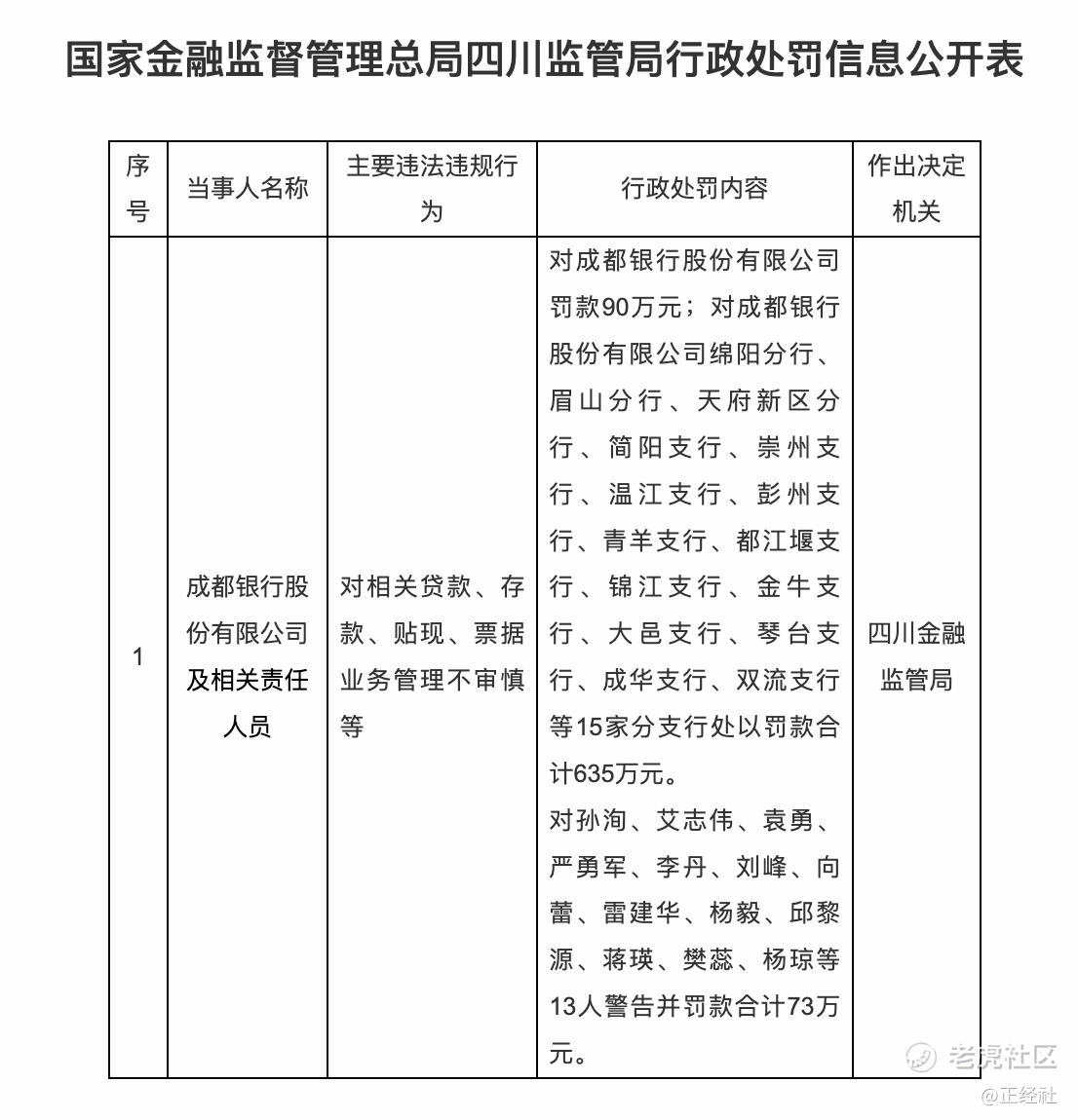
国家金融监督管理总局四川监管局官网12月5日披露的行政处罚信息显示,成都银行及相关责任人合计被罚款798万元,其中,总行被罚90万元、15家分支行被罚635万元、13名相关责任人被罚73万元。
不仅处罚金额创五年新高,而且违规领域之广、涉事机构和人员之多、处罚之严厉,皆为成都银行最近五年之最。
此次处罚的时间点也很敏感:成都银行刚刚公布的2025年三季报显示,第三季度营收出现负增长,归母净利润仅同比增长0.17%,与三年前动辄两位数的高增长形成了强烈反差。
业绩增长承压的大背景下,一笔大额罚单带来的不仅是财务上的损失,更重要的是品牌声誉和监管评级(会影响新业务准入)的一次重大打击。
上市城商行曾经的优等生,遇到了成立28年来最难逾越的增长瓶颈。
1
合规和业绩双重打击
四川监管局2025年12月5日公布的行政处罚创下了2020年以来成都银行所受行政处罚的多项记录。
一是罚款金额。过去5年,成都银行收到过不止一次超百万元的大额罚单,2022年底还收到过一张650万元的罚单,但是一次性被合计罚款798万元,还是2020年以来首次。
二是违规领域涵盖了所有核心业务。尽管行政处罚信息公开表“主要违法违规行为”一栏只列出简单的18个字——“对相关贷款、存款、贴现、票据业务管理不审慎”,但揭示的问题值得高度关注:贷、存、汇(票据)三大支柱业务全域性违规,说明核心经营环节出现了系统性疏漏。
三是涉及机构和个人之多。遭受处罚的除了总行,还有15家分支行及13名相关责任人,表明被监管机构认定的合规问题不是个案,而是成都银行四川省内分支网络中一些重要的分支机构普遍存在的问题。
正经社分析师注意到,此次行政处罚对成都银行来说来得很不是时候:刚刚交出一份不及格的成绩单——不管是按照单季度口径还是前三季度累计口径,营收和归母净利润同比增速均 创下2021年以来新低,又遭受品牌声誉和监管评级的双重打击。
财报显示,成都银行2025年第三季度,实现营收54.91亿元,同比增长-2.92%;实现归母净利润28.76亿元,同比增长0.17%。前三季度累计实现营收177.61亿元,同比增长3.01%;累计实现归母净利润94.93亿元,同比增长5.02%。
2021年一季度至2025年二季度,成都银行单季度营收没有出现过负增长,归母净利润没有出现过同比增速低于0.17%的现象;2021年前三季度至2024年前三季度,营收同比增速分别为26.01%、16.07%、9.55%、3.23%,归母净利润同比增速分别为22.15%、31.60%、20.81%、10.81%。
而一笔大金额行政处罚,可能给成都银行今后的经营带来更多的负面影响。
根据原银保监会2021年发布的《商业银行监管评级办法》,行政处罚及整改成效会被纳入评级打分,违规性质重、金额大、频次高、涉及高管/涉刑、整改不力的,扣分更多、更易下调综合评级/单项要素评级。评级低的银行发行资本工具、同业授信、存款吸收成本会更高,甚至被限制发行、投资;评级还是同业合作、政府采购、央国开户、理财代销等的重要门槛,降级会削弱合作意愿与市场信任;评级差的银行甚至可能被要求撤换董监高、限制他们的权利,个人问责更严。
2
存款承压和贷款利率下滑
成都银行本轮经营业绩出现大幅下滑始于2023年。
根据财报提供的数据,2017年至2022年,除了2019年下滑至9.79%之外,余下5年的营收同比增速均达到了两位数,而2023年至2025年前三季度分别下降至7.22%、5.89%、3.01%;归母净利润同比增速除了2020年下滑至8.53%,两位数的同比增速一直延续到了2024年,但2023年的同比增速已经从上一年的28.24%下降至16.22%,2024年和2025年前三季度又进一步下降至10.17%和5.03%。
2023年以后营收同比增速大幅跌落至个位数,主要应归因于净利差大幅收窄。
净利差收窄是利率市场化改革加速以来商业银行共同面对的问题,但是成都银行承受的压力特别大。根据财报提供的数据,2020年至2023年,成都银行的净利差分别为2.31%、2.15%、2.00%、1.73%,4年时间下降了58bp;而同期A股上市城商行平均净利差分别约为2.00%、1.95%、1.86%、1.71%,4年时间下降了约29bp。
正经社分析师认为,成都银行净利差收窄幅度大,一方面是因为计息负债平均成本率偏高且下调缓慢,另一方面则直接跟贷款平均利率下降速度过快有关。
成都银行计息负债结构的一个突出特点是,成本较高的存款占比偏高而成本较低的同业存款、央行借款、发债等占比偏低。
根据财报披露的数据,2020年至2025年上半年,成都银行的计息负债中存款占比分别为73.39%、75.96%、76.46%、76.52%、76.09%、76.61%。而同期A股上市城商行存款占计息负债的比重平均分别约为63.5%、61.8%、64.2%、67.5%、66.5%、65.8%。成都银行的存款占比明显高于A股上市城商行平均值。
而存款中,利率较高的定期存款,特别是利率更高的个人定期存款占比又明显偏高。
根据财报提供的数据推算,2020年至2025年上半年,定期存款占存款的比重分别为49.58%、52.84%、56.20%、61.74%、66.40%、68.00%,个人定期存款占存款的比重分别为27.83%、30.09%、34.31%、38.92%、43.45%、46.06%。而同期,A股上市城商行定期存款占存款的比重平均分别约为48.5%、51.0%、55.4%、61.2%、64.5%、66.0%。
定期存款占比偏高不仅会拉高计息负债平均成本率,还会使得存量负债的成本无法根据市场利率变化及时调整,因为定期存款需等到到期后才能重新定价,从而使得负债成本的下降速度明显落后于市场利率下行的速度。
利率较高的定期存款占比不断上升,跟成都银行营收过度依赖利息净收入,而利息净收入的增长又过度依赖贷款规模扩张,从而给吸收存款带来巨大压力直接有关。
2020年至2025年上半年,成都银行利息净收入占营收的比重分别达81.01%、80.61%、81.61%、81.34%、80.33%、79.60%。同期A股上市城商行利息净收入占营收的比重平均分别约为78.0%、75.0%、74.0%、72.0%、69.0%。
因为利息净收入主要来自发放贷款及垫款,所以要维持利息净收入的快速增长,必须加大贷款投放力度。2020年至2025年上半年,成都银行的贷款增长速度明显快于存款增长速度,集中表现为存贷比的快速上升。期间,成都银行的存贷比分别为66.66%、74.76%、77.57%、83.20%、87.33%、88.27%;而A股上市城商行同期的平均存贷比分别约为74.5%、77.8%、81.3%、83.5%、82.8%、81.5%。
吸收存款面临巨大压力,议价能力自然会减弱,从而拉高存款平均利率。
与计息负债平均成本率下降缓慢同时,成都银行的贷款平均利率下降明显。
根据财报提供的数据,2020年至2025年上半年,成都银行发放贷款和垫款平均利率分别为5.17%、5.03%、4.93%、4.61%、4.36%、4.06%,5年半时间累计下降了111bp。
而导致贷款平均利率快速下降的主要原因则是成都银行的贷款结构严重失衡——对公贷款中政务和基建类贷款占比明显偏高,个人贷款中住房按揭贷款占比明显偏高。
根据财报提供的数据,2020年至2025年上半年,成都银行的对公贷款中,“租赁和商务服务业”、“水利、环境和公共设施管理业”合计占比分别为34.31%、39.32%、43.25%、56.57%、 61.47%、63.98%;个人贷款和垫款中,个人购房贷款占比分别为90.46%、86.58%、80.72%、74.18%、72.03%、71.41%;个人消费贷款和经营贷款占比则明显偏低。
为了规避监管,商业银行,特别是城商行和农商行会用“租赁和商务服务业”和“水利、环境和公共设施管理业”作为政务和基建贷款的马甲,所谓“租赁和商务服务业”里面装的核心资产往往是城投平台、园区开发、资产回租(银行以“售后回租”的方式给平台公司放款),“水利、环境和公共设施管理业”则几乎可以等于基础建设。
成都银行的政务和基建类贷款占比不仅高,而且2020年以来呈快速上升之势。两类贷款安全性较高,但属于大客户、大项目,银行议价能力弱,贷款利率低。所以我们可以看到,成都银行的贷款规模增速较快但平均利率下降速度明显低于同行,而不良贷款率一直比较低且比较稳定。
个人贷款中个人购房贷款占比虽逐年下降,但仍然明显高于同行,收益较高的个人消费贷款和经营贷款占比明显偏低。受国家调控政策及宏观经济环境的影响,个人购房贷款最近几年利率下行较快,且不良率快速上升。2020年至2025年上半年,成都银行个人购房贷款不良率分别为0.25%、0.25%、0.41%、0.45%、0.78%、1.03%。
3
“以丰补歉”稳住净利润
2023年以后,成都银行营收同比增速下滑很快,但归母净利润同比增速下滑相对较慢,除了压低运营成本和握有大量利息不用交税的政府类债券之外,最主要的原因是利用信贷资产质量较好、拨备覆盖率高的有利条件减少了信用减值损失计提。
成都银行因为对公业务占比较高,不需要像零售业务占比较高的银行那样投入大量的人力物力以获取客户资源,个人创利极高,加上注重精打细算,所以同零售业务占比较高的A股上市城商行(比如宁波银行、杭州银行)相比,运营成本相对较低。
根据财报提供的数据,2019年至2025年上半年,成本收入比分别为26.52%、23.87%、22.80%、24.39%、25.09%、23.93%、23.18%。而同期A股上市城商行平均成本收入比分别约为27.8%、28.2%、27.5%、30.17%、31.2%、31.5%。
但是,正经社分析师注意到,成都银行最近两三年稳住归母净利润主要还是靠利润“蓄水池”——拨备。
成都银行一直维持了很高的拨备覆盖率,简而言之就是预留了很多可以用来调解利润的余钱。根据财报提供的数据,2020年至2025年前三季度,成都银行的拨备覆盖率分别为293.43%、402.88%、501.57%、504.29%、479.29%、433.08%,远高于150%的监管红线,而且高于A股上市城商行同期平均水平。
同期,A股上市城商行平均拨备覆盖率分别约为284.5%、308.2%、315.6%、302.4%、188.95%、185-192%(预测值)。
较高的拨备覆盖率为营收下降时“以丰补歉”提供了较大的空间,而不良贷款率走低又给了成都银行减少信用减值损失计提、下调拨备覆盖率创造了条件。
2020年至2025年三季度,成都银行不良贷款率分别为1.37%、0.98%、0.78%、0.68%、0.66%、0.68%。同期,A股上市城商行平均不良贷款率分别为1.21%、1.18%、1.16%、1.15%、1.17%、1.19%。
2022年至2025年前三季度,成都银行明显减少了信用减值损失计提。财报提供的数据显示,2020年至2025年前三季度,成都银行的信用减值损失分别比上年同期增加37.65%、16.54%、-29.93%、-41.54%、-1.04%、-14.73%。
信用减值损失减少,拨备覆盖率相应出现了下降,但是直接增加了当期利润,间接增加了当期归母净利润。
4
陷入“优等生陷阱”难以自拔
从上述分析不难看出,成都银行最近两三年营收和归母净利润同比增速下滑的根本原因还是营收渠道太过单一:营收主要靠利息净收入,利息净收入主要靠发放贷款和垫款,贷款投向又主要是政务和基建类项目以及个人购房按揭贷款。
成都银行不是没有意识到营收渠道过度单一,特别是过度依赖政务金融和基建金融带来的问题,而且2020年5月王涛受聘为行长与董事长王晖搭班组成新的管理班子以后采取了一些有针对性地措施试图予以改变。
一是实体金融下沉,试图做强中小微。
政务和基建类项目的确曾给成都银行带来了资产规模扩张,但收益率低、周期性强的短板渐渐显露,急需新的高收益率的业务对冲政务和基建类业务的收益率下滑。而此时最高决策层要求银行做好“五篇大文章”,成都银行便相应号召,推广“实体经济大走访”,着力开发针对科技型企业的“科创贷”和针对小微企业的“壮大贷”。
二是推动零售转型,发力消费金融和财富管理。
零售业务具有抗周期能力强、收益率高的特点,是多数以对公业务为主的商业银行最近几年转型的方向。成都银行选择了跟进,加快了手机银行迭代,推行“个金转化”战略,利用作为成都市民公积金、社保发放行的天然优势,试图把存量客户转化为消费贷客户。
三是加快异地扩张,利用“成渝双城经济圈”走出成都。
成都银行的营业收入和营业利润一直以成都地区为主,直到2018年和2019年,成都地区营业收入占比还分别高达97.46%和89.76%,营业利润占比高达98.85%和87.53%。
2020年以后,成都银行明显加快了对重庆、西安以及四川省内二级城市的网点布局,以期通过跨区域经营分散成都单一市场的风险。
但是,直到2025年三季度,上述措施依然收效甚微:利息净收入占营收的比重5年半变化极小;政务和基建类项目贷款占比不降反升;个人贷款和垫款占发放贷款和垫款的比重持续下降,2020年至2025年上半年分别为28.51%、25.28%、21.99%、19.75%、18.71%、17.25%。表现大致符合预期的主要有个人购房贷款占比逐年下降和异地对营收的贡献率逐年上升。
期间,成都地区营业收入占比分别为90.53%、87.51%、86.59%、85.45%、83.02%、79.01%,营业利润占比分别为88.33%、83.03%、82.05%、83.78%、80.52%、73.95%,异地贡献率相应上升。
正经社分析师认为,成都银行实际上已经陷入一种“优等生陷阱”:手里的政务资产太安全、规模太大,即便利率下滑,只要规模能冲上去,业绩依然好看。口头说要转型,但实际上很难走出舒适区。
主要表现为以下三个方面:
(1)难以摆脱路径依赖。
“政务+基建”的路径成就了过去十余年的高增长。批发式业务模式只需要几个大客户就能撑起几百亿元的规模,但是零售式业务模式则完全不同。做小微和零售需要成千上万的信贷员去扫街、去审贷,同时需要对已经适应大客户模式的组织架构、考核体系和风险偏好进行重构,转型的动力和能力明显不足。
(2)核心竞争力成了“双刃剑”。
正如前文所言,成本收入比低是成都银行的一大优势,而该优势是“政务+基建”业务带来的。转型大规模做零售业务,意味着管理费用会直线上升,要牺牲短期利润换取长期结构,对承受着营收压力的管理层来说,绝非易事。
(3)跳入红海需要勇气和能力。
成都市场竞争非常激烈。零售高端市场早被招商银行、平安银行占领,底层客户又被蚂蚁、微众蚕食。成都银行虽然有公积金等入口,但数字化体验和大数据风控上,与头部零售银行相比仍有代差。
中小微企业市场更是各家银行争夺的焦点,优质中小微企业的贷款利率甚至已经低于政务和基建类项目。成都银行和先入场的银行比,没有任何优势。
2024年10月,成都银行正式完成行长更替,徐登义接替王涛出任行长。2025年8月,黄建军又接替王晖被提名为董事长。成都银行新一届领导班子完全就位。“王徐配”会如何带领成都银行克服“舒适的被动”,逾越眼下的发展瓶颈呢?欢迎评论区留言,说出你的看法。【《正经社》出品】
CEO·首席研究员|曹甲清·责编|唐卫平·编辑|杜海·百进·编务|安安·校对|然然
声明:文中观点仅供参考,勿作投资建议。投资有风险,入市需谨慎
喜欢文章的朋友请关注正经社,我们将持续进行价值发现与风险警示
转载正经社任一原创文章,均须获得授权并完整保留文首和文尾的版权信息,否则视为侵权
免责声明:上述内容仅代表发帖人个人观点,不构成本平台的任何投资建议。


