泰禾集团董事长黄其森解除留置措施,公司负债近700亿
来源:界面新闻
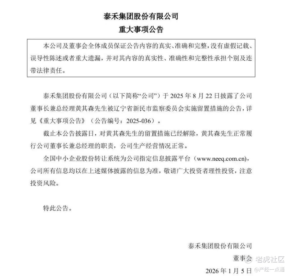
1月5日晚,泰禾集团股份有限公司发布《重大事项公告》称,截止本公告披露日,针对公司董事长兼总经理黄其森的留置措施已解除,黄其森正常履行公司董事长兼总经理的职责,公司生产经营情况正常。
公告显示,2025年8月22日,泰禾集团曾披露黄其森因涉嫌违法,被辽宁省新民市监察委员会实施留置措施。
但当时的公告并未披露黄其森被留置的具体原因。据当时的公告显示,泰禾集团存在资产被冻结、查封的情况。同日,泰禾集团还发布了关于公司及相关当事人收到中国证监会福建监管局行政处罚决定书的公告。公告称,泰禾集团未按规定披露重大诉讼、泰禾集团2020年至2022年年度报告存在重大遗漏被证监会立案调查。
值得注意的是,这不是黄其森首度出现类似风波。早在2022年3月,泰禾集团曾披露,黄其森正协助有关机关调查。彼时市场消息显示,泰禾集团时任执行副总裁黄曦、副总裁林文华也被带走协助调查。同年11月,泰禾集团在回应该风波时称,公司董事长兼总经理黄其森已正常履行职责。
而前高管黄曦所涉职务犯罪已被判刑。2025年11月28日,最高人民法院、最高人民检察院联合发布6件依法惩治金融领域职务犯罪典型案例,其中披露了一则“黄某受贿案”。据了解,该案件中的黄某即为中国建设银行(9.160, -0.09, -0.97%)机构业务部原总经理、泰禾集团原执行副总裁黄曦,其中提到的“黄某森”为泰禾集团董事长黄其森。
据案件内容披露,2016年1月至2018年7月,被告人黄曦利用担任某国有商业银行资产管理部、机构业务部总经理职务上的便利,以及职权、地位形成的便利条件,直接或者通过其他国家工作人员职务上的行为,为黄其森实际控制公司进入某国有商业银行特定客户名单等事项提供帮助。
截至2022年3月13日,黄其森实际控制公司以“安家费”“奖金”“工资”等名义给予了黄曦财物共计4268万余元,另有“薪酬”1011万余元未支付。最终,法院以受贿罪判处黄曦有期徒刑十四年,并处罚金人民币四百万元,依法追缴犯罪所得及收益。黄曦提出上诉后,吉林省高级人民法院裁定驳回上诉,维持原判。
泰禾集团推出的泰禾院子系列产品在中国房地产市场曾备受追捧。但近年来,受房地产市场调整影响,以“高杠杆、高周转、高负债”模式而迅速成长为千万房企的泰禾集团深陷流动性危机,财务状况持续恶化,黄其森本人也被列入失信被执行人名单,法院还对他发出了限制消费令。
天眼查App显示,泰禾集团成立于1992年,黄其森是公司法定代表人。截至界面新闻发稿,公司有19则失信被执行人信息,涉案总金额超过22.4亿元;公司及黄其森本人共涉8则限制消费令,涉案总金额超过10亿元;此外,公司还有22则被执行人信息,被执行总金额近100亿元。
2023年8月,泰禾集团因此而被深圳证券交易所摘牌并终止上市。
泰禾集团最新披露的债务情况显示,截至2025年11月30日,泰禾集团及其并表公司逾期的有息总负债本金余额为698.36亿元,其中非标债务已逾期贷款本金余额481.02亿元,境内公司债本金余额104.16亿元,境外美元债本金余额113.18亿元。
免责声明:上述内容仅代表发帖人个人观点,不构成本平台的任何投资建议。


