北交所最大收购案落地!常州“小巨人”嫁入“山西智慧矿山第一股”
作者:三晋财经汇
2025年12月31日,山西北交所第一股科达自控(920932.BJ)发布公告,宣布其对常州海图信息科技股份有限公司(以下简称“海图科技”)51%股权收购已完成过户登记。
这标志着北交所成立以来最大规模现金收购案落地,科达自控正式成为海图科技控股股东。
1月7日,科达自控报收21.76元/股,跌2.11%,总市值22.92亿元。
来源:科达自控公告
01
斥资2亿收购新三板企业
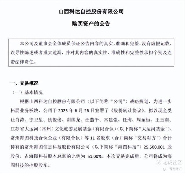
此前在2025年6月,科达自控发布重磅公告,宣布拟以2.091亿元现金收购新三板创新层企业海图科技51%的股份。
来源:科达自控公告
公告显示,科达自控于6月26日签署了《股份转让协议》,拟以现金方式收购肖涛等11名股东持有的海图科技2550万股股份,占其总股本的51%,交易对价为2.091亿元。
这一交易创下北交所2021年成立以来最大规模现金收购纪录,也是首家北交所上市公司直接收购新三板企业。
历经半年推进,随着股份过户手续的完成,此次收购最终尘埃落定。
02
前三季度“赚了”223万元
作为北交所首批上市公司、山西省首家北交所挂牌企业,科达自控有着“北交所智慧矿山第一股”之称。
该公司成立于2000年10月,于2021年11月在北交所上市,总部位于山西太原,主营业务是应用工业互联网技术体系,是一家专注于智慧矿山、智慧市政及工业互联网领域的高新技术企业。
近年来,科达自控业绩呈现“增收不增利”态势。
Wind数据显示,2022年至2024年,科达自控营收逐年增长,分别为3.47亿元、4.26亿元、4.34亿元;但归母净利润却持续下滑,分别为5563.1万元、5514.6万元、3451.16万元。
2025年科达自控业绩压力进一步凸显。前三季度实现营收2.04亿元,同比下降18.91%;归母净利润223.08万元,同比下降90.77%。单季度更是由盈转亏,实现归母净利润-234.75万元。
来源:科达自控三季报
此外,科达自控的负债规模持续攀升。Wind数据显示,截至三季度末,公司负债总额达9.23亿元,资产负债率升至56.6%,为近三年最高水平。
2025年前三季度仅赚了200多万,却要花2亿收购公司?这是为何?
03
三年业绩对赌
此次被收购的海图科技,成立于2013年,是一家提供一体化嵌入式、流媒体、人工智能、机器视觉解决方案的高新技术企业。其业务覆盖智慧矿山、军工、智慧工厂、石油化工等多个领域。是国家级专精特新“小巨人”企业。
从业绩来看,海图科技2024年实现净利润4164.86万元,规模已超过科达自控同期净利润。
来源:科达自控公告
值得注意的是,为确保交易安全,双方还设置了严密的业绩承诺机制:
海图科技原股东承诺:2025-2027年净利润分别不低于3800万、4200万和4600万元,或三年累计净利润不低于1.26亿元。如未达标需向科达自控支付现金补偿。若累计净利润超出承诺,超额部分将奖励给核心员工及销售贡献突出人员。
科达自控同时表示,若业绩承诺顺利完成,将在期满后择机收购剩余股份,实现完全整合。
科达自控在公告中表示,海图科技在智能视觉核心部件与算法领域的底层技术优势能为其带来多重战略价值。有利于科达自控进一步完善工业互联网技术体系,同时拓展军工、石油化工、智慧工厂等领域,培育业绩增长新动能。
而针对市场关注的资金问题,科达自控也给出明确回复。
2025年9月12日,科达自控公告拟申请并购贷款,总额1.2亿元,用于支付上述并购对价款,由全资子公司山西科达新能源科技有限公司提供连带责任保证担保。
2025年10月27日,科达自控再次公告,拟向华夏银行太原分行申请综合授信额度的5000万元整,用于业务发展和正常经营。
公司方面强调,针对收购已规划对应措施,不会导致公司营运资金不足、经营周转困难等情况。
可以看出,此次收购虽让科达自控短期面临一定资金压力,但从长远来看,海图科技的技术优势、业绩支撑以及双方的业务协同效应,有望为科达自控长期发展注入动力。
免责声明:上述内容仅代表发帖人个人观点,不构成本平台的任何投资建议。


