沃尔沃因电池缺陷召回EX30,欣旺达称电芯来自合资公司,自己持股三成吉利持股七成
欣旺达回应沃尔沃全球召回X30,此前吉利起诉欣旺达电芯存质量问题
据界面新闻报道,近日,沃尔沃因高压电池潜在安全风险在全球多地启动EX30车型召回事件持续发酵,电池相关方欣旺达针对网络传言及此前与吉利系公司的法律纠纷作出公开回应。
据澳大利亚联邦交通部及美国国家公路交通安全管理局(NHTSA)公开信息显示,此次召回涉及两批次沃尔沃EX30车型:澳大利亚市场召回2024年生产的2815辆汽车,美国市场召回40辆2025年款车型,召回原因均为车辆搭载的高压电池存在制造缺陷,可能引发过热风险。
针对网络上“召回系欣旺达供应电池存在安全隐患”的说法,欣旺达董事长王威明确否认,称相关传言并不属实。他进一步解释,涉事车辆的电池组并非由欣旺达直接供货,而是由沃尔沃系统内工厂提供,电池核心部件电芯则来自山东吉利欣旺达动力电池有限公司,该公司为吉利与欣旺达的合资企业,其中欣旺达仅持股30%,吉利控股集团旗下关联公司持股70%。欣旺达官方也补充说明,合资公司生产的电芯先供应给沃尔沃的电池系统供应商,经后者组装成电池包后,再交付给沃尔沃用于整车生产。
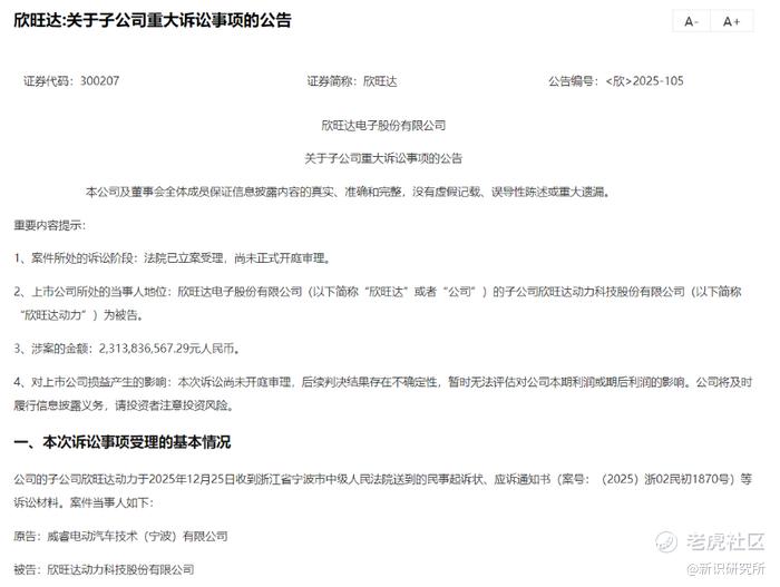
值得注意的是,此次电池召回争议发生前,欣旺达已与吉利系公司存在法律纠纷。2025年12月,欣旺达发布公告称,其子公司欣旺达动力遭到吉利控股集团旗下威睿电动汽车技术(宁波)有限公司起诉,索赔金额高达23.14亿元。据悉,该诉讼的起因是欣旺达动力在2021年6月至2023年12月期间交付的电芯被指存在质量问题。
免责声明:上述内容仅代表发帖人个人观点,不构成本平台的任何投资建议。
点赞
举报
登录后可参与评论

暂无评论

