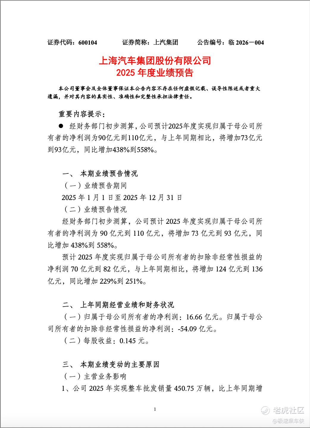
2025年上汽集团整车批发销量450.75万辆,同比增长12.32%,顺利完成年度目标。其中,自主品牌销量292.8万辆同比增21.6%,新能源汽车销售164.3万辆同比增33.1%,海外市场销量107.1万辆,多业务线协同增长筑牢基本盘。
此外,业绩基数因素也不容忽视。2024年合营企业计提资产减值准备减少净利润78.74亿元,而当年股权转让及增资扩股带来51.78亿元非经常性收益,基数波动放大了2025年同比增幅。 $上汽集团(600104)$
免责声明:上述内容仅代表发帖人个人观点,不构成本平台的任何投资建议。
1
举报
登录后可参与评论

暂无评论

