誉研堂中医,递交招股书,拟赴香港上市 | 医疗健康企业.IPO上市
2026年1月16日,来自黑龙江哈尔滨的哈尔滨誉研堂中医门诊集团股份有限公司 Harbin Yuyantang Traditional Chinese Medicine Outpatient Group Co., Ltd.(以下简称“誉研堂”)在港交所递交招股书,拟香港主板IPO上市。
誉研堂招股书链接:
https://www1.hkexnews.hk/app/sehk/2026/108085/documents/sehk26011600872_c.pdf
主要业务
誉研堂,成立于2018年,作为中国领先的民营中医医疗服务供货商,通过“全生命周期诊疗模式”提供中医医疗服务,该模式将中医咨询与处方药物整合为一个连续的治疗过程,目前公司拥有48家遍布北方的线下持牌医疗机构以及线上平台。
根据弗若斯特沙利文:
-
于2024年中医门诊及中医诊所产生的总收入计,誉研堂位居中国所有民营连锁中医医疗服务供货商第五名,北方地区第二名。
-
于2024年按中药临方制剂膏剂收入计,誉研堂在中国所有民营连锁中医医疗服务供货商中排名第一;
-
于2024年按中药临方制剂收入计,誉研堂在中国所有民营连锁中医医疗服务供货商中排名第二。
誉研堂,采用“线下初诊、在线复诊”的框架,所有初诊患者咨询和诊断均在公司的线下持牌医疗机构现场进行,专有在线平台通过支持关键复诊及持续的慢性病及健康管理以增强患者照护的连续性。
誉研堂的收入主要来自于北方地区通过公司的线下持牌医疗机构及在线平台提供中医医疗服务,涵盖黑龙江、吉林、辽宁、河北、山东及天津等多个省份及城市。其他收入也来自辅助业务活动,主要包括用作推广用途的物理治疗体验卡销售、提供中药煎煮服务等。
股东架构
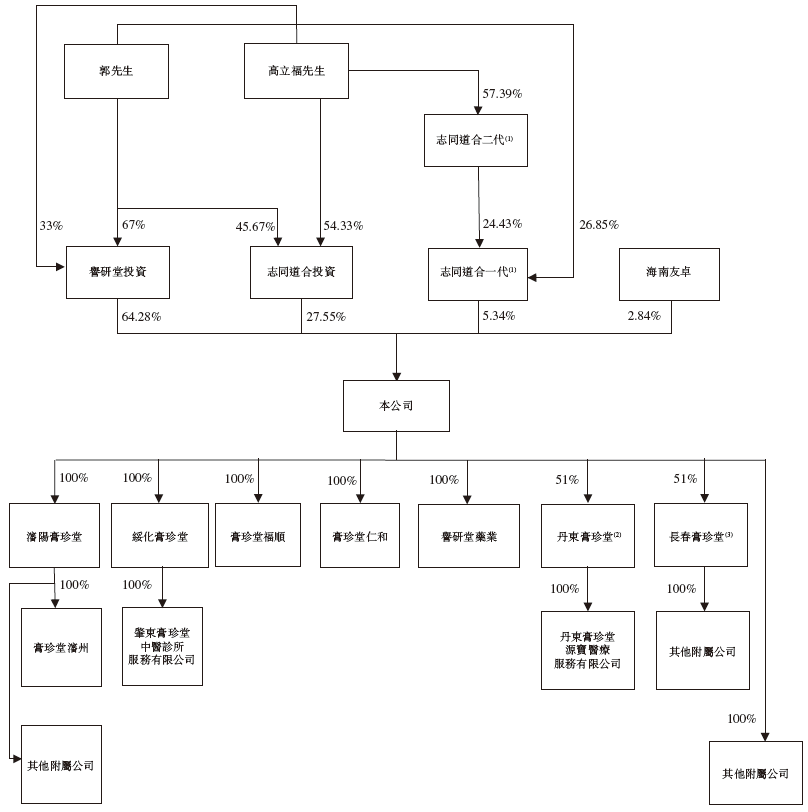
根据招股书披露,誉研堂在香港上市前的股权架构中,
郭阳先生,通过控制誉研堂投资、志同道合投资、志同道合一代合计持股约97.16%,为控股股东。
董事高管
誉研堂董事会,由6名董事组成,包括:
-
3名执行董事:
郭阳先生(董事会主席、总经理);
高立福先生(副总经理);
姜玉娟女士(曾担任总经理办公室副总经理);
-
3名独立非执行董事:
张维先生(汉德产业促进高级财务经理、云月投资副总裁、ICS CPA董事总经理);
梅荣军先生(中医,曾获黑龙江省政府科技成果三等奖等);
刘莉博士(黑龙江中医药大学附属第一医院心血管病一科主任);
除执行董事外,高管包括:
闫海涛先生(首席财务官、联席公司秘书)。
公司业绩
招股书显示,在过去的2023年、2024年和2025年前九个月,誉研堂的营业收入分别为人民币1.50亿、2.15亿和2.84亿元,相应的净利润分别为人民币2,049.6万、2,707.8万和5,549.7万元。
中介团队
誉研堂是次IPO的中介团队主要有:
招银国际、国元国际为其联席保荐人;
安永为其审计师;
天元为其公司中国律师;
天元(香港)为其公司香港律师;
竞天公诚为其券商中国律师;
周俊轩(通商联营)为其券商香港律师;
国元国际为其合规顾问;
弗若斯特沙利文为其行业顾问。
*疏漏难免,敬请指正
版权声明:“瑞恩IPO上市”主要跟踪关注香港上市、澳门上市、美国上市等,所有原创文章,转载须联系授权,并在文首/文末注明来源、作者、微信ID,否则我们将向其追究法律责任。部分文章推送时未能与原作者或公众号平台取得联系。若涉及版权问题,敬请原作者联系我们。
更多香港IPO、美国IPO等境外上市资讯,敬请浏览:www.hkmipo.com
相关阅读
香港上市中介“IPO保荐人”排行:中金公司、中信证券、华泰国际、招银国际、摩根士丹利,排名前五 (过去两年:截至2025年12月)
香港上市中介“IPO中国律师”排行:竞天公诚、通商、金杜、君合、中伦,排名前五 (过去两年:截至2025年12月)
香港上市中介“IPO香港律师”排行:高伟绅、达维、普衡、美迈斯、科律,排名前五 (过去两年:截至2025年12月)
香港上市中介“IPO审计师”排行:安永、毕马威、德勤、普华永道、立信德豪,排名前五(过去两年:截至2025年12月)
2025年香港新股市场:新上市119家,IPO募资逾2858亿
免责声明:上述内容仅代表发帖人个人观点,不构成本平台的任何投资建议。


