Meta收购Manus急刹车,到底踩中了什么红线?
大家好,我是刀哥。
今天我们聊一下Manus。本篇文章我们也做了相应的短视频放在文末,更习惯看视频的朋友可以直接拉到文末观看。
最近,Meta收购Manus这件事讨论度很高,剧情也像过山车。
先是12月30号,Meta宣布将以20亿美元的高价收购Manus。接着没过几天,就有传言说,这起交易可能面临中国相关部门的审查。到了1月8号,中国商务部公开表态,确认将对起收购案“依法评估调查”,涉及到对外投资、技术出口、数据出境、跨境并购这些合规维度。
虽然早在半年前,Manus就已经有了将总部迁往新加坡的大动作,甚至同步撤出中国市场,清空了国内社交账号内容,但是公司的注册经营地可以换,技术与数据的生成地却没那么容易模糊,而这才是监管真正关心的点。
这件事发酵到现在,其实很多人都在关注,后续监管会怎么出牌,以及这起收购会走向什么结局。今天我们就来就聊一聊,Meta收购Manus到底踩中了什么监管红线,后续剧情又可能有哪些版本。
监管的考量
对于监管部门来说,对这笔交易最主要的考量恐怕是示范作用。
现阶段,中美AI竞赛正在从拼模型和算力的前半场,转向拼应用和规模化落地的下半场。在这样的背景下,作为号称全球首个通用型AI Agent产品的Manus确实一定的价值。
Manus在2025年3月上线之后就迅速成长,年化收入突破1.25亿美元。如果之后能形成稳定的订阅,就能反哺算力与人才投入,成为AI Agent商业化的样本。
所以,这次监管介入的核心动机并不是卡Manus这一家公司的并购,而是面向整个AI行业,划出明确的边界,防止这种在国内研发、海外换壳、再卖给海外大厂的交易变成行业默认路径。
具体来看,按照对外经济贸易大学崔凡教授的说法,这次审查的关键问题在于,Manus在出海的过程中,是否涉及中国法律法规禁止或者限制出口的技术。
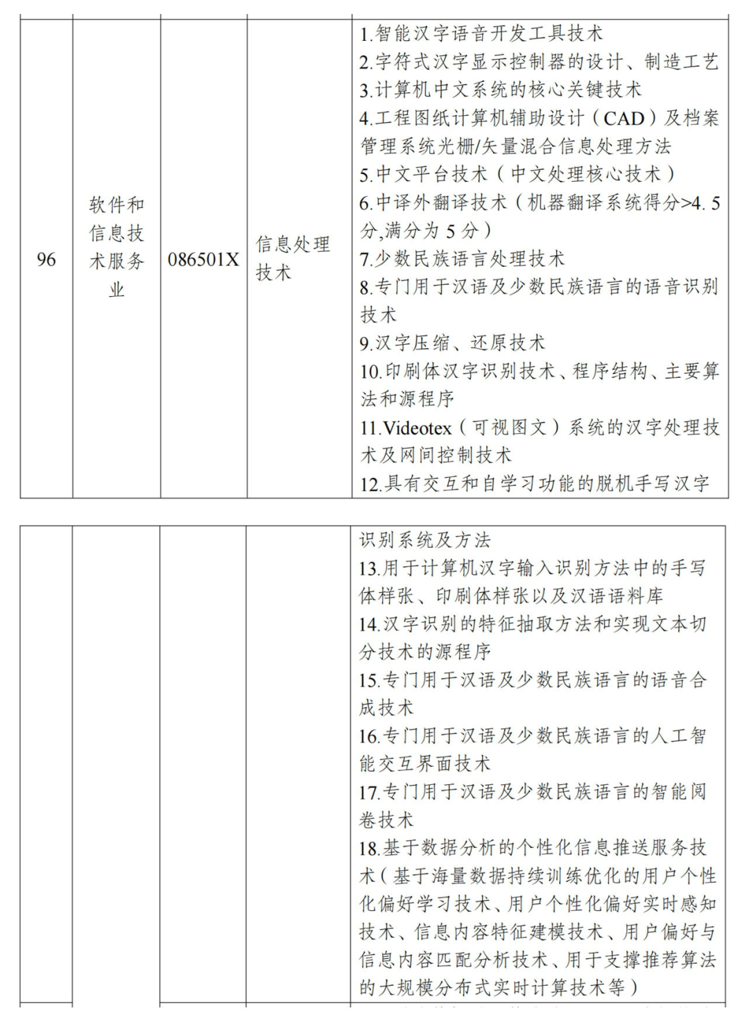
关于“禁止或限制出口的技术”,我国有比较明确的制度清单。我们具体查阅了《禁止出口限制出口技术目录》,发现Manus在监管视角下最容易触发出口限制的敏感技术主要有两个方面。
相关度最高的一类条目,集中在“软件和信息技术服务业”之下,指向的是与中文信息处理和交互能力相关的技术,包括中文语音、交互界面,以及中文语料库、关键算法等可迁移的资产。
如果Manus在中文场景下有比较强的文本识别能力,而这类能力又依赖特定的语料库和核心算法的沉淀,那么在跨境并购中就很容易成为被审查的焦点。
另一类是“互联网和相关服务”之下的安全类技术。如果Manus只是应用层Agent,这组条目的直接适用性可能比较低,但如果做企业级Agent,产品中包含自研的安全模块与监测能力,涉及到密码安全、安全检测、可信计算等等,那么这组条目就很可能进入尽调问题清单。
不过,虽然《目录》能划定一定的规则边界,但依然得具体问题具体分析,客观上确实存在着解释和裁量的空间。因此,可能更关键的是,监管希望通过Manus这个案例释放出怎样的信号。
豪赌的机会
其实,在目前中美博弈的整体基调下,尤其是在格外敏感的科技行业,这次Meta对Manus的收购看起来多少有种“知其不可而为之”的意思。
从公开信息看,Meta和Manus肯定考虑过监管风险,也有一些风险隔离的动作。代表性的对外口径包括:交易后不保留中国所有权,停止在中国的业务,继续以新加坡为运营基地,等等。这些都是典型的“去中国化”的做法,说明他们并不是毫无预案,而更像是在评估和控制风险后,选择了接受剩余风险。
那为什么并购方愿意赌一把不确定性?因为这本质上是一次对收益的下注。
像AI Agent这种竞争极强的赛道,大厂并购的基本决策逻辑可能是,先锁定人才以及执行层的产品形态,避免因为错过窗口期而付出更高的机会成本。
另一方面,通过一些必要的脱敏动作,至少能在前期把风险控制在一定范围内。即使真的出现了监管措施,现实中的并购一般也不是“成”或者“不成”这样的极端结局,通过谈判和妥协,最后至少可以买到一部分想要的东西。
事实上,后续监管要看的核心问题很简单,就是这笔并购是否会导致关键技术和数据的实质性出境。
常见的做法是,先要求补充合规材料,把研发发生地、核心IP归属、数据链条的流转路径等问题交代清楚。同时,监管也会沿着公司在国内的关联进行追溯,核查“人、数据、技术资产”这些要素是否在出海过程中完成了合规切割。
如果真的被认定为涉及敏感技术,就可能需要补走技术出口的相关程序。交易本身也可能被附加一些额外的条件,比如,要求技术与数据隔离,特定资产不得随交易转移等等。一般只有在非常极端的情况下,才会发展到交易被叫停或者被迫重组的程度。
不过无论如何,在这个收购案上,监管的后续动作都会在很大程度上影响中国未来AI行业的发展生态。一个理想的方向是,能在监管与发展之间形成一种均衡,既避免关键技术不受约束地外溢,也给企业正常的国际化经营和资本退出留出空间,让创新在合规的边界内形成正向激励。
。
免责声明:上述内容仅代表发帖人个人观点,不构成本平台的任何投资建议。


