思考|跨境市场风云再起,AI&大模型狂热过后,数字资产暗流涌动!
香港「积极」、「稳慎」、发展数字资产,今年稍后发稳定币牌照,这是时隔近半年来香港方面关于稳定币和数字资产发表的最精准的表达,关键词围绕「相同活动、相同风险、相同监管」为核心;重点提及了虚拟资产交易平台已经发牌的数量和香港稳定币发牌的大概时间;老鱼认为,此时监管层对外回应传递两个信号: $连连数字(02598)$ $恒生指数(HSI)$
第一,市场关注香港在虚拟资产交易平台和稳定币发牌的时间关注了很久,你们也别急了,香港监管层方面心里清楚,但是相同活动、风险、监管要放在前面,在这个基础上,香港是积极的,在这个范围内,是可能的,监管层不回避同时也提醒了相关方面监管层关切的点;
第二,在达沃斯论坛上传递相关信号,某种程度上是向世界传递一种信号,我们不仅仅聚焦香港稳定币,更聚焦数字资产市场,要相同活动!金融创新是在提升金融服务的透明度、效率、包容性和风险管理,金融和科技是相互促进的,更是服务实体经济的;
综上,香港的数字经济是建立在服务实体经济基础上的,监管层更在意应用场景和如何带来实际效应!
基于以上内容和目前全球数字资产的暗流涌动,包括多家公司赴港IPO以谋求在虚拟资产交易平台甚至走向全球跨境支付业务市场的全方位布局,我给大家胡侃一下我的看法同时也提醒大家在某些方面该如何「避雷」!
分为三点:
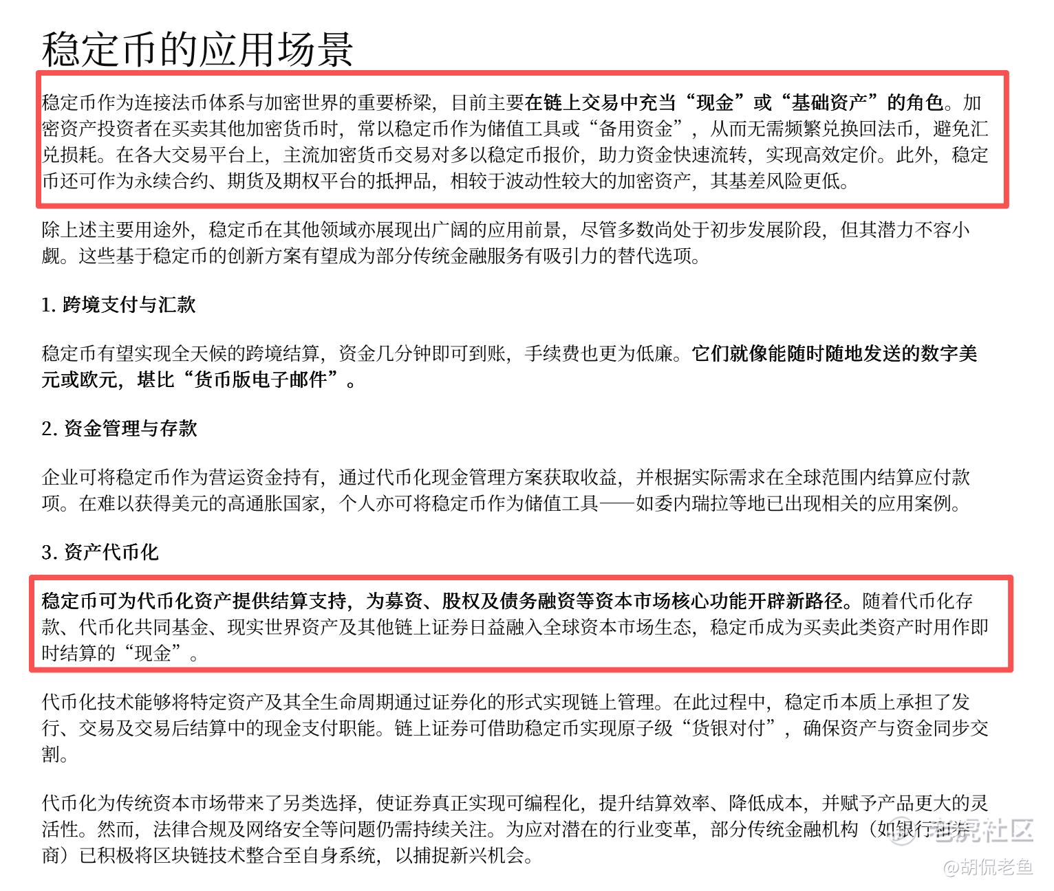
数字货币与我们有多远,又有多近;
连连数字的多个自我革命的布局在战略端是怎样思考的?前景如何?
作为数字经济的「锚点」,香港带给跨境贸易的数字经济遐想还有哪些?“去美元化”的贸易体系数字经济的作用有多大?!「这里是狭义的思考」
说到数字货币甚至数字经济,如果2025年前市场对其认知是模糊不清的,那么通过美国的天才法案和香港的稳定币立法,不同种类的代币「沙盘」也在寻求更有针对性的监管和应用场景,从认知角度上理解,数字经济的基础设施已经逐渐开始成熟并且占据主导地位:1、监管碎片化注定离不开数字基础设施;2、Web3.0的构建和应用已经优先屏蔽了众多能力不足且又想进入该领域抢占市场红利的企业,企业优势更具象化;3、沙盘在前,是市场设计的重要因素,以不同的应用场景思路设计来验证监管的要求和其他可能发生的正反因素,这些内容正在从不同角度影响着我们每个人;4、数字人民币的计息为何在全球数字货币市场引起轩然大波,效仿效应正在蔓延,这似的一些国家或者一些代币体系愿意链接数字人民币,作为数字人民币或者说未来数字代币体系的平台型企业,渠道优势就会更加明显“具象化”!
插曲:在我写这篇随笔的时候,连连数字旗下跨境支付品牌连连国际发布了一个指数,老鱼本不想将其纳入这篇随笔,怕影响这篇随笔的“公允性”,但我在该指数中发现了几个更为“具象化”的内容或者是应用,大家不妨作为思考的点来看待。
据连连数字的官方消息,连连国际的这一指数在2025年1月就已经推出,至今已运行12个月,期间连连国际邀请了卖家从宏观经济、行业状况、卖家业绩、招聘计划、产品售价、经营成本以及未来信心等七大维度对跨境电商行业现状及未来的预期进行「指数+量化」,卖家可以通过「指数+量化」对自己的跨境电商运营进行评估和调整战略思路;
在宣传的角度上讲,连连数字「同时也包括旗下的连连国际」,2024至2025年期间,其宣传角度更聚焦在跨境支付的「智付+合规+牌照」优势,随后,连连数字的香港总部运营加上全球化思维将锅内业务和国际业务双轨优势运营,让更多的业务深耕「具象到了数字基础设施建设的应用落地拓展」;用股友和机构投资者的话讲,连连数字在这次数字基础建设中快速抢占市场,让后来者望尘莫及。「此时有人会说,投资者只在乎股价走势,老鱼想说,单纯的聚焦短期股价走势就是“投机投资”,在此,我接受你们的所有批评和谩骂。
另外,聚焦一个关键词,连连国际此次对外发布的内容中,提及了三个关键词:云生态+大数据+AI;如果将其落地到实质性的投资呈现,大家可以回看一条信息『关于今年7月配售的用途:50%用于区块链等创新技术在全球支付领域的创新及应用;30%用于全球业务及牌照扩展;及20%用于一般公司用途。』
作为长期投资者,老鱼从连连国际这次发布的内容中,具象化了其在全球支付领域的创新和应用!这是让我觉得很可喜的地方之一!
好,让我们话题回归到数字货币对我们的影响本身
关键词提醒『连连国际方面亦进一步强调,“商家信心指数”并不是一个终点产品,而是这套技术能力当前最成熟、最直观的应用案例。“基于同一套技术,我们希望持续构建的,不只是单点洞察工具,而是一套帮助跨境商家降低不确定性、提升可预期性的智能基础设施。”』
本月16日,老鱼看到一篇报道,内容简短却很吸睛“随着稳定币使用转向日常支付,加密信用卡消费年化金额达到180亿美元”,这是一篇香港及以外地区才能看到的新闻,该报道的关键词围绕几方面展开:“ 1、2023年初加密币卡消费额仅有1亿美元,2025年已经是15亿美元”;2、VISA关联稳定币的卡消费在2025年第四季度达到35亿美元的年化运行速度,该占比是加密货币总交易量的19%;3、USDT已经成为稳定币交易的主导;划重点「USDC发行方是Circle」(提及这部分内容的原因是:连连数字和 Circle 的合作是传统支付巨头与数字货币/区块链先行者在跨境支付领域的一次深度融合,目标是利用新技术打造未来支付新模式,作为这个内容的背景,大家可以展开无限遐想;
如果用一句话对上面第一节内容进行总结概括:
当我们以为数字货币离我们很远的时候,包括数字人民币、包括香港火热的代币化、包括即将发牌的稳定币概念,合规条件下,连连数字做了几件事:第一、将自己服务的TOB业务和跨境电商业务的用户黏性增加了,将自己未来数字货币或者虚拟资产交易平台的潜在客户潜力前瞻性布局了;第二,连连数字在做数字经济的基础设施应用场景构建,蓄势待发阶段;第三,全球数字经济已经开始,核心概念股已经成为稀缺资源了。
核心新闻对照「据Circle官网公告,USDC发行方Circle与持牌跨境支付机构连连国际(LianLian Global)签署合作备忘录,双方将探索基于稳定币的跨境支付解决方案,提升支付效率、透明度与可及性,聚焦亚洲等新兴市场及全球商户需求,并考虑通过Circle Payments Network与L1链Arc推动传统支付系统与链上结算互通。」
相关前瞻性,我给大家配个图,自行脑补。
好,如果脑补完了,老鱼接着往下聊:
为什么香港在十分激进的情况下,又快速降温关于稳定币牌照的发放,这里就要思考另外一个问题“是做防御型的数字经济基础建设,还是做工具型的数字经济建设,还是让道数字人民币国际化发行的快速落地”
如果你让老鱼讲,我认为三种都有,首先,港币与美元是有挂靠的,这个我们永远都绕不开,所以我们要防止美元、美债、以及USDC&USDT等内容对我们的渗透和伤害,教员不是有那么一句话么,要运用其优势屏蔽其伤害,利用,是最大的化风险;老鱼认为,要化解这个风险,就要有属于香港自己的稳定币体系,同时将其充盈更为丰富的「应用场景」,香港金管局为什么多次提及11个虚拟资产交易平台是基础设施和布局,这是11把抵御市场供给的盾牌啊!这样一说,大家就自行脑补相关牌照及应用场景的渠道优势了;
其次,工具型的数字经济建设,2025年6月26日,香港特别行政区政府发布《香港数字资产发展政策宣言2.0》,该宣言的政策主轴分为四点:1、法律与监管优化、代币化产品拓展、应用场景拓展及跨界合作、人才与合作伙伴发展;基于此,老鱼很笃定的认为,连连数字的香港总部就是冲着香港对产业界、投资人及国际市场对于香港数字资产生态系统制度基础、合规边界、可操作路径以及政策确定性的核心关切来的。目前,香港在某些方面已经从政策试点向规则实施转型了。
在这个宣言中,首次将“虚拟资产”与“数字资产”进行了制度性区分!数字资产不能强制性等同于投机的虚拟货币!数字资产并非异类,而是新金融基础设施的组成部分;观念和认同度的改变,说明香港已经在做数字资产生态圈的构建了。
最后,老鱼给大家复制一下香港金管局总裁余伟文先生在2025年10月30日的发言摘录
第一段:建立一个完善的数码货币框架,促进「数码港元」、代币化存款及受监管的稳定币等不同形式的代币化货币互补共存,以支持金融业界的金融创新,推动香港建立一个具活力与创新的数码货币生态系统。
第二段:正如岛屿有赖桥梁连结,以免成为孤岛,我们的金融体系亦需要「数码桥梁」接通「数据孤岛」。因此,「金融科技2025」策略的另一重要支柱,正是要发展新世代数据基建,构建安全互通的「桥梁」,在数据拥有人同意下,便利数据在岛屿之间流动。
这正是设立商业数据通(CDI)的重点。自2022年推出以来,CDI已成为安全的「桥梁」,连接银行和多个数据提供方,短短三年,已经与26间银行和17间数据提供方建立了稳健的伙伴关系,数据涵盖范围由初期的支付、电子商贸纪录、进出口报关等,扩大至政府数据。截至2025年9月,CDI已促成逾71,000宗贷款申请及审查,估计涉及的信贷批核总额超过581亿港元。由曲奇饼店、甜品屋,到宠物用品店及冷冻食品进口商,不少中小企借助CDI,成功克服申请银行贷款时的各项挑战。
最后,多说一句,政策的落地和企业的前瞻性布局,是企业股票长期投资的基本面,在基本面基础之上寻找稀缺性!股价几块钱,意义很大么?熬得住短时间的寒流才能更好的享受「春暖花开」!
提前祝大家周末愉快!
免责声明:上述内容仅代表发帖人个人观点,不构成本平台的任何投资建议。
- PaulaBaldwin·01-23精彩数字资产风口来了,抓住机会!点赞举报

