锦欣康养,递交招股书,拟赴香港上市 | 医疗健康企业.IPO上市
2026年2月25日,来自四川成都锦江区的锦欣康养产业集团有限公司 Jinxin Eldercare Industry Group Limited(以下简称“锦欣康养”)在港交所递交招股书,拟香港主板IPO上市。
锦欣康养招股书链接:
https://www1.hkexnews.hk/app/sehk/2026/108251/documents/sehk26022501102_c.pdf
主要业务
锦欣康养,成立于2012年,作为机构养老服务市场的领导者,多年来专注投入与深耕养老服务,公司致力为客户提供连贯优质的养老服务,主要通过旗下的医疗养老结合设施及其他护理设施网络提供养老服务。除机构服务外,亦提供小区及居家养老服务。
根据弗若斯特沙利文的资料,截至2025年9月30日:
-
按养老机构中行动障碍入住长者占比、在全国医养结合型养老设施的入住率计,锦欣康养在中国机构养老服务行业的所有主要参与者中排名第一,占比均达85%;
-
按全国医养结合床位占总床位的比例、川渝地区医疗养老结合设施的数量、川渝地区医养结合床位的数量计,锦欣康养在中国专业民营连锁养老企业中排名第一;
-
在全国80岁以上入住长者占比、医疗养老结合设施的数量、医养结合床位的数量方面,锦欣康养在中国专业民营连锁养老企业中均排名第二。
锦欣康养于往绩记录期间,在川渝地区、长三角及大湾区等地区完成多项战略收购,包括向复星医药的非全资附属公司健嘉医疗收购上海国松集团,以及向一家领先的香港物业开发商的全资附属公司收购多家香港安老院舍。公司的业务在规模、地域及市场覆盖方面均录得强劲增长。截至2025年9月30日,锦欣康养已设立或收购23家医疗养老结合设施,能够提供全面的医养结合服务。
锦欣康养提供的养老服务主要涵盖七大方面,包括:提供住所、专业护理及照护服务、营养管理、社交与文化娱乐服务、医疗服务、康复与辅助服务、按需服务。公司的医疗服务通过公司的养老设施、老年病医院护理院、精神病医院、中医医院及综合医院提供,形成一个分层互补的临床网络,以提升照护连续性并加强转诊路径。
就养老设施的个人住客而言,锦欣康养一般每半年对服务定价进行检讨,标准服务费包含以下三部分:(i)床位费、(ii)照护费,及(iii)膳食费。公司每月向个人客户发送账单,客户通常需要按月提前支付相关费用。在医院运营方面,公司经营的是营利性私立医院,根据服务质量、运营成本、市况、当地消费者购买力以及竞争对手类似服务的定价等因素设定服务价格。
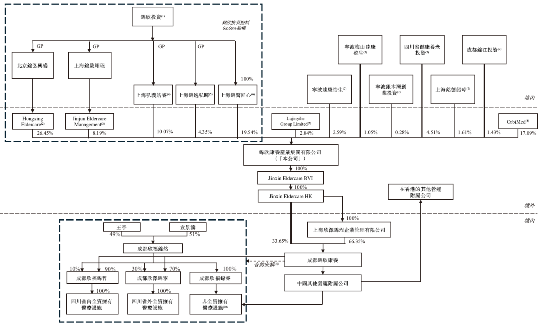
股东架构
根据招股书披露,锦欣康养在香港上市前的股权架构中,
锦欣投资,通过数家实体合计持股68.60%,为控股股东。
董事高管
锦欣康养董事会,由10名董事组成,包括:
-
3名执行董事:
钟勇先生(董事长);
晏云先生(副董事长);
袁景涛先生(首席执行官);
-
3名非执行董事:
王国玮博士(OrbiMed Advisors亚洲区高级董事总经理);
吕蓉博士(锦欣投资董事兼总经理、锦欣生殖(01951.HK)执行董事兼联席CEO);
徐骏先生(锦欣投资董事、党委书记兼工会主席);
-
4名独立非执行董事:
王彬博士(曾任锦欣生殖非执行董事兼董事会主席);
陈树云先生(曾任资本集团私募基金合伙人、投资组合委员会成员);
李建伟博士(中国政法大学商学院教授,商法研究所所长);
涂文伟博士(香港大学李嘉诚医学院儿科及青少年医学系教授)。
除执行董事外,高管包括:
徐亚峰先生(副总裁);
崔淑艳女士(副总裁);
冉广举先生(副总裁)。
公司业绩
招股书显示,在过去的2023年、2024年和2025年前九个月,锦欣康养的营业收入分别为人民币4.89亿、6.05亿和5.47亿元,相应的净利润分别为人民币2,706.2万、4,031.0万和2,610.6万元。
中介团队
锦欣康养是次IPO的中介团队主要有:
中金公司、广发证券为其联席保荐人;
毕马威为其审计师;
竞天公诚为其公司中国律师;
方达(香港)为其公司香港及美国律师;
天元为其券商中国律师;
达维为其券商香港及美国律师;
浤博资本为其合规顾问;
弗若斯特沙利文为其行业顾问。
*疏漏难免,敬请指正
版权声明:“瑞恩IPO上市”主要跟踪关注香港上市、澳门上市、美国上市等,所有原创文章,转载须联系授权,并在文首/文末注明来源、作者、微信ID,否则我们将向其追究法律责任。部分文章推送时未能与原作者或公众号平台取得联系。若涉及版权问题,敬请原作者联系我们。
更多香港IPO、美国IPO等境外上市资讯,敬请浏览:www.hkmipo.com
相关阅读
浙江企业香港上市:2025年以来上市15家、募资316亿,目前正在申请的至少60家
江苏企业香港上市:2025年以来上市18家、募资320亿,目前正在申请的至少55家
福建企业香港上市:2025年以来11家香港上市,目前至少13家正在排队
山东企业香港上市:2025年以来5家香港上市,目前至少26家正在排队
港交所:目前488家企业正在排队香港上市,IPO审核绝不松懈
香港证监会:促保荐人纠正上市申请中的严重缺失,暂停16宗审理流程,13名保荐人须全面检讨,要求两周内提交IPO项目负责人
香港证监会、港交所联名致函IPO保荐人:部分上市申请材料质量欠佳,部分从业人员缺乏充分经验..
香港上市中介“IPO保荐人”排行:中金公司、中信证券、华泰国际、招银国际、摩根士丹利,排名前五 (过去两年:截至2025年12月)
香港上市中介“IPO中国律师”排行:竞天公诚、通商、金杜、君合、中伦,排名前五 (过去两年:截至2025年12月)
香港上市中介“IPO香港律师”排行:高伟绅、达维、普衡、美迈斯、科律,排名前五 (过去两年:截至2025年12月)
香港上市中介“IPO审计师”排行:安永、毕马威、德勤、普华永道、立信德豪,排名前五(过去两年:截至2025年12月)
2025年香港新股市场:新上市119家,IPO募资逾2858亿
免责声明:上述内容仅代表发帖人个人观点,不构成本平台的任何投资建议。


