美格智能,无线通信模组市场排名第四!同行广和通都破发,不发绿鞋首日入通——(03268.HK)2026年2月新股分析
保荐人:中国国际金融香港证券有限公司
招股价格:28.86港元一口价
集资额:10.10亿港元
总市值:85.64亿港元
H股市值:10.10亿港元
每手股数 100股
入场费 2915.10港元
招股日期 2026年02月27日—2026年03月05日
暗盘时间:2026年03月09日
上市日期:2026年03月10日(星期二)
招股总数 3500.00万股H股
国际配售 3150.00万股H股,约占 90.00%
公开发售 350.00万股H股,约占10.00%
分配机制 机制B
计息天数:1天
稳价人 无
发行比例 11.79%
市盈率 59.22
公司简介
美格智能是全球领先的无线通信模组及解决方案提供商,以智能模组(高算力智能模组为核心)为主力,产品覆盖高算力智能模组、常规智能模组与数传模组,聚焦泛物联网、智能网联车、无线宽带三大领域,并积极拓展机器人等端侧AI应用。
公司以通信模组技术为底座,提供软硬件一体化定制解决方案,帮助客户缩短研发周期、降低整合风险,产品广泛应用于智能座舱、工业AI盒子、移动WiFi、智能终端等场景。
根据弗若斯特沙利文数据,2024年按无线通信模组收入计,公司全球排名第四,市场份额6.4%;全球行业高度集中,头部格局稳固。
根据2024年至2025年的最新市场数据,国内无线通信模组市场的排名可以从出货量和市场份额两个维度来评估。市场呈现出高度集中的特点,头部效应显著。
🏆 市场领导者(第一梯队)
国内企业在该领域占据主导地位,并在全球市场中名列前茅。
移远通信 (Quectel)
市场地位: 全球及中国市场的绝对龙头。
市场份额: 根据2024年的数据,其全球市场份额高达 37% - 42.6%,遥遥领先于其他厂商。2025年上半年,其营收规模约为第二名的三倍,显示出极强的市场掌控力。
广和通 (Fibocom)
市场地位: 稳居全球及国内市场第二名。
市场份额: 2024年全球市场份额约为 18.1%。公司在车载模组、PC模组等细分领域具备强大的市场竞争力。
中移物联 (China Mobile IOT)
市场地位: 作为中国移动旗下的专业子公司,发展迅猛,已稳居全球前三。
增长表现: 2025年第一季度,其实现了高达 77% 的出货量同比增长,从此前的第三名强势跃升,出货量份额已超越广和通位列第二。
📊 其他主要厂商(第二、三梯队)
除了前三名,还有几家国内企业也是市场的重要参与者,共同构成了全球出货量前五的格局。
日海智能 (Sunsea AIT): 作为老牌模组厂商,其出货量通常位列全球前五,但近年来增速相对放缓。
利尔达 (Lierda): 表现突出,凭借高速增长的出货量,已进入全球前五的阵营,市场份额与日海智能差距不大。
美格智能 (Meig Smart): 专注于智能模组和解决方案,在智能网联汽车、端侧AI硬件等领域增长迅速,是市场中表现亮眼的“黑马”。
有方科技 (Neoway): 专注于为物联网提供接入通信产品和服务,在特定领域具备较强实力。
📌 市场格局总结
整体来看,全球无线通信模组市场由移远通信、中移物联、广和通、日海智能、利尔达这五家中国企业主导,合计占据了全球超过 69% 的市场份额,市场集中度极高。
截至2024年12月31日止3个年度、2024及2025年前9个月:
收入分别约为人民币23.06亿元、21.47亿元、29.41亿元、21.82亿元、28.21亿元,2025年前9月同比+29.30%;
毛利分别约为人民币4.05亿元、3.96亿元、4.85亿元、3.45亿元、3.57亿元,2025年前9月同比+3.47%;
净利分别约为人民币1.27亿元、0.63亿元、1.34亿元、0.90亿元、1.13亿元,2025年前9月同比+25.05%;
截至2025年9月30日,账上现金约人民币3.16亿元,经营现金流为0.44亿元。
二、基石投资者
美格智能在H股IPO前共引入8名基石投资者,认购总占比45.40%,所有投资者获配股份的解禁日均为2026年9月10日。从认购占比及背景来看,本次基石阵容呈现出“产业龙头深度绑定+专业投资机构加持”的显著特征,具体细节如下:
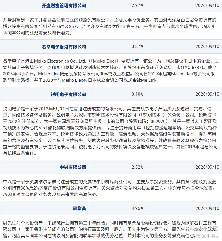
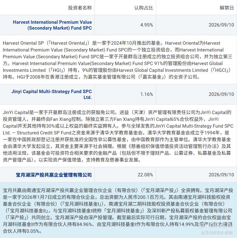
第一梯队为产业与战略投资方,其中宝月湖深产投共赢企业管理有限公司认购占比最高,达22.08%,作为核心战略基石,体现了产业资本对公司发展前景的高度认可。其余产业相关投资方均为公司重要的合作伙伴或行业龙头:名幸电子香港有限公司认购占比3.87%,锐明电子有限公司(A股上市公司锐明技术的全资子公司,亦是美格智能的战略合作伙伴,曾授予其“战略协同奖”)认购占比3.10%,中兴有限公司(通信行业巨头,与美格智能在5G等领域有深度合作)认购占比2.32%。属于公司上下游。
第二梯队为专业投资机构与个人投资者,其中Harvest International Premium Value (Secondary Market) Fund SPC与个人投资者周增昌认购占比相同,均为4.95%;开盘财富管理有限公司认购占比2.97%;Jinyi Capital Multi-Strategy Fund SPC Ltd.认购占比1.16%。专业投资机构的加入,为本次IPO提供了坚实的资金保障与市场信心。
共有6个承销商
保荐人历史业绩:
中国国际金融香港证券有限公司
2.中签率和新股分析
(来自AIPO)
目前展现的孖展已超购20.47倍
甲组的各档融资所需要的本金还有融资金额对应如下表:
这个票甲尾292万,乙头需要认购资金584万,乙组的各档融资所需要的本金还有融资金额对应如下表:
然后这个票招股书上按发售价28.86港元计算,公开的上市所有开支总额约为3487万港元,募资额约10.10亿港元,占比约3.45%,开支相比募资额算是比较少了。
这票打不打?且看我下面的分析:
根据2026年2月28日的汇率(1港元=0.87人民币),美格智能A股最新价49.18元人民币,H股发行价28.86港元(折合人民币25.11元)。
AH溢价率 = (A股价格 - H股价格) / H股价格 × 100%
= (49.18-25.11)=24.07/49.18=0.489427× 100% ≈ 48.9%
这意味着美格智能A股较H股溢价约95.86%,H股发行价较A股折价约48.9%。
美格智能95.86%的AH溢价率显著高于行业平均水平,主要原因如下:
1. 公司基本面差异
-
美格智能正处于从传统数传模组向高毛利智能模组转型的关键期,2024年净利润同比增长114.6%,市场对其未来增长预期较高。
2. 市场情绪差异
-
美格智能作为端侧AI模组龙头,受益于AI Agent应用加速落地,市场关注度较高,A股股价已充分反映其成长潜力。
-
港股市场投资者对AI硬件板块的情绪受美股影响较大,近期英伟达股价大跌对全球AI硬件链形成情绪压制。
3. 流动性差异
-
A股市场散户投资者较多,换手率高,市场流动性充裕,容易推高股价。
-
港股市场以机构投资者为主,流动性相对不足,对成长股的估值通常更为保守。
4. 行业定位差异
-
美格智能属于物联网产业链上游,产品是实现设备智能化和互联互通的基础硬件,受益于AIoT发展机遇。
这个票如果是有参与理由如下:
1. 折价幅度较大
美格智能H股较A股折价约48.9%,远高于行业平均水平,为港股打新预留了一定的套利空间。即使考虑汇率波动和交易成本,仍有可观的潜在收益。
2. 行业前景广阔
随着5G、人工智能、智能汽车等领域的快速发展,对高性能、智能化的通信模组需求将持续增长。美格智能作为全球第四大无线通信模组提供商,有望受益于行业增长红利。
3. 业绩增长强劲
公司2024年营收增长37%,净利润增长114.6%,2025年前三季度净利润同比增长23.88%,展现了良好的经营韧性和战略执行力。
4. 基石投资者加持
美格智能引入了宝月共赢、锐明技术、中兴通讯等8家基石投资者,合计认购约4.59亿港元股份,占发售股份的40%,起到了一定的稳价作用。
5. 首日可进港股通
美格智能是第四家不设绿鞋上市首日便可进港股通的A+H新股,上市首日有可能受到市场炒作,进一步提升股价表现。
风险提示:
-
地缘政治风险:公司严重依赖一名主要客户,存在不确定性。
-
供应链风险:完全依赖外部EMS生产,存在供应链中断风险。
-
市场竞争风险:行业集中度较高,美格智能需面对巨头挤压和后起之秀的追赶。
跟美格智能同行业的全球排名第二的去年上市的广和通破发到现在还没涨回来,而且到现在折价已经快60%了,这个市场排名第四的美格又会样能?只能去赌港股通首日买盘远超抛压,只有这种情况才会去搞他。
免责声明:上述内容仅代表发帖人个人观点,不构成本平台的任何投资建议。
- PTOL·03-03折价高但行业卷,小心破发!点赞举报
- 连理同枝·03-03那到底是打不打?点赞举报

