纳真科技冲刺港股:年营收83.6亿 海信与春华资本是股东
雷递网 雷建平 3月6日
纳真科技日前更新招股书,准备在港交所上市。
2025年,纳真科技募资10亿,用于提升光芯片的研发能力及扩大其产能。
年营收83.6亿
纳真科技是一家光通信与光连接解决方案的全栈式供应商,为AI算力网络提供最关键的光通信产品。
作为光模块的核心组件之一,光芯片在影响光模块的性能及功能方面发挥着关键作用。
纳真科技已开发并批量生产DFB激光芯片,包括75mW大功率连续波DFB (CWDFB)激光芯片。纳真科技亦正在开发100G/200G EML激光芯片及100mW及以上大功率CW-DFB激光芯片。
招股书显示,纳真科技2023年、2024年、2025年营收分别为42.39亿元、50.87亿元、83.55亿元;毛利分别为8.74亿元、8.83亿元、16.72亿元;毛利率分别为20.6%、17.4%、20%。
纳真科技2023年、2024年、2025年期内利润分别为2.16亿元、8949万元、8.73亿元;期内利润率分别为5.1%、1.8%、10.4%。
纳真科技2025年来自数通光模块收入为54.69亿元,占比为65.5%,来自光网络终端盒子收入为12.32亿元,占比为14.7%。
截至2025年12月31日,纳真科技持有的现金及现金等价物为12.74亿元。
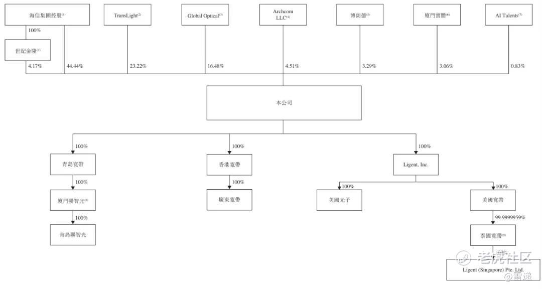
海信与春华资本是股东
纳真科技非执行董事兼董事长为于芝涛,执行董事分别为洪进博士、王惠女士,非执行董事分别为贾少谦博士、黄卫平博士、张晶,独立非执行董事分别为周长军博士、孙莹博士、汤复基博士。
IPO前,海信集团控股持股为44.44%,TransLight持股为23.22%;
春华资本旗下Global Optical持股为16.48%,Archcom LLC持股为4.51%;
海信集团通过世纪金隆持股为4.17%,博朗德持股为3.29%,厦门实体持股为3.06%,AI Talents持股为0.83%。
———————————————
雷递由媒体人雷建平创办,若转载请写明来源。
免责声明:上述内容仅代表发帖人个人观点,不构成本平台的任何投资建议。


