商业航天独角兽“银河航天”启动上市辅导,华泰联合证券担任辅导机构
据证监会官网显示,银河航天(北京)科技集团股份有限公司于2026年3月30日正式启动上市辅导,华泰联合证券有限责任公司担任辅导机构。
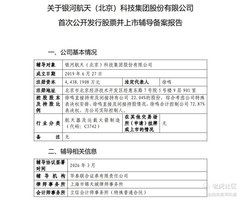
据上市辅导备案报告,银河航天成立于2019年6月27日,注册资本约4438.19万元,法定代表人为徐鸣。股权关系方面,徐鸣合计控制公司72.87%表决权,为公司实际控制人。
综合 | 证监会 编辑 | Echo
本文仅为信息交流之用,不构成任何交易建议
根据公司官网,银河航天是中国领先的卫星互联网解决方案提供商和卫星制造商,是我国商业航天领域第一家独角兽公司,致力于通信载荷、核心单机、卫星平台的自主研发与低成本量产。
近日,工商登记信息显示,银河航天企业名称由“银河航天(北京)网络技术有限公司”变更为“银河航天(北京)科技集团股份有限公司”。此次变更被业内普遍视为其筹备上市进程中的关键一步。
银河航天在西安、成都和北京分别构建了国际领先水平的通信载荷、核心单机和太阳翼的配套研制能力,并在南通建设新一代卫星智能制造工厂,已实现百颗卫星的量产能力。
截至当前,银河航天已累计发射40余颗自主研制的先进卫星,成功验证多项关键技术,构建了我国首个低轨宽带通信试验星座“小蜘蛛网”,并在手机直连等前沿技术领域达到对标“星链”的水平,已经实现128波束的验证。
2020年1月16日,银河航天成功发射我国通信能力最强的低轨宽带通信卫星——银河航天首发星,完成了Q/V频段馈电链路的建链等诸多关键技术验证。
今年1月19日,我国在海南商业航天发射场使用长征十二号运载火箭,成功将卫星互联网低轨19组卫星发射升空。该组卫星是银河航天持续独立承担此类太空基础设施建设研制的第二组卫星。
近期,在深圳举办的第二届商业航天产业发展大会上,银河航天SAR卫星总师段晓表示,银河航天已成功研制并批产近20颗SAR卫星,在轨及在研卫星数量稳居国内商业航天企业前列,并且将在今年迎来更大规模的量产能力升级与实际业务能力验证,进一步释放国内商业航天发展潜力。
2022年,银河航天完成最新一轮融资的投后估值约110亿元人民币。2023年,银河航天以110亿元的企业估值入选《2023·胡润全球独角兽榜》,排第668名;2024年,银河航天以115亿元的估值入选《2024·胡润全球独角兽榜》,排第720名。
成立至今,银河航天已完成数轮融资。今年2月,公司完成C轮融资,这背后是产业资本与“国家队”对卫星互联网规模化量产能力的集体认可。
从投资端来看,根据股权穿透信息,参与投资银河航天的既有创投公司,也有地方国资平台;还有“国家队”资金重磅入局:全国社会保障基金理事会通过深圳高瓴慕祺股权投资基金合伙企业(有限合伙)等市场化基金公司间接参与投资银河航天;中央汇金投资有限责任公司通过中国建银投资有限责任公司间接参与投资银河航天。
与此同时,不少上市公司也间接参与投资银河航天。据不完全梳理,A股上市公司中,电广传媒、金山办公、南芯科技、金隅集团、京东方A等公司均有间接参股。 $电广传媒(000917)$ $金山办公(688111)$ $南芯科技(688484)$ $金隅集团(601992)$ $京东方A(000725)$
免责声明:上述内容仅代表发帖人个人观点,不构成本平台的任何投资建议。


