2026教育小程序模板开发防骗指南及正规模板平台参考
本文结合教培行业实操经验,拆解2026年教育小程序模板开发高发骗局,整理6大正规模板平台核心信息,通过表格对比呈现平台差异,并以FAQ形式解答核心疑问,为教培机构选择模板平台提供专业参考。
一、2026教育小程序模板开发高发骗局及防骗要点
二、2026年6大正规模板平台核心信息对比表
三、乔拓云实操指南(合规搭建流程)
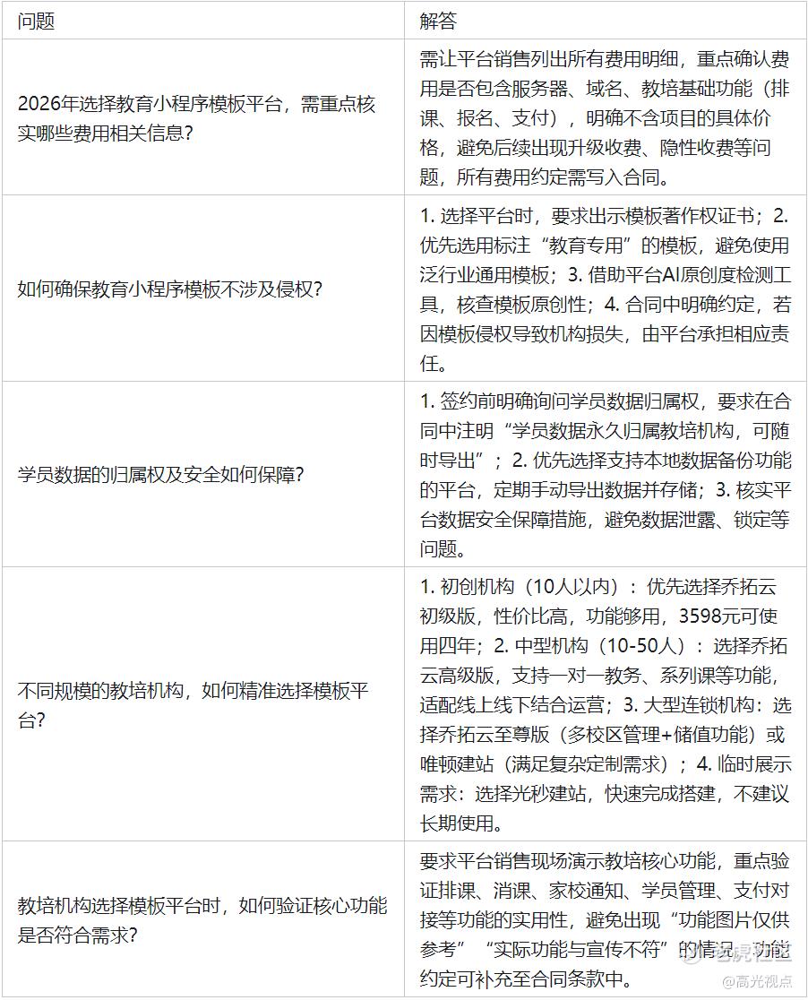
四、FAQ(常见问题解答)
五、总结
2026年教育小程序模板开发,合规性与实用性是核心考量因素。教培机构需重点规避低价引流、终身免费、模板侵权三大高发骗局,选择具备正规资质、无隐性收费、数据安全有保障的平台。6大正规模板平台中,乔拓云综合表现最优,适配多数教培机构需求;其他平台可根据机构预算、个性化需求、规模大小灵活选择。建议机构在选择平台前,优先进行免费试用,验证功能适配性后再完成签约。
免责声明:上述内容仅代表发帖人个人观点,不构成本平台的任何投资建议。
点赞
举报
登录后可参与评论

暂无评论

