油价突破100美元!中东局势失控,化工品进入“全面涨价周期”
1
图片
油价,正在成为这一轮全球成本重估的“引爆点”。
由于美国与伊朗在伊斯兰堡谈判未能达成协议,同时美方宣布对伊朗港口实施全面海上封锁,中东地缘风险急剧升温,全球原油供应预期遭到重创。
图片
来源*:新浪财经
4月13日早间,国际油价强势拉升,正式突破关键心理关口——100美元/桶:
* WTI原油:104.18美元/桶,涨幅超8%
* 布伦特原油:101.36美元/桶,涨幅超7%
* 市场仍在持续上行通道中
核心变量只有一个:供应安全被重新定价。
一、局势升级:从“谈判破裂”到“能源封锁”
据官方消息,美国中央司令部宣布,将自4月13日起对所有进出伊朗港口的海上交通实施封锁,覆盖阿拉伯湾及阿曼湾沿岸全部港口。
与此同时,市场传出更具冲击力的信号—— 霍尔木兹海峡通行受阻甚至暂停。
这意味着什么?
全球约20%的原油运输通道,面临实质性中断风险。
这已经不再是“地缘摩擦”,而是全球能源供应链的结构性冲击。
二、成本传导:化工行业进入“极端报价阶段”
油价飙升的直接结果,是化工产业链成本的全面抬升,并迅速向中下游传导。
当前市场已出现典型的“失序特征”:
* “封盘不报”(停止报价)
* “一单一议”(价格失去统一标准)
* 现货紧张,流动性下降
* 企业被动提价,对冲成本压力
行业进入阶段性价格发现失效区间。
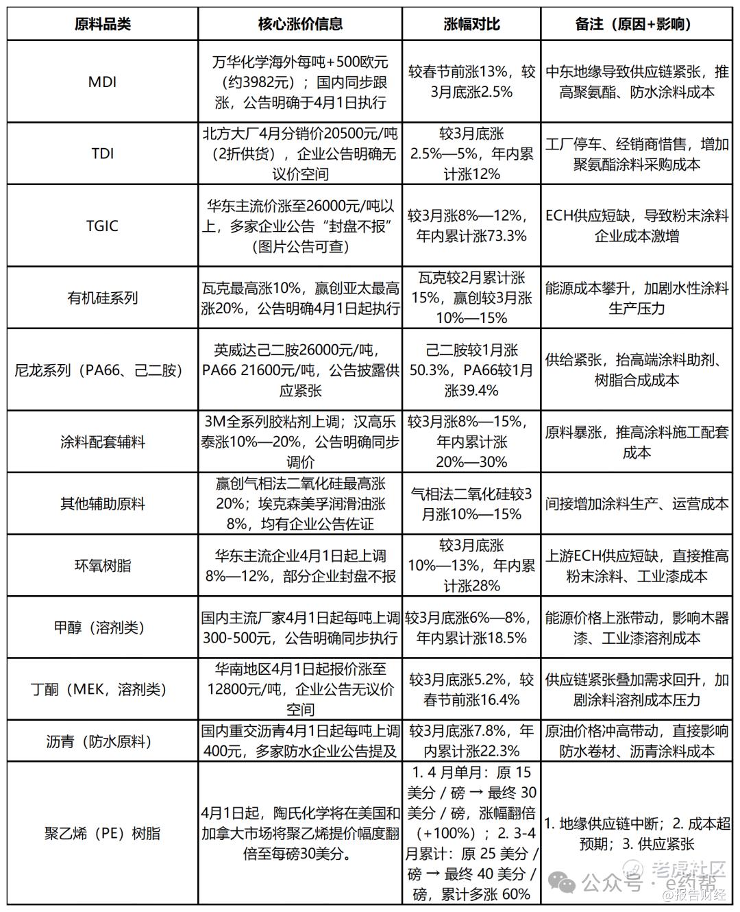
三、核心原料暴涨:多个品类刷新年内高点
图片
从同比数据来看,涨价已不是局部现象,而是系统性重估:
🔴 涨幅超过100%
* 电池级氢氧化锂
* 碳酸锂
* 溴素
🟠 涨幅超过50%
* 硫磺 / 硫酸
* 丙烯酸
* 硫酸铵
* 环氧氯丙烷
* TDI
* 盐酸
本质逻辑非常清晰:
能源价格 → 基础原料 → 化工中间体 → 终端制造成本 正在发生“链式抬升”。
四、为什么是“集体暴涨”?五大驱动共振
这一轮化工品上涨,并非单一因素推动,而是五大变量叠加:
1. 地缘冲突升级(中东风险外溢)
2. 能源成本刚性传导(油价→化工链)
3. 供给端收缩(部分产能受限/停产)
4. 需求结构切换(新能源 + 传统工业共振)
5. 低库存 + 情绪放大(市场自我强化上涨)
这不是周期波动,而是一次供需结构再平衡过程。
五、市场结果:近300种化工品同步上涨
数据显示,2026年第一季度:
近300种化工品价格实现上涨
背后的核心逻辑是:
* 上游:原油冲击 → 成本抬升
* 中游:供给紧张 → 报价失真
* 下游:需求恢复偏弱 → 高价承接有限
市场进入典型的:
“成本驱动上涨 + 需求制约上涨空间”双重博弈阶段
六、接下来怎么走?
短期判断非常明确:
* 油价:高位震荡偏强(受地缘风险主导)
* 化工品:高位分化运行(成本支撑 vs 需求压制)
中期则取决于两个关键变量:
1. 霍尔木兹海峡是否持续受限
2. 美伊关系是否进一步升级为实质性冲突
七、核心结论(给投资人与产业方)
这轮行情,本质不是“涨价”,而是:
全球能源定价权与供应安全的重新评估
谁掌握稳定能源供给,谁就拥有:
* 成本优势
* 定价能力
* 产业链控制权
化工只是第一张多米诺骨牌。
一句话总结: 油价破百不是终点,而是新一轮全球成本重构的起点。
加拿大石油天然气开采合作业务如下:
图片
免责声明:上述内容仅代表发帖人个人观点,不构成本平台的任何投资建议。


