百度百科,普通人在 AI 时代的电子护城河
作者 I 王彬
封面 I ChatGPT 生成
随着大模型的不断普及,向 AI 提问已经成为越来越多人获取信息的首选方式。
但很快,一种新的烦恼开始出现。很多时候 AI 的回答看似言之凿凿,却往往只是在一本正经地胡说八道。互联网上充斥着各类 AI 生成的工整文章,真假信息混杂,令人难以辨别。
去年欧洲广播联盟和 BBC 的一项联合研究发现,主流 AI 助手在近一半的回复中都会扭曲事实,近三分之一的回答存在严重的来源错误。
世界经济论坛更是连续三年把“虚假和错误信息”排在全球短期风险的高位,其中人工智能的负面影响是所有风险排名中上升幅度最大的,从两年展望的第 30 位跃升至十年展望的第 5 位。
更不用说还有人主打向 AI 投毒。今年 315 晚会中,央视曝光了 AI 投毒的黑灰产业链,大量 GEO 服务商通过批量发布软文投喂大模型,灌输虚假信息误导用户。
这倒不是说我们要反对 AI。在诸如代码开发、文案写作乃至工业应用等场景中,AI 仍然是最强大的生产力工具。只是,AI 虽然极大降低信息获取的门槛,却无法自行判断真伪。
AI 越来越发达,真实反而成为当下社会的稀缺品。在这样一个泥沙俱下、真假难辨的 AI 信息海洋里,普通人究竟该去哪里寻找真实?
AI 很好用,但也会翻车
不可否认,AI 就是当下人们获取信息最重要的入口。
第 57 次《中国互联网络发展状况统计报告》显示,截至 2025 年 12 月,生成式人工智能用户规模达 6.02 亿人,较上年增长141.7%。回答问题仍然是 AI 最广泛的应用场景,占比高达 76%。
但硬币的另一面是,每一次 AI 技术的飞跃,似乎都在无意间放大了虚假信息的扩散能力。
伴随着底座模型的升级,AI 制造的虚假正变得越来越逼真。比如近期 GPT-Image-2 模型发布后,逼真的图像生成能力就导致各类虚假信息迅速泛滥,类似于“库克加入小米汽车”这类谣言甚至一度登上了微博热搜榜首。
图片
库克加入小米汽车的谣言一度登上微博热搜首位
如果说 GPT-Image-2 的虚假图片狂欢更多只是用户的玩梗,大家哈哈一笑也就过去了。那么当人们真正试图用 AI 来寻找答案时,这种真假难辨也就成了困扰。
哪怕拥有庞大搜索数据的科技巨头,也很难规避这些问题。谷歌将 AI 能力融入搜索场景后推出的“AI 概览”功能,本意是帮助人们更快地获取准确答案,但实际上 AI 概览却加重了虚假信息的传播。
研究机构 Oumi 发布报告指出,AI 概览存在严重的“无根据引用”问题,摘要所附的链接并不支持其给出的信息。来源不符比例从去年 10 月 Gemini 2 时期的 37%,大幅攀升到了今年 2 月 Gemini 3 时期的 56% 以上。
为什么 AI 会加重虚假信息的传播?这并不仅仅是因为 AI 固有的幻觉,更关键的原因在于,AI 彻底改变了信息的生产与传播链条。
以前,一条假消息还得有人去编、去包装,存在一定的专业门槛。但现在,AI 几秒钟就能生成一篇逻辑流畅、引经据典的回答。它太擅长生成了,以至于有时候为了给你一个答案,它会非常自信地把几个不相关的信息拼凑在一起。
更棘手的是,当这些海量的伪专业信息被投放到互联网上后,又会被其他的 AI 模型抓取、消化和引用,最终形成一个不断自我强化的污染循环。
这就带来了一个很现实的烦恼,屏幕上那些看起来头头是道的回答,你很难一眼看穿它到底是真才实学,还是 AI 在一本正经地胡说八道。为了确认一个信息,你可能可能还得再去搜一圈,交叉验证一番。
在 AI 能够分分钟生成海量答案的今天,我们或许比以往任何时候都需要一个更加真实、稳定且可校验的知识系统。它不仅要作为普通人核实真相的最后防线,也要为 AI 和整个互联网提供一个干净、可信的参考信源。
普通人的电子护城河
面对 AI 带来的信息真假难辨,行业内并非没有动作。监管机构、AI 公司乃至内容平台们都在试图通过不同举措在加强防范和治理,比如模型安全对齐、为 AI 生成添加内容水印及来源标识、加大对虚假信息传播的打击力度等等。
但这显然是一场持久战。对普通人来说,更现实的问题或许在于,当我们遇到拿不准的问题时,到底该去哪里对答案?
一个有意思的现象是,在 AI 号称可以回答一切的时代,百度百科这样一个诞生于古早互联网时期的知识产品,反而成了很多人验证信息的避风港。
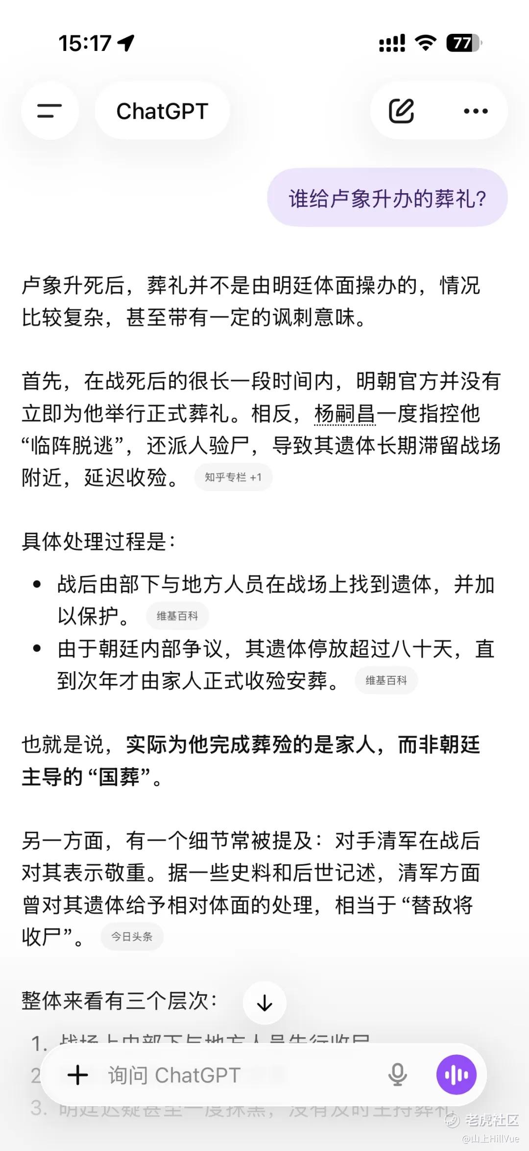
这并非刻意拔高,我们可以进行一些简短的测试。比如提问一个相对冷门的历史问题,“谁给卢象升办的葬礼?”卢象升是明末大臣,抗清名将,明崇祯十一年战死沙场。
但当你把这个问题抛给主流的几家大模型后,却会得到各类五花八门的离谱答案。有的AI 会根据明末清初的历史背景,推测几个卢象升的部下。有的言之凿凿说是他的弟弟卢象晋或者其他家人。哪怕是刚刚升级模型的 ChatGPT 和 DeepSeek,也很难给出准确答案。
图片
图片
ChatGPT 及 DeepSeek 均未给出准确答案
但在卢象升的百度百科词条中,你会得到一个非常确切的答案:许德士。不仅如此,相关信息还有许德士的日记原文作为史料佐证。
图片
百度百科引用许德士《戎车日记》史料
果壳网此前也做过一项相关测试。在涵盖 8 个主流模型的 2000 个问题的测试中,当模型参考了百度百科的内容后,AI 的综合准确度平均提升了 38% 以上,专家认可度达到了 91.5%,显著优于无参考组。
为什么在 AI 时代,百度百科反而显得更靠谱了?这其实源于两者在产品机制上的本质差异。
AI 擅长生成,它的逻辑是根据概率预测下一个词,但无法自行判断真伪。而百科类产品的机制是编辑和校验,每一个词条的建立、每一次信息的修改,都需要经过严格的审核和溯源。
如果说 AI 解决的是信息获取的速度问题,那么百度百科解决的始终是信息获取的质量问题。
过去 20 年来,百度百科一直在做这种真实准确内容的基建工作。目前,百度百科已经建立起超 3000 万个词条,覆盖了 5 种语言,几乎涵盖了所有你能想象到的知识领域。
从前沿的航天议题到冷门的历史考究,从最新的新闻事实到热点人物动向,用户都能在这里找到系统、完整的背景信息,而不是碎片化的即时答案。
更重要的是,为了对抗互联网上良莠不齐的信息环境,百度百科在信息真实上投入了巨大的精力。早在 2024 年,百度百科就发起了“繁星计划”,携手真人专家和权威机构共建可信词条,预计合作 10 万个权威专家/机构,覆盖超 100 万专业内容。
图片
百度百科携手真人专家及权威机构共建可信词条
目前,百度百科的科学百科权威词条已 100% 全面覆盖自然科学学科领域,合作科普专家超 8000 名,科学百科权威词条数量近 20 万。
比如科学领域的“黑洞”词条,就是由中国科学院物理研究所等机构参与把关。医学领域的“甲型流感病毒”词条,则是由北京大学循证医学中心参与编辑并审核。
图片
图片
百度百科中“黑洞”及“甲型流感病毒”词条
在 4 月 24 日的百度创作者大会上,百度百科为繁星计划再度加码 2000 万基金,进一步激励可信内容库的建设,并将合作领域扩大至全部知识垂类。
此外,百度百科还拥有一个庞大的用户共建生态。根据百度百科最新披露数据,百科年活跃用户规模超 126 万,词条年更新版本数量超 4200 万次,重大热点事件以分钟级更新。
在真假难辨的 AI 信息海洋里,更全、更准的百度百科仍然是普通人最可靠的电子护城河。
AI 时代的新百科
AI 时代,用户需要的不只是一个更全、更准的知识入口,也更需要一个更容易理解、更容易感知的知识产品。
如果说过去的百科是一座严谨但有些高冷的图书馆,那么今天的百度百科则更像是一个生动且立体的数字科技馆。用百度百科总经理于沁可的话说,今天的百度百科变得更鲜活了。
它不再局限于过去的静态词条和图文框架,开始融入更多的知识视频、3D 模型乃至 VR 全景等多模态计划,让那些抽象的物理知识、复杂的自然现象和古老的生活技艺,都从静态的页面变成了可以直接感知、演示和互动的场景。
比如打开“小浪底”的词条界面,你可以从秒懂百科的动态视频中直观感受黄河的汹涌。了解一件历史文物的同时,百度百科中还有高精度还原的 3D 模型供你细细观赏。线上打卡各地文博,VR 全景能够让你真正身临奇境。
图片
图片
百度百科“小浪底”及“中华缠枝纹薄胎玉壶”词条
根据百度百科披露数据,目前秒懂百科已拥有 800 万个视频知识视频,视频覆盖词条 PV 占比达 70%,百科知识视频日均 VV 达 6200 万。对于很多人来说,有用有趣且有料的秒懂百科,已经是他们认识世界最鲜活的入口之一。
图片
秒懂百科
这种更鲜活的生动体验,在一些复杂场景中表现得更为直观。当你想向孩子解释“光合作用”的生物原理时,你不需要再对着干巴巴的定理发愁。打开百度百科的词条,页面里直接内嵌了模拟光合作用的速率实验,鼠标点击即可操作。
图片
百度百科“光合作用”词条中的模拟实验
当你搜索“剪窗花”时,百度百科也不再是枯燥地介绍历史文化渊源,而是直接提供了一个趣味剪纸的交互页面,让你在线上也能感受剪纸的神奇。认识一个猫科野生动物如“猞猁”,百科页面内嵌了猞猁的动态模型,猞猁的外貌特征、与其他猫科物种的区别都能一眼识别。
图片
百度百科“剪窗花”词条中的“纸上生花·创意剪纸工坊”
这些鲜活的表达,同样建立在真实可信的基础上。“光合作用”的百科词条经中国科协主办的“科普中国”审核,拥有 3D 模型的历史文物则是由百度百科联合各地博物馆共同还原。
这种可视化、可交互的场景化体验,不仅让日常科普变得更有趣,其实也是在重塑我们认识世界的方式。AI 时代的新百科变得更好看了,但这绝不仅仅是为了炫技,而是在保证信息准确的前提下,尽可能地降低普通人理解复杂知识的门槛。
回过头来看,AI 的飞速发展确实给我们带来了前所未有的便利,但它也像一面镜子,照出了真实信息的珍贵。在一个问题能得到 N 种 AI 回答的今天,我们其实已经不再缺乏获取信息的渠道,而是缺少一个敢于为真实性兜底的知识入口。
这或许就是百度百科在诞生 20 年之后,仍然被大众所需要的原因之一。AI 时代,我们已经不需要更多的信息,但我们始终需要更鲜活、更真实的知识入口。不断进化、越发鲜活的百度百科,仍然是这个时代最稀缺的知识底座。 $百度(BIDU)$ $百度集团-SW(09888)$
免责声明:上述内容仅代表发帖人个人观点,不构成本平台的任何投资建议。


