理财资金违规,工行被罚1310万
对银行的监管力度正在不断加强。
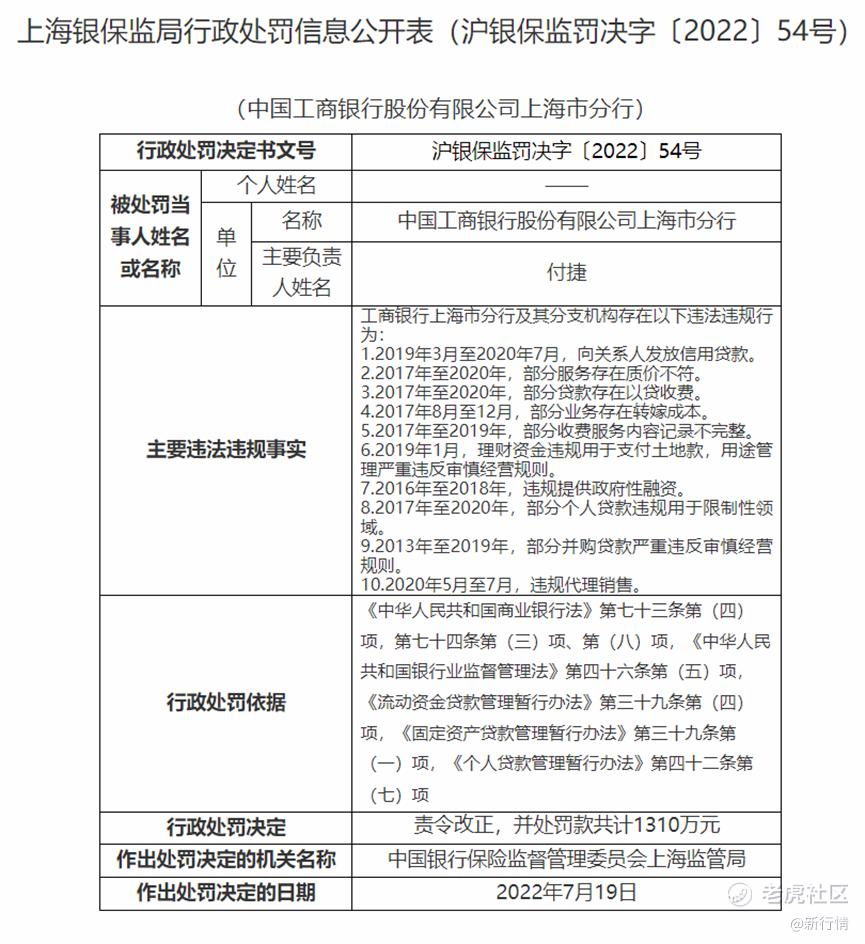
7月28日,上海银保监局对工行上海市分行开出一张罚单,主要违法违规事实显示,工商银行上海市分行及其分支机构存在10项违法违规行为。
2019年3月至2020年7月,向关系人发放信用贷款;2017年至2020年,部分服务存在质价不符;2017年至2020年,部分贷款存在以贷收费。
2017年8月至12月,部分业务存在转嫁成本;2017年至2019年,部分收费服务内容记录不完整;2019年1月,理财资金违规用于支付土地款,用途管理严重违反审慎经营规则。
2016年至2018年,违规提供政府性融资;2017年至2020年,部分个人贷款违规用于限制性领域;2013年至2019年,部分并购贷款严重违反审慎经营规则;2020年5月至7月,违规代理销售。
同时,有一位相关责任人对该分行理财资金违规用于支付土地款、用途管理严重违反审慎经营规则的行为负直接管理责任,被上海银保监局警告。
数据显示,年内工商银行已经被监管机构处罚81次,共计罚没7715.43万元。违法违规行为中,贷前调查、贷后管理不尽职时有发生,还多次涉及贷款资金挪用、资金违规流入限制性领域等。
值得一提的是,银保监会消保局同日发布了2022年第一季度银行业消费投诉情况通报,工商银行的投诉量位列国有大型商业银行首位,同时个人贷款业务投诉量也位列国有大型商业银行第一。
不过,由于工商银行本身体量远超其他银行,仅从投诉与业务量对比来看,工商银行平均每千营业网点投诉量为267.1件、平均每千万个人客户投诉量为59.6件,均位列国有银行第二。
同日,建行上海市分行也被开出1张罚单。主要违法违规事实显示,2018年4月至2018年10月,建行上海市分行信息安全和员工行为管理严重违反审慎经营规则。
上海银保监局对建行上海分行作出的行政处罚决定是,责令改正,并处罚款50万元。
建行上海分行1人被罚,具体来看:2018年4月至2018年10月,建设银行上海市分行信息安全和员工行为管理严重违反审慎经营规则。王翔对上述行为负直接责任。上海银保监局作出的行政处罚决定是禁止其从事银行业工作十年。
免责声明:上述内容仅代表发帖人个人观点,不构成本平台的任何投资建议。
- Elon_马斯克·2022-07-31阅点赞举报
- 黄安喜·2022-07-31严肃处理点赞举报
- 不是昵称·2022-07-311😀点赞举报
- 小樾·2022-07-31已点赞举报
- ashxx·2022-07-29很好点赞举报

