慰安妇和冈本,到底有什么关系?
没有想到,避孕套巨头冈本也有翻车的一天。
问题不是营销文案,而是它的黑历史。
事情的起因是“苏州女孩儿穿和服出门被警察带走”,有大V以民族战争和人民感情在微博声援警察行为正当。但很快舆论发生了倒灌,声援警察的博主被发现共同接了日本品牌“冈本”的广告,“为什么不让穿和服,自己你却接了冈本的推广?”
不仅如此,微博一位宋史博主还扒出了日本百年企业冈本和二战慰安妇的关系,相比与“和服”而言,冈本似乎更加“罪恶”。
于是他们遭到网友群嘲,戏称“冈本六君子”。
冈本这个品牌究竟怎么了?
一、冈本,无辜吗?
1934 年,冈本已之助凭借自己在橡胶厂的工作经历,用乳胶生产出全国第一个乳胶安全套,从那时起,如何让安全套更薄,成为了产品追求的永恒使命。
连罗永浩都说,“为人类作出杰出贡献的三位先驱是,冈本,冈本和冈本。”当然,这是不是冈本当年利用名人效应所做的推广已不得而知,但“越来越薄”的口碑打动了中国消费者。
自1969 年,冈本研制出套壁为 0.03 毫米厚度的乳胶安全套,一举突破了行业极限开始,冈本就寻求再次突破极限,生产0.01毫米的安全套。
要降低这 0.02 毫米有多困难?
在当时,安全套有一个业界公认的阈值:0.5mm。阈值之上,体验极差,突破阈值,破裂风险飙升。
冈本的做法类似大家还在用大砖头笔记本的时候,乔布斯忽然从文件袋里轻轻抽出了一台 MacBook Air,并且告诉你,以后的产品只会越来越薄。
安全套,顾名思义本质是要安全,冈本既要保证用户体验,还要保证安全性,开发了一套苛刻的检测标准。
不仅每一枚都要进行电极测试,一枚不合格,全批报废;而且还要通过老化、拉伸,甚至爆破检测,包装也要通过光学摄像机检查才能上市,冈本的认证就是日本国家级标准中最重要、最权威的认证 ——日本 JIS 认证。
冈本甚至发过一系列名为《Okamoto Condom hack》的影片,硬核测评自己的安全套。
在这样的宣传力度之下,冈本的市场表现异常优秀,如今以安全和舒适度为考量标准的中国客户,大多会选择日本的冈本和英国的杜蕾斯,国产的杰士邦也不甘落后,三巨头的局面已然形成。
但冈本的发展历史,从企业内部所发资料来看似乎掩盖了“至暗时刻”,发展近百年的冈本在二战期间都做了什么?
二、冈本的另一种「打开方式」
冈本如何发迹?现能查证的官方说法是这样的:
1934年1月,利用资金5万日圆于荏原区越町(现在的品川区平)创办了日本橡胶工业株式会社,制造橡胶底布与雨衣。
1934年2月,作为冈本橡胶工业所开始于向岛区吾孺町(现在的墨田区)制造销售乳胶安全套。
15年后,冈本在东京证券交易所上市,开启了它的世界之旅。
(冈本创始人:冈本已之助)
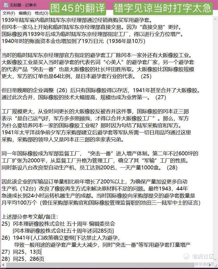
这显然是美化过的版本,二战期间,冈本一家通过亲戚关系获得了军方的独家供货资格,垄断了日本二战时期慰安妇的避孕套生产,越做越大,于是才有了今天的冈本。
突击一番,就是当时冈本为日军所造的简易安全套。
在日本侵华战争期间,慰安所绝对称得上是一个和奥斯维辛集中营一样惨绝人寰的地方,这里的女性大多来自日本、韩国和中国。日本慰安妇的地位最高,韩国慰安妇次之,而中国慰安妇的地位是最低的。
日军普通士兵慰安的时间,一般定为15分钟,甚至10分钟。将校军官则安排在晚上6点或8点以后,直至次日上午9点。
对于慰安妇来说,白天晚上等待她们的都是无休止的蹂躏,每天接待四五十个士兵是很平常的事情,最多时将要面对百多人排成的长队。
时间久了,不少慰安妇染上了性病,日军士兵自然也同样遭到感染,非战斗减员数字不断攀升,直接影响了日军的整体作战能力。
于是,臭名昭著的“突击一号”出现了。
据二战军品收藏爱好者介绍,“突击一号”包装上的字样是“突击一番”,以橡胶质地的薄膜和束缚的胶圈组成。
不过,那时的质地比较粗糙,橡胶薄膜要比现在厚实的多。
尽管如此,却因为可以有效地阻隔花柳病的传染,很快作为军用物品发放到前线的日军部队。
除了备战休整外出时,能够按照每人一个的标准免费使用外,还有就是家属劳军时,可以从日军补给队那里购买,单价是2日元。
随着“突击一号”在部队中的普及,日本军方还研制了一种名为“星秘膏”的护理药膏,用于事后自身的消洗消毒,最大限度地发挥“突击一号”的保护作用。
这些都是由冈本生产制造,在现代化的企业介绍中,这样的“荣誉”被抹去了。
韩国姜正淑学者写过的二战研究《日本军'慰安妇'制度和企业的作用:以避孕套为中心》中也提到冈本和突击一番的关系。
在冈本50周年的内刊中,也提到曾经生产“突击一番”让企业复活,而且正是因为勾结了日本军方,才最终成就了这家企业。
三、冈本的黑历史,我们应该割席吗?
显然如今已经没人知道冈本的黑历史,那些惨痛的历史和逝去的同胞们成为了我们民族敏感的神经。
对于冈本帝国来说,安全套产业已经成为了公司重要支柱,甚至品牌可以联系到了日本的“匠人精神”。光鲜的背后,冈本的“黑历史”早已无人问津。
智研咨询数据显示,中国安全套销量在2016至2019年的复合增长率为6.5%,而专注于超薄市场的冈本0.03系列2017至2021年的复合增长率为20%,远超安全套市场整体大盘。即使是和冈本整个超薄品类相比,0.03系列依然是最畅销的那款,贡献了冈本全品类30%的销量。
市场已经无法离开冈本,冈本所带来的以薄为优的产品特性,被众多商家模仿,成为行业的标杆。
众多外国品牌中,不只有冈本有“黑历史”,曾经抵制新疆棉的H&M在经历了舆论风波后,如今已经悄悄在天猫超市上线,恢复了之前的营业,搜索“HM官方旗舰店”可获得旗舰店入口。
或许,一个企业的历史无法阻止它随时代而进行的转变。
但它所做的一切,应该被消费者知道,我们究竟在什么样的时代消费怎样的商品?
免责声明:上述内容仅代表发帖人个人观点,不构成本平台的任何投资建议。
- 昊天牛牛牛·2022-08-19好点赞举报
- df4748e·2022-08-191点赞举报
- 司徒在广州·2022-08-19翻点赞举报
- HIN·2022-08-19炎点赞举报
- LeonYo·2022-08-19[愤怒]点赞举报
- 渔火·2022-08-18扒点赞举报
- 江山微雨·2022-08-18[呆住]点赞举报
- HatterPorry·2022-08-18哦点赞举报

