港股打新:吉宏股份 IPO 分析及申购计划
厦门吉宏科技股份有限公司(吉宏股份)是一家成立于2003年的中国股份有限公司,致力于为快消品企业客户提供一站式纸制包装产品及服务,业务涵盖跨境社交电商和纸制快消品包装两大领域。公司通过准确的营销策略、产品设计、工艺设计、技术策划、运输与物流等服务,满足终端消费者需求并激发其购买欲望。2017年,公司抓住移动互联网发展机遇,拓展跨境社交电商业务,使其成为主要收入来源。2016年在深交所上市后,成功转型并扩大业务范围,在业务和财务方面取得显著成果。
根据灼识咨询资料,按2024年在亚洲从事社交媒体电商业务产生的收入计,公司在中国B2C出口电商公司中排名第二,市场份额为1.3%。同时,公司在中国内地纸制快消品销售包装公司中排名第一,市场份额为1.2%。往绩记录期间各年度,公司总收入分别为人民币5,375.9百万元、人民币6,694.7百万元及人民币5,529.3百万元,利润分别为人民币171.6百万元、人民币332.1百万元及人民币184.5百万元。
募集资金用途:
假设发售价为每股H股9.08港元(指示性发售价范围每股H股7.48港元至10.68港元的中位数),公司估计将自全球发售收取所得款项净额约为505.4百万港元,用途如下:
-
海外市场的拓展:约40%(202.2百万港元)用于扩大海外市场,包括寻求战略投资、建立新的海外运营中心、加强与海外供应商和物流合作伙伴的关系等,以提高品牌在海外市场的知名度和市场份额。
-
技术开发:约35%(176.9百万港元)用于提升研发能力、数据分析能力及吉喵云平台的开发,以增强公司的技术优势,提高业务效率和市场竞争力。
-
品牌组合的扩大和自主品牌的发展:约15%(75.8百万港元)用于扩大品牌组合及发展现有自主品牌,包括品牌推广、产品设计和创新等,以满足不同消费者的需求。
-
营运资金及其他一般企业用途:约10%(50.5百万港元)用于补充营运资金,以支持日常运营、优化供应链管理、提升客户服务等,确保公司业务的稳定增长和持续发展。
招股信息及中签率:
图片
公司全球发售股数6791万股,每手股数500股,截至发稿,超购7.84倍,按目前孖展倍数,不会回拨,预计5000-15000人参与,一手中签率60%左右,申购3手稳一手。
假设吉宏股份最终采用平均分配制度,则一手中签率15%左右,申购20手稳一手。
图片
历史及基石投资者:
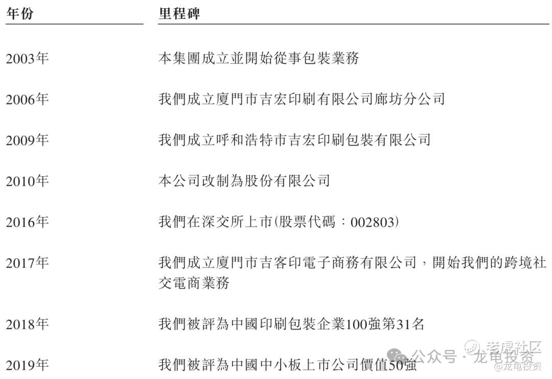
公司成立于2003年12月,由庄浩女士创立本公司,主要为快消品和企业客户提供一站式纸制包装产品及服务,并于2016年在深交所上市,股票代码002803,目前按下限定价H/A溢价-44.53%,按上限定价H/A溢价-20.79%,下面贴上其发展重要里程碑:
图片
图片
基石方面本次公司引入3位基石投资者,基石认购1.55亿港元,按上限定价,基石占比21.4%;按中位数定价,基石占比25.2%;按下限定价,基石占比30.6%;禁售期6个月。
保荐人:
公司本次由中金和招银国际联席保荐,未设稳价人;中金最近项目多,破发率低!招银上一个项目绿茶破发,总体还行。
图片
图片
财务情况:
营收:2022年营收53.76亿人民币,2023年营收66.95亿人民币,2024年营收55.29亿人民币。
毛利:2022年毛利21.79亿人民币,2023年毛利31.04亿人民币,2024年毛利24.19亿人民币;
年内利润:2022年净利1.72亿人民币,2023年净利3.32亿人民币,2024年净利1.84亿人民币;
图片
综合点评:
吉宏股份主要营收来源于跨境社交电商业务、纸制包装业务和其他,其中跨境社交电商业务2024年营收33.66亿人民币;纸制包装业务2024年营收20.99亿人民币;其他业务2024年营收0.64亿人民币;
从财务报表看,除了纸制包装业务这外,其余两个业务较2023年都处于严重的下滑态势,主要表现在东北亚、东南亚及中国内地营收同步下滑,特别是东北亚;而东北亚主要包括日本、韩国、中国香港和中国台湾。
这种业绩处于下滑状态的新股,又是A/H二婚股,行业也比较传统,套着跨境社交电商的噱头,搏一搏眼球,当前按上下限定价不同H/A溢价率-44.53%至-20.79%,这个溢价率在A/H二婚股中并不算稀缺,但这个上下限定价明眼人看着就像是要搞事情。
本次募集资金5.08-7.25亿港元,基石锁定1.55亿港元,流通值3.53-5.7亿港元,这规模又不像是搞事情的样子,就算下限定价,3.53亿港元也不算小了,基石中有个人参与者,其实是誉衡药业董事长,而考虑到公司是做纸制包装业务,应该两家公司会有业务来往,这种属于内部互相站台还是有便宜可占?
总体看下来,上涨幅度受A/H溢价影响不会小,但感觉有猫腻,现在看哪个新股都像会成妖,算了这种票,先放一放,稳一波情绪,后面马上还有一波新股来袭,里面不乏浓眉大眼,确定性更高的票。
申购计划:
放弃申购。
免责声明:投资有风险,参与需谨慎,文中涉及标的,仅为个人操作记录,并不够成投资建议,如因此投资产生亏损,概不负责!如本文对你有帮助,请帮忙点赞、再看、分享给身边有需要的朋友,非常感谢!
免责声明:上述内容仅代表发帖人个人观点,不构成本平台的任何投资建议。


