微亿智造赴港IPO,聚焦工业具身智能机器人领域,2024年扭亏
人工智能(AI)的演进已从单一领域的专用智能,发展至跨领域的通用智能(离身智能),并进一步延伸至具身智能。
在协作机器人龙头越疆港股上市后,又有工业具身智能机器人企业赴港IPO。
格隆汇获悉,近期,常州微亿智造科技股份有限公司(简称“微亿智造”)向港交所递交招股书,拟在香港主板上市,保荐人为东方证券国际。
微亿智造聚焦工业具身智能机器人领域,具身智能指将深度强化学习、多模态融合及大模型技术等人工智能技术深度融入物理实体而形成的智能系统。
与传统的编程机器人不同,具身智能系统通过与现实世界的互动进行学习,就能灵活适应环境条件,并能在两个或多个任务之间无缝切换及协同执行,无需依赖预先编程或大量标注数据。
图片
资料来源:灼识咨询;图片来源于招股书
在2021年之前,具身智能的概念仅存在于学术界,并未形成商业化的产品。随着大模型技术的不断突破,中国工业具身智能机器人行业发展迅速。其中,2024年微亿智造的工业具身智能机器人相关营收约2.72亿元,位居中国工业具身智能机器人行业第一。
如今工业具身智能机器人市场情况如何?不妨通过微亿智造来一探究竟。
01
工业具身智能机器人业务爆发,2024年扭亏
微亿智造为客户提供工业具身智能机器人(EIIR)产品及解决方案,应用于3C电子、汽车制造、新能源、快消品及半导体等领域。
2022年至2025年上半年(简称“报告期”),微亿智造的收入主要来源于EIIR产品、AI赋能的智能化产品、模块类产品的销售;期间EIIR产品的收入占比从15.3%大幅提升至53.6%,成为公司的重要收入来源。
工业具身智能机器人(EIIR)是集成人工智能的工业机器人,能够在复杂的工业环境中自主感知、学习、决策和执行任务,无需人工编程。
AI赋能的智能化产品:源于在机器视觉、数据分析及流程优化等领域的先进AI技术,公司提供定制化智能设备。
模块类产品:微亿智造还提供一些标准化、高性能的硬件和软件组件,作为EIIR产品的基础模块。这些组件可独立出售,让客户能够开发其自有的解决方案。
图片
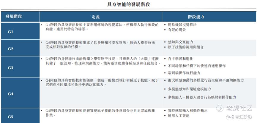
据2024年上海市人工智能行业协会发布的《具身智能—智能化发展阶段分级指南》,具身智能技术划分为G1-G5五个阶段,目前全球具身智能行业主要处于G2发展阶段。
随着技术的不断进步,未来具身智能行业有望复刻自动驾驶行业的发展,不断提升泛化能力,最终在G5阶段实现通用人工智能。
图片
资料来源:上海市人工智能行业协会、灼识咨询,图片来源于招股书
近几年,得益于工业具身智能机器人产品收入的增加,微亿智造的整体收入呈增长趋势,并在2024年扭亏。
具体来看,2022年、2023年、2024年、2025年1-6月,微亿智造的营业收入分别约2.21亿元、4.34亿元、6亿元、4.12亿元,毛利率分别为32.5%、42.4%、47.9%、49.4%,对应的净利润分别约-0.92亿元、-1.14亿元、1573.9万元、668.4万元。
其中,公司2023年收入增加,主要是市场对EIIR产品需求旺盛,相关产品销量及平均售价提高;加上2022年12月与江苏智云天工合并后,公司EIIR业务的技术能力增强,在2023年推出新产品及改良产品,实现业务扩张。
微亿智造2024年收入增长,由于市场对产品接纳度高,以及在上下料及打磨等工业应用的成功扩张,使公司来自EIIR产品的收益大幅增加。
毛利率方面,由于微亿智造在2023年推出BASH及一休云技术,通过缩短从交付到生产以及从需要人为指导到自主运作的前置时间来显著提高效率并节省成本,推动2023年毛利率提升。2024年公司毛利率提升,主要由于产品组合持续优化,规模经济效应带来的成本效益提升,以及BASH和一休云的持续改进。
目前,微亿智造所处领域仍处于早期发展阶段,在技术日新月异的背景下,客户偏好及需求迅速演变,如果公司未能有效应对这种变化,可能导致市场份额流失、客户满意度下降。
公司所处行业需要大量且持续的研发投入,近几年,微亿智造在研发上也砸了不少钱,报告期内研发开支分别约0.76亿元、1.78亿元、1.65亿元、1.15亿元。
02
行业发展空间广阔,公司应收账款压力较大
产业链方面,工业具身智能机器人行业上游为减速器、传感器、电机、伺服系统等核心零部件,以及运动控制、视觉感知、任务理解、工业级AI大模型等软件算法供应商,参与者包括英伟达、**、寒武纪、绿的谐波、秦川机床、汇川技术、双环传动等。
中游为机器人本体制造和行业解决方案供应商,参与者包括特斯拉、优必选、宇树科技、智元机器人、斯坦德机器人等,微亿智造也处于行业中游。
下游应用领域广泛,如汽车制造、3C电子、半导体及包装等。
其中,具备全产业链能力,能够实现从底层技术到顶层应用协同优化与整合的公司能够持续拓展多样应用领域的下游客户,在工业具身智能机器人行业中更具行业竞争力。
图片
资料来源:灼识咨询
微亿智造需要采购原材料、自动化执行器部件及算力服务,此外,公司还与第三方合作制造、组装及测试EIIR产品及人工智能赋能智能产品。
报告期内,微亿智造从前五大供应商的采购金额分别占总采购额的74.2%、64.1%、46.6%及61.7%,占比较大,依赖少数供应商使公司容易承受供应链风险。
公司的客户主要为直接在工厂中应用各种解决方案的企业及一般制造商。报告期内,微亿智造前五大客户的收益分别占总收益的59.1%、52.4%、28.3%及41.6%,面临客户集中风险。
值得注意的是,智能工业机器人产品及解决方案通常设计为可使用多年并保持功能有效,这也意味着用户内短时间内不会再次下单,为了维持业绩增长,公司需要持续拓展更多新客户。
此外,受下游制造业客户付款周期较长等影响,公司还面临与客户、分销商或关联方延迟付款及违约有关的信贷风险。报告期内,微亿智造的贸易应收款项及应收票据分别约1.72亿元、3.87亿元、6.15亿元、5亿元,应收账款压力较大。
市场规模方面,在传统产线技术改造,以及人力替代的驱动下,全球工业具身智能机器人市场空间将超过8万亿元,其中技术改造占比约为30%,人力替换占比约为70%。
而中国具备全球最大的制造业规模和领先的人工智能技术,我国工业具身智能机器人市场空间将超过2.5万亿元,占全球市场空间的33.6%。
尽管行业市场规模较大,但竞争也很激烈。微亿智造既面临着传统机器人公司业务扩张来抢市场,还面临着工业具身智能机器人领域的新兴企业竞争,行业竞争加剧可能导致公司产品面临定价压力。
03
江苏常州冲出一家IPO,百度前高管任行政总裁
微亿智造来自江苏省常州市,其前身常州微亿智造科技有限公司成立于2018年。
股权结构方面,截至2025年9月24日,张志琦合计持有公司约15.92%股份,潘正颐合计持股约19.62%,二人为一致行动人,合共持有微亿智造约35.54%股份。
此外,工业母基金、无锡洪泰、江苏拓邦、成为投资、深创投中小企业、深圳创新资本等均为公司股东。
管理层方面,微亿智造的行政总裁张志琦今年48岁,他2000年毕业于上海大学自动控制专业,张志琦曾陆续任职于思爱普(北京)软件系统有限公司、上海先烁信息科技有限公司,还当过百度智能云业务群组的副总经理。
公司总经理潘正颐41岁,他分别于2007年及2014年获得上海财经大学会计学学士学位及区域经济学硕士学位。潘正颐曾陆续任职于上海漫步创媒广告有限公司、欧艾斯设施管理服务(上海)有限公司、上海卡苏生物科技有限公司。
首席技术官赵何50岁,他分别于1999年及2002年获得中国科学技术大学自动化学士学位及模式识别与智能系统硕士学位,并于2008年获得纽约州立大学石溪分校生物医学工程博士学位。赵何曾担任过MathWorks,Inc.高级软件工程师、京东集团京东云与AI事业部视觉研发部创新应用组的算法工程师、江苏智云天工副总经理。
本次赴港IPO,微亿智造拟募集资金用于核心技术研发,以提升工业具身智能机器人(EIIR)产品的智能水平及性能;建立本地化的海外销售及服务网络,以深化全球业务布局;战略投资及收购,以建立一个开放共赢的应用生态系统;扩大生产能力;营运资金及其他一般企业用途。
整体而言,近几年,在工业具身智能机器人业务增长的推动下,微亿智造的收入持续增长,并在2024年扭亏。但行业仍处于发展早期,公司需要持续进行研发投入,且应收账款压力较大,未来公司能否持续进行技术迭代与商业化平衡,格隆汇将持续关注。
免责声明:上述内容仅代表发帖人个人观点,不构成本平台的任何投资建议。


