玖富上半年净利2.19亿,暴增1600%,是怎么做到的?
面对助贷新规,正寻求新的商机。
近日,美股上市公司玖富发布2025年上半年未经审计的业绩。
2025年上半年,玖富实现总收入1.52亿元,较去年上半年的1.43亿元同比增长6.3%;
实现净利润2.19亿元,2024年上半年为1250万元,同比实现暴增超1600%。
总收入差距不大,玖富是如何实现净利润暴增且超过总收入的?
这主要由于投资和成本控制有关,如下图:
2025年上半年投资于有价证券的未实现收益为1.34亿元,去年同期为0.11亿,增长1.23亿;
另外,上半年运营费用为1.24亿元,去年同期为2.13亿,实现大幅减少。
来源:玖富半年报
玖富的收入构成分为销售收入、技术服务收入和财富管理收入。
2025年上半年,玖富的销售收入同比增长69%,主要由于调整产品供应结构,提高业务效率和利润率;
技术服务同比下降22%,主要由于需求减少。
技术收入主要是指向金融机构收取的技术服务费用,包括技术赋能服务、运营和营销支持服务,以及与用户获取、风险管理和数据建模相关的定制软件开发。
这部分业务或许就是玖富的助贷业务。
同时,财报还提到:
玖富正处于适应监管发布的《关于加强商业银行互联网助贷业务管理提升金融服务质效的通知》监管制度的过渡期,预计这将减少我们的科技业务,并要求我们提高运营效率, 降低运营层面的成本,寻求新的商机。
另外,财富管理服务同比下降22%,主要反映客户于期内对保险业务的需求减少。
玖富是老牌P2P玩家,成立于2006年,于2019年8月在美国纳斯达克上市。
2020年12月,玖富宣布正式退出网络借贷信息中介撮合业务,开始转型。
目前,玖富旗下有一张融担牌照——厦门富诚融资担保有限公司,成立于2019年,注册资本3亿元。
玖富旗下有一款借贷App——万卡借款,由旗下广西万卡人工智能科技有限公司和厦门富诚融资担保联合运营。
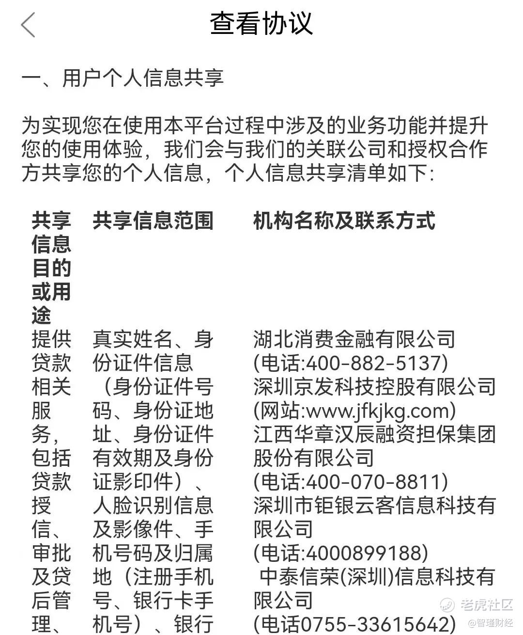
App中共享协议显示,授权合作方包括包括湖北消金、深圳京发科技控股、江西华章汉辰融资担保、深圳市钜银云客信息科技、中泰信荣(深圳)信息科技等。
来源:万卡借款App
另外,在申请借款时,征信授权协议为湖北消金的小鱼福卡产品。
不过,在湖北消金披露的合作助贷名单中并未见玖富及其关联公司身影。
来源:万卡借款App
另外,万卡APP中,还向用户提供会员权益服务,会员中心页面显示,会员专属特权包括提额机会、优先审批以及部分生活特权。
来源:禾金财经
声明:本文仅作为知识分享,只为传递更多信息!本文不构成任何投资建议,任何人据此做出投资决策,风险自担。
免责声明:上述内容仅代表发帖人个人观点,不构成本平台的任何投资建议。


