高通:进攻的时机已到(附产业链)
10月27日,高通正式发布两款全新的AI芯片——AI200与AI250,宣告进军AI数据中心市场。
消息一出,股价盘中一度暴涨超20%,收涨超11%,创下自2019年以来最大单日涨幅。
图片
高通作为长期以手机芯片见长的巨头,终于把目光投向了AI算力的“黄金战场”。
面对英伟达高筑的护城河,高通此番能否打出一张漂亮的“后发制人”牌?
从手机到数据中心
过去十年,高通最大的标签是“移动处理器之王”。无论是骁**片的能效表现,还是5G基带的领先地位,都使其成为智能手机生态的关键角色。
但问题在于——手机市场已进入存量竞争时代,出货量连续多年停滞。
因此,高通不得不寻找新的增长引擎。
CEO Cristiano Amon 上任后,迅速将公司战略从“移动为中心”扩展至“连接一切”: 汽车芯片、PC芯片、物联网,再到今天的AI数据中心,都是同一逻辑——复制移动端的能效与集成优势,切入高成长领域。
这一次发布的AI200与AI250,标志着高通正式切入目前半导体行业最火热、也是壁垒最高的市场。
AI200与AI250
与英伟达主攻AI训练不同,高通锁定的是AI推理——也就是大模型训练完成后,为各种AI服务提供实时计算的环节。
这是一个逻辑清晰的选择:
-
• 推理市场增长快,需求广;
-
• 成本敏感,对能效要求极高;
-
• 高通擅长低功耗架构与内存优化,正好发挥所长。
根据发布信息:
图片
高通 AI200 芯片 是一款专为机架级 AI 推理设计的解决方案,其目标在于降低总体拥有成本(TCO)并提升性能。该芯片支持 768GB 的 LPDDR 内存,这样的内存容量和更低的成本为大型语言模型 (LLM) 和多模态模型 (LMM) 的推理提供了强大支持。
计划于2026年正式商用,支持高达768GB LPDDR内存;
高通的 AI250 则采用了近内存计算(near-memory computing)的创新架构,这种架构使其能够提供超过 10 倍的内存带宽,同时显著降低功耗,提升 AI 推理任务的效率与性能。
计划于2027年正式商用,引入“近存储计算(near-memory computing)”架构,带来跨代能效提升。
在硬件之外,高通还推出了一个全面的 AI 软件栈,涵盖了从应用层到系统软件层的所有内容,专为 AI 推理进行了优化。
开发者可以通过高通的 Efficient Transformers Library 和 AI 推理套件,轻松实现模型的部署和管理。该软件栈支持众多主流机器学习框架和推理引擎,为 AI 应用的开发提供了丰富的工具、库和 API。
这意味着高通并非仅仅“造GPU”的后来者,而是走出了一条NPU(神经处理单元)驱动的差异化路线。
首个客户——沙特AI初创公司 Humain 已计划部署200兆瓦算力规模系统,足见其在新兴市场已有落地机会。
英伟达的护城河,真的牢不可破吗?
方舟投研此前已多次讨论过英伟达,简单来说,英伟达的强大在于三点:
-
1. CUDA生态的软硬一体优势;
-
2. H100、B200等芯片的性能压制;
-
3. 全球云厂商(微软、亚马逊、Meta)的深度绑定。
凭心而论,要撼动其地位,难度极高。
但AI芯片市场正在分化。 Meta等大厂并未放弃自研芯片,亚马逊推出Trainium与Inferentia,谷歌有TPU。
这意味着行业正在形成多极格局,高通的能效优势有望在这里找到突破口。
训练市场或许仍属英伟达,但推理市场的开放性更高。
彭博分析师指出,即使高通在5000亿美元规模的AI加速器市场中仅拿下1%的份额,也意味着数十亿美元的新增收入潜力。
谁能吃到高通红利?
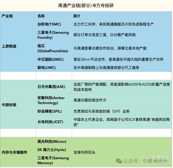
高通的“入局”不仅改变自身格局,也可能带动一批合作伙伴受益。这是一张极为庞大而复杂的全球供应链网络。
这场AI反攻,不只是芯片产品的发布,更是产业链重构的开始。
方舟投研整理了部分产业链相关公司。
图片
短期看,高通的AI芯片业务仍处起步阶段,营收贡献有限,市场反应更偏情绪面。 但中长期视角下,这一步意义重大。
-
它让高通拥有了新的叙事空间,不再只是“手机芯片公司”;
-
它可能帮助高通在推理市场与AMD、英特尔形成三足鼎立的格局;
-
它为公司抵御苹果自研芯片带来的风险提供了新护城河。
当然,要真正挑战英伟达的统治,光靠硬件还远远不够。 生态建设、软件兼容、客户粘性——这都是高通必须补的课。
但正如CEO Amon所言:
“我们从来没有离开AI,只是一直在等待合适的时机。”
如今,时机已到。
除文章阅读,我们在《方舟投研圈》中也对AI时代下的核心行业进行了系统性跟踪。
团队持续追踪国产算力、有色金属、全球机器人、智能驾驶、半导体、AI算力、创新药、固态电池、光刻机、脑机接口等关键赛道, 从产业链结构、核心公司竞争力到资本流向与政策趋势,提供深度行业研究与每日简报。
如果你希望在投资决策中比别人更早一步洞察趋势,《方舟投研圈》将是你获取第一手研究视角的高质量知识社区。
免责声明:上述内容仅代表发帖人个人观点,不构成本平台的任何投资建议。


