乐聚机器人启动IPO辅导,此前完成15亿元Pre-IPO轮融资
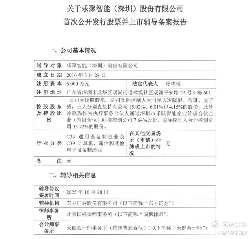
10月30日,乐聚机器人母公司乐聚智能(深圳)股份有限公司在深圳证监局办理辅导备案登记,拟首次公开发行股票并上市,辅导券商为东方证券。
综合 | 公司官网 界面新闻 证监会
编辑 | Arti
本文仅为信息交流之用,不构成任何交易建议
乐聚机器人宣布,近日,公司完成近15亿元Pre-IPO轮融资。本轮融资由深投控资本、深圳龙华资本、前海基础投资、石景山产业基金、东方精工、拓普集团、中信金石、中证投资、道禾长期投资、盛奕资本、联新资本、探针创投、合肥产投、玖兆投资及中美绿色基金联合投资。
乐聚机器人是国内最早布局人形机器人领域的公司之一。此前已获得腾讯、深创投、洪泰基金等机构多轮投资。 $腾讯控股(00700)$ $拓普集团(601689)$ $东方精工(002611)$
乐聚机器人表示,本轮融资将用于强化核心技术研发、深化产业链布局、完善产业场景应用,旨在推动人形机器人迈向大规模量产与多元化场景应用的新阶段。
乐聚机器人称,将持续探索Model-Based与RL算法深度融合的“小脑”运控系统及匹配产业需求的“大脑”模型。
据乐聚机器人介绍,在产业链布局方面,公司陆续投资了一体化关节企业泉智博、电机企业立聚动力、灵巧手企业灵心巧手、数据平台刻行时空、具身大脑企业具脑磐石、操作系统企业具识智能等上下游企业。同时,乐聚机器人与东方精工联合打造了大规模人形机器人产线;与和而泰、东方精工联合成立人形机器人控制器公司;与海晨股份联合成立生产物流场景解决方案的合资公司。
乐聚机器人表示,公司将持续围绕科研、商服、工业、家庭等场景进行产业化落地。目前已与**、腾讯、火山引擎、阿里云、中国移动、中国电信、荣耀、中国一汽、中兴通讯、南方电网、海信、海尔等40余家生态伙伴展开广泛产业应用探索。
据悉,乐聚机器人与**已经展开了多个维度的合作,今年3月发布的全球首款搭载5G-A技术人形机器人,就是由中国移动、**、乐聚联合发布。
今年9月,乐聚机器人发生市场主体类型变更,从有限责任公司变更为股份有限公司(非上市、自然人投资或控股),公司的工商注册名称也从乐聚(深圳)机器人技术有限公司变更为乐聚智能(深圳)股份有限公司。
资料显示,乐聚机器人成立于2016年,由创始人冷晓琨等10多个哈工大人创立,逐步发展壮大为国家高新技术企业、中国潜在独角兽企业。
乐聚机器人专注于人形机器人核心技术自主研发与产业化,目前已构建“大脑-小脑-操作系统-本体”全栈技术体系,陆续推出AELOS(小型)、ROBAN(中型)、KUAVO(大型)等机器人产品,并在科研商业、工业、家庭等场景实现批量交付应用。
其中,乐聚机器人研发的KUAVO(中文名:夸父)高动态人形机器人为国内首款可跳跃、可适应多地形行走的开源鸿蒙人形机器人。“夸父”机器人于2023年12月底正式发布,目前已更迭到第四代,身高约1.66米,重量约55kg,全身自由度超40个,奔跑速度可超7km/h,可连续跳跃高度超20cm。“夸父”还为全球首款5G-A人形机器人,攻克了高并发场景下的多机协同、实时决策等技术难题。
乐聚机器人方面表示,截至2025年1月,乐聚累计交付了100台全尺寸人形机器人“夸父”。今年一季度订单量同比增长200%,预计全年交付量达1000-2000台。
“要考虑人形机器人能用在哪里,怎么能够给用户产生价值。”在今年4月的一场论坛上,乐聚机器人创始人冷晓琨发表观点称,没有这一点,到今年底,人形机器人或者整个具身智能行业,还会进入一个冷静期。“这半年具身智能无论是爆火还是被批评,都是被流量带着走的。核心原因在于,企业自己没讲清楚商业化闭环、产业化价值。”
“我对行业的未来很有信心,但当前阶段大家需要冷静下来,聚焦商业化落地。”在冷晓琨看来,目前就技术而言,人形机器人能够进入家庭需要3年至5年,但考虑到安全、伦理等其他因素,迎来爆发期还需要5年甚至10年时间,这需要社会对行业有信心及包容心。“包括马拉松,只要能够出来跑了,就已经很不容易了,因为行业还是一个早期阶段。”
免责声明:上述内容仅代表发帖人个人观点,不构成本平台的任何投资建议。



