国产AI芯片独角兽燧原科技重启上市辅导,回应更换辅导券商是基于战略发展需要
11月1日,证监会官网显示,上海燧原科技股份有限公司再次向上海证监局办理辅导备案登记,辅导机构更换为中信证券。
燧原科技对此回应《经济参考报》称,此次调整主要基于资本市场环境变化及公司战略发展需要,公司将持续推进科创板上市进程。
综合 | 证监会 澎湃新闻 上证报 编辑 | Echo
本文仅为信息交流之用,不构成任何交易建议
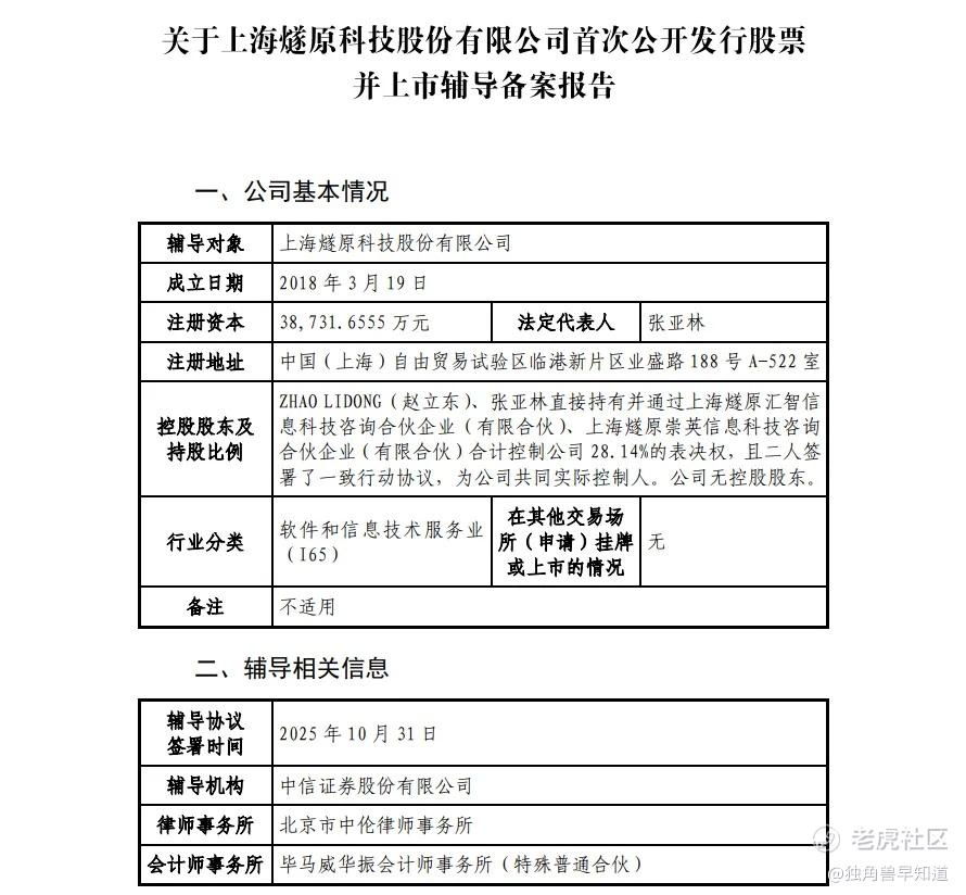
据辅导备案信息显示:燧原科技成立于2018年3月19日,注册资本为3.87亿元,法定代表人为张亚林。
其中,ZHAO LIDONG(赵立东)、张亚林直接持有并通过上海燧原汇智信息科技咨询合伙企业(有限合伙)、上海燧原崇英信息科技咨询合伙企业(有限合伙)合计控制公司28.14%的表决权,且二人签署了一致行动协议,为公司共同实际控制人。公司无控股股东。
作为总部位于上海的国产GPU龙头企业之一,燧原科技此前曾于2024年8月率先开启上市辅导,并在今年9月完成第五期上市辅导工作。
作为国产AI芯片领域的独角兽企业,燧原科技专注于云端算力产品研发,涵盖智能加速卡、大模型一体机、高密度服务器、智算集群等,产品广泛应用于泛互联网、智算中心、智慧城市、智慧金融等多领域,并已在大型互联网企业生态中实现规模化落地。
燧原科技的技术实力与商业化能力受到市场认可,股东阵容包括国家集成电路产业投资基金、腾讯、武岳峰资本、上海国方、上海国投等,涵盖国资、知名机构及民营资本。 $腾讯控股(00700)$
燧原科技创始人、董事长、CEO赵立东毕业于清华大学无线通信系,曾在硅谷的半导体芯片行业工作超过二十年。2014年12月加入紫光通信科技集团有限公司担任副总裁,主管半导体投资相关工作。
加入紫光之前,赵立东2007至2014年服务于AMD,历任计算事业部高级总监,负责CPU/APU产品规划,市场分析及拓展;产品工程部高级总监,负责CPU/GPU/APU及多个相关核心IP的研发,团队规模超过千人,并参与成立中国研发中心。
燧原科技的另一位创始人兼COO张亚林也曾在AMD工作了11年,带领AMD上海研发中心成功开发并量产多颗旗舰处理器,拥有丰富的工程与技术经验。
2020年,燧原科技发布了一代推理产品;2021年,燧原科技先后发布了二代训练芯片和推理芯片及产品。2024年,燧原科技三代产品量产,当年交付5万卡。
2025世界人工智能大会上,燧原科技发布最新一代训推一体产品“燧原L600”,支持FP8低精度计算,可提升大模型训练速度并降低成本;2024年下半年量产的“燧原S60”累计出货及订单超10万片。
同时,公司在全国多地布局智算中心:庆阳万卡推理集群强化“东数西算”算力支撑,无锡太湖亿芯智算中心聚焦AIGC等应用场景,宜昌点军智算中心实现跨域算力共享,此外公司还在成都、天津、贵州等地落地,以多样化部署形态和跨行业支持能力,构成了燧原国产智算布局的重要支点。
当前,人工智能进入算力新时代,全球算力规模高速增长。根据德勤中国日前发布的《技术趋势2025》中文版报告,2024年,全球芯片市场规模估计为5760亿美元,其中,AI芯片销售额占比11%,超过570亿美元。预计到2025年,新一代AI芯片规模将超过1500亿美元;到2027年,全球AI芯片市场将增长至4000亿美元,保守估计也将达到1100亿美元。
燧原科技表示,坚定看好科创板对支持关键技术领域企业发展的作用,此次推进上市将进一步助力其技术研发与产业扩张,为公司的长期发展注入新动能。
免责声明:上述内容仅代表发帖人个人观点,不构成本平台的任何投资建议。


