质押东北证券近3成股权,吉林信托7亿融资投哪?
作者 |付影
来源 | 独角金融
作为曾身陷风险泥潭的吉林省内唯一一家信托公司,吉林信托近年来通过股权重构、管理层焕新、风险出清等一系列大刀阔斧的改革,完成了“涅槃重生”。
2024年业绩爆发式增长后,2025年吉林信托又动作频频。11月20日,根据东北证券(000686.SZ)公告,吉林信托质押公司8280万股股份,用途为融资,此次质押比例控制在29.99%,占东北证券总股本的3.54%。而早在年初,吉林信托刚解除了对东北证券质押的1.38亿股股份。
图源:公告
董事长邢中成表示,完成改革化险后,吉林信托开启“二次创业”。加上2025年多次与头部互金公司桔子数字科技有限公司(以下简称“桔子数科”)、上海嘉银科技股份有限公司(以下简称“嘉银科技”)等展开合作洽谈,消费金融可能成为重点发力的方向。
在传统业务触及天花板时,消费金融业务或将给业绩带来支撑。而业务转型与科技投入需要大量资金,质押东北证券股权获得融资后,又是否为转型消费金融领域提供资金支持?在消费金融行业竞争激烈的市场环境下,吉林信托能否在新的赛道脱颖而出?
1
质押东北证券近3成股份,
年初刚解除质押
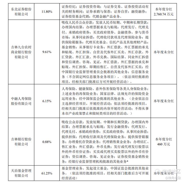
吉林信托为东北证券第二大股东,总计持有2.76亿股股份,持股比例11.8%。
对于此次质押,东北证券已从吉林信托处确认,这些质押股份不存在平仓风险。这表明此次质押在风险控制方面做得比较谨慎,暂时不会因股价波动而引发强制平仓风险。
这并非吉林信托首次质押东北证券股份。2023年4月26日,因融资需求,吉林信托第一次对东北证券股份进行质押,质押股份数量1.38亿股,占其所持股份比例为49.99%。2025年1月,吉林信托解除了质押的股份。
图源:罐头图库
相比前一次的股权质押比例,此次明显偏低。北山常成基金投研院常务院长王兆江认为,如果股东质押比例偏高,其自身的流动性就会被“锁死”。一旦需要现金,将很难再通过质押获得融资,也没有多余的股票可以快速减持变现。本次质押比例较低,流动性风险较小。
经济学家宋清辉称,作为信托公司,其自身杠杆约束、净资本监管要求更严格,股权质押占比较高可能成为监管关注点。
两次质押股份,质权人均为中国信托业保障基金有限责任公司。中国企业资本联盟副理事长柏文喜称,质权人为信托业保障基金,利率显著低于同期信托贷款或银行信用贷款,且无需抵押实物资产。此外,质押股权实现融资一般情况下不会触碰券商监管红线,东北证券只需要履行信息披露,无需证监会审批,也不会影响公司的经营稳定。
宋清辉称,股权质押是大股东常用的“融资而不失控”方式,此模式能维持吉林信托在东北证券的战略地位和治理话语权。此外,质押融资的资金成本通常更低,也没有对赌、回购、优先权等复杂条款。
柏文喜表示,若吉林信托后续仍需要大额现金,只能追加质押或寻求高成本过桥资金。
截至11月21日收盘,东北证券股价收报8.98元/股,较前一交易日下跌6.36%,总市值为210.17亿元。此次质押8280万股,结合东北证券最新股价,吉林信托质押股票价值约7.94亿元。
2
控股股东易主后,迎“80后”总经理
吉林信托前身为吉林省经济开发公司,成立于1985年,2009年2月18日,更名为吉林省信托有限责任公司,即吉林信托。
最近2年,吉林信托股权结构有过多次变更。
2023年6月,吉林高速、吉林能源交通总公司、吉林粮食集团投资入股吉林信托,吉林信托注册资本由15.97亿元增至31.5亿元。增资后,吉林省财政厅仍为第一大股东,持股比例由97.496%下降为49.42%;二股东吉林高速持股49.31%;四家并列第三大股东吉林省能源交通总公司、吉林炭素集团、吉林粮食集团、吉林化纤集团各持股0.3175%。
2025年年初,吉林信托股东再次发生调整。原吉林省财政厅将持有的49.42%股权划转至吉林省金融控股集团(简称“吉林金控”);吉林化纤集团、吉林炭素集团、吉林能源交通3家股东将持有的合计0.95%股权划转至吉林省国有资本运营集团;同时,引入了吉林省方圆资产管理有限公司(下称“方圆资管”)对吉林信托增资扩股;上述股权变动已于2025年1月完成工商变更登记。
此次调整后,吉林信托股东有6家,其中吉林省高速集团持股49.31%,吉林金控持股比例37.02%,方圆资管持股比例25.09%,为前三大股东。
仅仅5个月后,6月份,方圆资管将持有的全部股权转让给吉林金控集团,股权进一步向吉林金控集中。
从最新持股比例看,吉林金控持股62.11%,为公司控股股东,吉林省高速集团持股36.94%、吉林省国有资本运营集团持股0.71%、吉林粮食集团持股0.24%,股东均为吉林省属国企,形成“财政资本核心”格局。
图源:罐头图库
吉林信托持有大量金融机构股权,控股或参股了银行、证券、保险、基金、期货等金融机构。
其中,持有天冶基金61.25%股权,还控股天富期货55%股权;参股东北证券11.8%股权,中融人寿保险6.15%股权;参股九台农商行9.61%股权、吉林银行0.88%的股权。
对曾深陷连续四任董事长张兴波、高福波、李伟、邰戈因贪腐落马泥潭、被列为高风险名单内的吉林信托而言,当股权结构生变,核心管理层“换血”后,这家公司正逐步撕掉“问题”标签,业绩从巨亏到实现盈利,风险大幅出清。
51岁的董事长邢中成,此前曾在吉林银行任职,于2024年5月11日正式执掌吉林信托。
吉林信托同步推进管理层年轻化。原光大银行长春分行副行长、“80后”高管吕进正式担任总经理。
公开信息显示,吕进拥有银行系统丰富经验,历任支行行长、分行营业部总经理等职,被业内人士视为推动业务创新的重要力量。此外,公司下半年开始密集招聘法务、风险管理、信托资产管理等关键岗位人才,为转型提供人力支撑。
截至2024年末,公司总资产56.34亿元,实现营业收入15.96亿元,较2023年末的1.57亿元,增速高达916.56%;在57家信托机构中排名第20位;归母净利润1.02亿元,同比增长174.71%,净利润增幅居信托行业第一。
今年上半年,根据银行间市场流出数据,吉林信托实现净利5186.16万元,同期手续费及佣金收入为4409.67万元,均居行业中游。
图源:罐头图库
2019年,吉林信托营收是近10年来除2024年外收入第二高的一年,达5.29亿元,此后开始下滑,2020年-2022年营业收入分别为2.49亿、2.11亿、-5171万元,2023年营收转正,为1548万元。
2024年营收大幅增长,主要依赖投资收益与手续费及佣金收入。
其中,投资收益达12.82亿元,占合并营收的73.79%,主要来自金融资产处置与股权分红,如东北证券分红2760.74万元、吉林银行分红460万元。
手续费及佣金收入3.11亿元,其中期货业务手续费1.64亿元,主要来自子公司天富期货的贡献;信托业务手续费9247.32万元、基金管理手续费3349.34万元,主要来自子公司天治基金贡献。
信托主业同样呈现质与量的增长。截至2024年末,受托管理信托规模307.93亿元,同比增长43.68%;全年清算60个信托项目,累计向受益人分配收益11.13亿元。
从产品类型看,主动管理型信托规模118.92亿元,其中投资类项目加权平均实际年化收益率高达17.27%;被动管理型信托规模189.01亿元,以事务管理类为主。
图源:财报
2024年,吉林信托的利息收入收缩明显,当年仅1244.19万元,较2023年的2106.95万元,下降40.59%。
利息收入下降主要由于高流动性资产占比提升,低息资产拉低整体收益。为匹配风险处置与流动性管理需求,吉林信托2024年将大量资金配置于低收益、高流动性资产,进一步拉低利息收入水平。
年报显示,2024年末吉林信托买入返售金融资产余额达12.2亿元,较2023年末的913.65万元激增132倍,此类资产多为短期同业拆借、债券质押式回购,年化收益率远低于传统贷款收益率。
根据财报披露,2024年吉林信托正式摆脱历史包袱,风险已“清仓见底”。
年报数据显示,公司信用风险资产不良率从2023年末的49.82%降至2024年末的3.04%,不良规模从47.15亿元缩减至1.64亿元,这一降幅在行业内实属罕见。
图源:财报
根据财报披露,吉林信托化解风险主要从以下两个方面实施。
一是资产处置。2024年,吉林信托根据中小金融机构风险处置要求,处置金融企业长期股权投资、自有房产、抵债资产等固有资产,优化资产结构的同时回笼资金,全年资产处置收益达1.04亿元。
第二,补充资本,使抗风险能力显著增强。继2023年5月增资16亿元后,2025 年1月再次引入吉林省方圆资产管理有限公司增资10.55亿元,注册资本增至42.05亿元。资本实力增强带动净资本余额提升至16.18亿元,净资本/各项业务风险资本之和达251.93%,远超100%的监管红线。
但内控治理风险同样不容忽视,2025年,公司收到2张罚单。
2月份,8名吉林信托投资者收到吉林证监局的回复,认定吉林信托汇融38号中科建设科技资产收益权集合资金信托计划存在两项违规,一是未确保部分资金用途符合信托合同约定;二是未对抵押物评估机构实行名单制管理。
11月4日,吉林信托因以财务顾问费形式收取信托报酬,且收取财务顾问费未向受益人公开,这种操作的本质是将本应作为信托报酬的资金包装成“财务顾问费”收取,且不向投资者公开。最终,被吉林证监局罚款30万元。
同时,相关责任人李建光被警告。根据公开信息,李建光为吉林信托党委委员、副总经理。
3
押注消费金融能否见效?
股权集中化的同时,吉林信托正加速转型。
董事长邢中成在公开场合表示,吉林信托已完成改革化险任务,将开启“二次创业”新征程。2025年经营工作会议明确,将当年定位为“经营发展规范年”和“管理标准建设年”,强调通过股东资源整合提升核心竞争力。
吉林信托官网2024年12月曾先后发布互联网贷款系统采购项目招标公告、互联网贷款系统硬件平台项目招标公告,采购预算分别为300万元、50万元。
董事长邢中成、总经理吕进,2025年均在公开场合表示将通过优质、高效、合规的服务,加快推进普惠金融业务的落地与发展。此外,吉林信托先后与桔子数科、嘉银科技和国槐(上海)信息科技有限公司等公司围绕互联网金融业务进行合作交流。
2025年4月1日,国家金融监督管理总局发布了《关于加强商业银行互联网助贷业务管理提升金融服务质效的通知》,进一步明确对普惠金融高质量发展、提升金融服务质效的指导意见和监管要求。
业务转型与科技投入需要大量资金,质押东北证券股权获得融资后,又是否为转型消费金融领域提供资金支持?
信托机构开展消费金融业务,也是信托公司转型的重点方向之一。根据行业公开数据可查询的信息,目前,约有53家信托公司不同程度地涉及消费金融业务,其中2023年,23家信托公司开展消费金融业务,当年存续业务规模4536.67亿元。
从信托业务投向结构来看,截至2024年二季度末,行业资金信托总规模达19.95万亿元。其中,投向金融机构规模为2.96万亿元,占比14.83%,同比增长35%,消费金融业务占主要比重。
《金融时报》调查发现,2025年前7个月,天津信托、国民信托和华鑫信托消费贷相关业务规模位列前三,分别约为373亿元、228亿元和196亿元,均较2024年同期增长2倍以上,且3家合计规模已接近2024年同期全行业的规模。
不过,消费金融行业在监管力度加码下,信托机构对于合作方将更加谨慎,对助贷机构的经营主体、利润率、利率区间等都会做出要求。有信托机构对媒体表示,今年收到了监管的明确要求,不能合作利率超过24%的资产。
图源:罐头图库
这家“涅槃重生”的信托公司,其转型路径能为行业提供哪些借鉴?答案或许将在未来三年的“二次创业”中逐步揭晓。
免责声明:上述内容仅代表发帖人个人观点,不构成本平台的任何投资建议。


