马云拿下2000亿,阿里业务全面起飞
商业较量的阶段性成果,不仅体现在市场一线,也沉淀在各公司的季度财报当中。
今年以来,尤其是7月以来,阿里、京东、美团在外卖市场上短兵相接,可谓是赚足了眼球。而当硝烟逐渐散去,季度财报便成为了检验战果的一个重要指标。
不久前,京东率先发布2025年第三季度财报。财报显示,包括京东外卖在内的新业务,得益于京东外卖在第三季度中保持了相对理性的态度,实现整体投入环比收窄。
眼下,我们又迎来了阿里巴巴2026财年的二季度财报。其在这一季度的表现,不仅关乎自身的业务发展,也将在某种程度上回应,在这场耗资巨大的外卖争夺战中,究竟谁暂时领先,而谁又在为未来积蓄力量。
阿里巴巴发布2026财年二季度财报
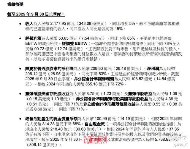
日前,阿里巴巴发布了2026财年第二季度财报。财报显示,阿里巴巴第二季度营收约2478亿元,同比增长5%,剔除已出售业务影响,收入同比增长15%。
图源:阿里巴巴2026财年第二季度财报
利润方面,这一季度的经营利润为53.65亿元,同比下降85%;经调整EBITA同比下降78%至90.73亿元。其中,归属于普通股股东的净利润为209.90亿元,净利润为206.12亿元,同比下降53%。非公认会计准则下,净利润为103.52亿元,同比下降72%。
此外,报告期内,阿里巴巴经营活动产生的现金流量净额为100.99亿元,同比下降68%。自由现金流为净流出218.40亿元,2024年同期为净流入137.35亿元。
财报显示,这一变化,主要归因于阿里巴巴对即时零售、用户体验以及科技的投入,但部分已被阿里巴巴中国电商集团的双位数收入增长、云业务的持续增长所带来的经营业绩改善,以及多项业务运营效率的提升所抵销。
今年4月,阿里巴巴推出淘宝闪购业务,为了快速融入市场、建立用户心智,阿里选择了“大额补贴”这条在发展初期行之有效的路径。在业务启动初期,阿里就投入了超百亿补贴。到了7月,阿里加大资金投入,宣布启动500亿补贴计划。
AI层面上,今年2月,阿里巴巴CEO吴泳铭宣布,未来三年将投入超过3800亿元,用于AI与云基础设施。
正是由于阿里巴巴在淘宝闪购和AI技术领域的战略性投入持续加大,从而导致公司经营利润出现阶段性下滑。但所幸,这些投入都有了相应的回报——阿里巴巴中国电商和AI业务保持强劲增长。
具体来看,在2026财年第二季度中,阿里巴巴中国电商集团营收1325.78亿元,同比增长16%。
图源:阿里巴巴2026财年第二季度财报
其中,在这一季度,电商客户管理收入(CMR)同比增长10%,即时零售业务收入同比增长60%。
值得注意的是,截至10月31日,约3500个天猫品牌将其线下门店接入即时零售。在这一协同效应下,天猫双11期间,淘宝APP实现消费者同比双位数增长,近600个品牌成交破亿,34091个品牌同比去年增长翻倍,18048个品牌同比增长超3倍,13081个品牌同比增长超5倍,均超去年同期。同时,天猫品牌即时零售日均订单环比9月增长198%,淘宝闪购零售订单同比增长超200%。
图源:淘宝
这样看来,淘宝天猫今年双十一的亮眼成绩,离不开淘宝闪购的全面参与及其带来的协同效应。这不仅意味着交易额的攀升,更是平台内部生态协同效应的集中爆发和增长潜能的深度释放。这背后,是阿里对旗下产品以及更多消费场景的深度整合与资源联动,既为消费者提供了更丰富、便捷和个性化的购物体验,也为自身带来了更大的增长空间。
未来,随着阿里各业务的深度融合,其或许会催生出更多的新业态和服务形态。对于阿里而言,这也意味着更稳固的用户粘性以及更多元的营收增长点。
AI技术层面,在这一季度,云智能集团营收398.24亿元,总收入同比增长加速至34%,不计阿里巴巴并表业务的收入同比增长加速至29%。同时,阿里巴巴AI相关产品收入连续9个季度实现三位数同比增长。
此外,截至今年10月31日,阿里巴巴在Hugging Face上基于Qwen家族开发的衍生模型数量已超过180000个。千问APP公测一周,新下载量就已经超过1000万。未来,千问还将陆续接入电商、地图、本地生活等阿里业务生态场景,释放出更强大的协同效能。
图源:阿里巴巴2026财年第二季度财报
除了阿里巴巴中国电商和AI业务的强劲增长,阿里的海外业务也实现了高速增长。在这一季度,阿里国际数字商业集团(AIDC)营收347.99亿元,同比增长10%,经调整EBITA盈利1.62亿元。
图源:阿里巴巴2026财年第二季度财报
此外,在这一季度,阿里巴巴所有其他业务营收629.69亿元,同比下降25%。这主要源于处置高鑫零售和银泰业务导致的收入下降,以及菜鸟的收入下滑所致,但部分被盒马、阿里健康和高德的收入增长所抵销。
整体来看,由于在即时零售和AI等未来核心领域持续加大投入,阿里巴巴的经营利润有所承压。然而,从长远来看,这是一场深刻的自我革新与未来布局。其中,即时零售的投入,是对消费者“万物皆可到家”需求的积极响应,旨在构建一个全新的、高频的消费入口。而AI科技的投入,则是为整个阿里商业体系持续赋能,彻底打通各项业务,提升整体运营效率。而这些举措,都指向一个更为稳健的未来。
即时零售和AI,阿里未来发展的重要方向
眼下,我们不难看出,阿里巴巴正以前所未有的力度,积极布局即时零售和AI两大领域。
诚然,从短期来看,这两大方向的战略布局正处于“投入与回报不成正比”的探索阶段。其中,即时零售需要构建高效的本地供应链、配送网络以及精细化的运营体系,AI则涉及巨额的研发投入、数据积累与算法迭代。无论是哪一个,都意味着需要持续的资本支出和资源倾斜。
但长远来看,这种巨额消耗是阿里巴巴为其未来发展积蓄能量的必要投资。
具体而言,即时零售的核心价值在于其对“人货场”的重构能力,它能够极大缩短商品与消费者的时空距离,满足用户对“快”和“便利”的极致追求。当这一模式逐渐成熟并实现规模化盈利之后,有望成为阿里新的增长引擎,同时也能与淘宝天猫等传统电商业务形成互补,覆盖更广泛的消费场景。
在本季度的电话会议上,阿里巴巴电商事业群CEO蒋凡透露,10月以来,淘宝闪购的每单亏损,已经较七八月份降低一半。在此基础上,淘宝闪购的订单份额也保持稳定,平台交易额(GMV)份额稳中有升,并对相关实物电商品类也形成了明显拉动,尤其在食品、健康、超市等实物电商品类表现突出。例如,盒马、天猫超市的闪购订单较8月环比上涨30%。
蒋凡 图源:阿里巴巴
同时,蒋凡还表示,关于即时零售业务,他们已经完成第一阶段的快速规模扩张,第二阶段的UE优化符合预期。下一阶段,他们将持续精耕细作用户体验,聚焦高价值用户经营与零售品类发展。而闪购作为淘天平台升级的核心战略之一,其目标是三年内为平台带来万亿成交规模,进而带动相关品类整体市场份额的提升。
同样的,AI作为新一轮科技革命和产业变革的核心驱动力,其赋能潜力也远超我们想象。其中,AI是解锁数据价值、赋能千行百业的“金钥匙”。无论是电商领域的智能推荐、精准营销,还是云计算的算力支撑、智慧城市的高效运营,亦或是物流网络的系统优化,都离不开AI技术的辅助。
在2025阿里云栖大会上,阿里巴巴CEO吴泳铭表示,阿里巴巴正在积极推进三年3800亿的AI基础设施建设计划,并会持续追加更大的投入。同时,为了迎接ASI(超级人工智能)时代的到来,到2032年,阿里云全球数据中心的能耗规模将提升10倍。
图源:阿里巴巴
整体来看,即时零售和AI已然构成阿里巴巴面向未来、驱动长期增长的核心战略支点。前者以极致效率重构着“人货场”的连接,后者则以深度智能驱动着行业变革。未来,二者与阿里各项业务的深度融合与协同演进,也将有望成为阿里巴巴在存量竞争时代开辟增量市场的关键引擎。
作者 | 电商君
免责声明:上述内容仅代表发帖人个人观点,不构成本平台的任何投资建议。


