水晶球与玻璃渣:我们到底能否预测股票市场?
沉迷于水晶球者,终吞碎镜。(He who lives by the crystal ball will eat shattered glass.)
—— 雷·达里奥
——
——
——
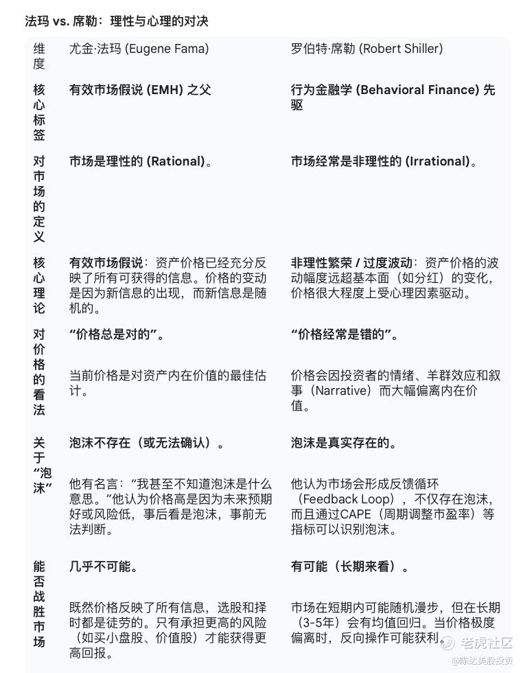
一、席勒与法马
我们来看两个诺奖级别的学者,都是巨擘。一个是罗伯特·席勒,他说“有效市场理论会导致对一些事件的严重误读,比如股市泡沫。” 而另一个经济学家——他本身就是“有效市场理论”的爸爸——尤金·法马,他说“(行为主义者)定义 泡沫 为价格非理性的、强劲的上升,搞得好像他们能够预测出之后价格一定会强劲下跌一样。但根据现有研究,并没有可靠证据表明这些人可以预测资产价格下跌。” 两个大佬的观点,可谓是针尖对上了麦芒,烈女遇到了色狼。
但宛似一种黑幽默,在命运女神的终极嘲讽下,席勒和法马这两个互掐的学阀大佬,居然站在同一年的诺贝尔经济学奖的领奖台上,不得不分享桂冠,并面面相觑。
最近恒生科技走势逆风。所谓 顺风吹牛逼,逆风谈人生,今天我想来聊聊“关于预测以及股市预测”这件事,预测股市为何如此之难。比如恒生科技指数,以 $恒生科技ETF易方达(513010)$ 前十大持仓来看,谁能预测到2020年指数建立时候第一大权重——舜宇光学——到了2025年,连前20名里都不见了踪影;而谁又能预测到,2021-2025年恒生科技走出了一个,比卡戴珊还要宽的屁股底。
(恒生科技前十大权重,来源:易方达官网)
不过港交所科技100指数要来支援,港版QQQ,我们就在这里等援军,哪也不去,少做一些无谓的预测。预测市场之难,以至于经济学家加尔布雷斯自嘲说,经济预测的唯一作用,就是让算命的神棍看起来像是一个受人尊敬的正经职业。
(来源:Gemini)
——
二、一切都是混沌
先不说预测股市,对于任何变量风云诡谲的复杂系统,要预测其演变都非常困难。
比如天气预报,我们基本上能同意一般最准的就是当日和次日的预报,五天以后的预测基本拼人品,而十天以后的预测,意义跟你扔硬币没差别。
再比如预测地震的战绩,更加惨不忍睹,科学界已接受地震目前不可预测的现实。美国地质调查局(USGS)对于“科学家可以预测地震吗” 这个问题的官方统一回答是——“不能,科学家曾试过多种方法,但目前无一奏效。”
所以什么钩星异位、蛙鼠出洞、群犬狂吠、牛疯马啸、许多民科在那里哀叹自己有特异功能,怀才不遇,但100%你可以确定,这些方法都不能准确预测地震。
再来看看预测大规模传染病。传染病是人类天敌,见一次虐一次,直到如今谈起新冠、非典、伊波拉,我们还是瑟瑟发抖得像是大风中的树叶。
科学家们想要研究出一个模型,来准确预测大规模传染病的爆发。美国国际开发署(USAID)耗资2亿美元——平均一年花纳税人2000万——搞出一个叫 PREDICT(预言)的项目,帮助人类新发现了1000多种病毒,看似成绩斐然,但考虑到未发现的病毒可能还有几百万种,这是杯水车薪。时至今日,科学家仍普遍同意传染病在什么时间什么地点爆发,基本上看天意。
顺便说一句,这个耗资两亿刀的模型完全没有预测到新冠疫情,是一个统计学意义上的预测废物,马斯克说USAID已经没救了(beyond repair),他的话有一定道理。
总之预测复杂系统的未来,是一件难到没边的事情。以至于量子物理一代宗师玻尔(Niels Bohr)说了句看似不着边际的俏皮话:预测很难,特别是你预测未来的时候。(Prediction is very difficult, especially about the future.)
——
三、 猴子的飞镖与拉普拉斯妖
自然科学领域尚且如此,那人文社科那更是一塌糊涂。《超预测》(Superforecasting)的作者、宾大的教授泰洛克 (Philip Tetlock) 曾花了二十年时间跟踪近300个社科领域的专家大师——政府官员、政经学者、国防专家等等,向他们提出各式各样的预测性问题——经济、选举、战争等等。比如,您觉得XXX今后五年内政权性质会不会改变?XX目前的多数党下次选举后会如何?诸如此类问题。研究结果也很直白,专家预测的精准程度不如猴子扔飞镖。
对于所有这些预测性的问题,如果你一律回答“没有改变”,那么你的预测精度要高于专家们花了大量经费给出来的报告与回答。
不过有两点要提一下, 1. 专家预测的平均水平不如猴子,但并不是所有人都不如猴子,里面还是有一些大神预测能力极强,无论是因为他水平高还是运气好。2. 专家对于一年时间就能够验证的预测,判断准确率较高。但时间一长精度就会下降,在三至五年的问题上就接近于猴子。
然后我们还要注意“平均数”这个概念,有时候很反直觉——如果把一个睡着的统计学家头放进火炉、脚浸入冰水,他应该会睡得很舒服,因为平均温度非常宜人。所以专家平均水平差,不代表个别专家水平仍然可以非常高,只是这样的人很少,另外你也很难把“运气”这个因素剔除。
曾几何时,将理性奉为新上帝的人类,是非常乐观豪迈的,有些人认为这个世界是一只运行严密的表,只要我们捕悉所有的变量和规律,我们就能准确预知未来。这就是数学家皮埃尔—西蒙·拉普拉斯假想出的一位著名智者,拉普拉斯的妖怪(Démon de Laplace):
“我们可以把宇宙现在的状态视为其过去的果以及未来的因。假若一位智者会知道在某一时刻所有促使自然运动的力和所有组构自然的物体的位置,假若他也能够对这些数据进行分析,则在宇宙里,从最大的物体到最小的粒子,它们的运动都包含在一条简单公式里。对于这位智者来说,没有任何事物会是含糊的,并且未来只会像过去般出现在他眼前。”
那你相不相信在股市里存在着这么一个拉普拉斯妖?
(拉普拉斯之妖)
——
四、 预测不能耍流氓
当然我们要先定义一下什么是预测,不加限定条件或者限定条件过于宽松的预测都是耍流氓。聪明人在预测的时候一定会使用极其模棱两可的语言,以后可以用来护脸。比如微软前CEO 史蒂夫·鲍尔默(Steve Ballmer)就曾在2007年预言:iPhone完全没有机会获得显著可观(significant)的市场份额。看起来很好笑对吧,但他说,我这个significant指的是30%以上份额,那他就没说错。
我由此想到美国市场的空头们最经典的预言模式,每天一起床他们先清清沙哑的嗓门,然后对着这个世界吼一句:市场要崩盘!但你要是追问一下——什么时候崩?不知道。崩多少?不知道。跌多少算崩?不知道。没崩的话你能不能去死?不能。保罗·萨缪尔森那句话非常有名——华尔街的分析师们,成功地预测了过去 5 次经济衰退中的 9 次。
我们说的预测,一定是限定条件、定时定量的预测,而不是含糊不清、模棱两可、横竖都能避免打脸的预测。比如你说,明年1月31日之前上证指数能上4500点——那不管结果如何,至少算一次坦诚的预测。但如果你说“上证指数未来一定涨”,这就连坦诚都没有。另外如果我说上证指数明天有70%概率上涨,这也不算一次坦诚的预测—— 因为我也同样表示了有30%的概率不涨,而这事没法重复发生,得以检验此概率。现在的天气预报一般就采取此法,以免打脸。
——
五、醉汉游走与有效市场假说
那我们就来看看能否预测股市这个问题,有好几派观点。
第一派就是二话不说的投降派,可以称他们为有效市场派,代表人物是芝加哥学派诸如尤金·法马教授的一帮诺奖级经济学家。他们认为如果某些假设成立,那股价波动就是布朗运动,用数学形容就是随机游走(random walk),他们认为股票价格就像个醉鬼一样你永远无法预测下一步会怎么走,往哪个方向走。
随机游走否定了股价的可预测性,你对未来最优的预测就是现在。如果你在朝阳公园看见一个随机游走的醉汉,而你要预测他两个小时后会在哪里,那最优预测就既不是团结湖也不是石佛营,而应该是原地,Park of The Rising Sun。
也就是说如果你是个纯粹的统计学家,且假设市场没有明显的动量或趋势,那么 E (Price t+1) = Price t 是最理性的数学期望。就像那个醉汉,前进和后退的概率各为50%,所以最保险的猜测,是他还在原地。照这个逻辑,今天上证指数是4000点,你要预测明天的点位,最优的预测是4000点。
但这里显然有个问题,长期来看,股市不是纯“随机游走”,最多最多就是“带漂移项的随机游走”(random walk with drift),因为股市整体的长期上涨是有盈利增长作为终极动能。这就好比说,醉汉仍然是游走的醉汉,但他是在一列火车上随机游走,那你不能说“预测他十年后还在原地”是最优预测,因为火车带他开去了西伯利亚。所以你要预测十年后A股的点位,对于此时此刻而言,最优预测我不知道是多少,但反正不是4000点。
有效市场假说似乎与我们看到的现实相悖——你会看到好消息来了股价涨坏消息来了股价跌,感觉很有规律。但对于这个随机游走,你要这么理解:你现在看到股价的历史走势,有各种信息和噪音的干扰你当然很难看出随机性,这叫马后炮偏差;但对于未来而言的,就是你并不知道下一步会爆出什么样的新闻,如果在某一个价位上既有买家又有卖家,如果我们假设他们拥有相同的信息,那必然股价上涨或者下跌的概率都是50%,不然在这个价位上就不会有成交。结论就是,投机回报的数学期望为零。
当然此假说,有很多的不切实际的假设(比如假设买卖双方拥有对称的全面的信息且以理性行事),不然也不会叫做假说了,你也千万不要认为天才如 法马 的这类人会真的把假说当成现实。用法马教授论文里的原话来讲:“随机游走假说不能对股市价格的行为提供精确的描述。但出于实用的角度,虽然这个模型并不能完全切合现实,但或许可以令人接受。此时的股价与下一个时刻的股价之间虽然不严格独立,但是彼此的关联可能是如此小,以至于其重要性微不足道。”
而法马在这里说的微不足道的相关性,就是股价之间的序列相关(serial correlation,就是昨天的我会不会影响今天的我);许多研究显示短期股价的序列相关性并不为零,显示出动量(momentum)的存在,而这是趋势投资的逻辑基石。
另外有效市场假说不能解释泡沫的形成,也不能解释为什么这个世界会有同一类学霸。1984年,巴菲特在哥伦比亚大学对垒有效市场假说的大佬迈克尔·詹森(Michael Jensen)。詹森的意思是基金经理基本上都在扔硬币,业绩好的基金经理无非就是运气特别好。而巴菲特的回应是:那万一我们发现这些本该随机分布的运气好的硬币手都来自同一个地方怎么办?比如,他们都来自于一个叫格雷厄姆-多德的村子(都是价值投资者)。
芒格的嘴就更加损一点,他说:这帮学术奇才反正很方便,一发现不利于有效市场假说的证据——比如伯克希尔·哈撒韦——他们就说这是个“两个标准差事件”(偏离均值两个标准差的灵异事件)——去年他们叫我们“三个标准差”,今年叫我们“四个标准差”,明年可能就是“六个标准差”,反正加“标准差”要比修改理论容易得多。
大多数实战型的市场参与者基本上对有效市场假设一笑而过,因为与实际体验出入太大。但就算这个假说不切实际,也不代表我们能做到预测市场。比如巴菲特,虽然他的绰号叫“奥马哈的先知”,但老爷子从来没说过自己能先知未来,实在逼急了,他就搞个能上头条但又略戏谑的预测——比如他认为道琼斯指数一百年内能到100万点(但其实这仍然是一个不耍滑头的、不模棱两可的、严肃的、坦诚的预测)。
有效市场假说仅仅是我们中的一些人,向这个捉摸不定、风诡云谲的混沌世界的一次妥协。但说到底,长期投资股市的数学期望不为零。这对我而言,才是第一性原理。
——
六、预测天气不如未雨绸缪
总有人想要用某些单一指标的变化去预测股市、预测崩盘,但单一指标注定要失败。为什么?因为历史上什么样姿势的崩盘都有。有人说估值高容易崩盘,有人说利率上升容易崩盘,有人说通胀高容易崩盘,结果——正如下表所示——在战后美国股市所有 20%规模的“崩盘”中,既有高估值又有低估值,既有高利率又有低利率,既有高通胀又有低通胀。高估值配低通胀会崩,低估值配高通胀也会崩,你可以随意搭配组合,拼出你想要的套餐。
就如同我喜欢研究的、同样也是这个世界大多数的问题的特性:股市能不能被预测,这又是一个复杂的不能一刀切的问题。而很多研究者本身也是在能与不能之间犹豫不决。
比如有一个叫奥斯伯恩(M.Osborne)的人——这哥们很不出名,但今天的高频交易者们应该来这里拜码头)——作为天文学家,奥斯伯恩在美国海军的实验室里,搞出了《论股市里的布朗运动》(Brownian Motion in the Stock Market)这个研究成果。奥斯伯恩在这篇论文里得出结论:股价的变化就跟一堆在水里的粒子的运动没什么两样。
但科学家还是要讲实际证据,当他看到下面这个联合化学公司(Allied Chemical)几分钟内的股价变动图后,奥斯伯恩不蛋定了。
奥斯伯恩说:这不是瞎子就能看得出来,股价变化非常不随机——56美元和55.75美元这两档价位明显成交更多,而交易者也似乎喜欢在这两个价位之间成交。
然后奥斯伯恩发现,韭散下单喜欢限定价格在整数位,比如说9块或者10块,但是当时股价都是以1/8作为最小单位的(所以你会看到图中,56.125这个奇葩价位)。所以奥斯伯恩认为——聪明的交易者会选择在比如 9又1 /8的价位去进货,因为他知道9块钱有很多订单支撑;然后他又会选择在9又7/8的价位去出货,因为他知道10块钱有很多订单打压。这种策略下,他亏最多1/8美元,但却很可能赚到向上的6/8,这是一个对你有利的不对称游戏。
于是原本对随机游走深信不疑的奥斯伯恩,在一篇叫《交易所做市与反转》(Market Making and Reversal on the Stock Exchange)的论文中就提出,可以从市场上交易者的一些行为偏好中渔利。并且他还设想了通过计算机程序来自动完成这种单笔获利较小但是频率极高的交易。但这是在1966年,当时还没有足够算力的计算机满足他的远大理想;现在高频交易已经家喻户晓,而祖师爷就在这里。
其实我的意思是:能让一个坚定的布朗运动主义者转而创见性地去孕育出高频交易的胚胎——说明这个问题很难用粗暴的“是”或者“否”来回答。
我个人倾向于相信(纯属个人观点):股价短期波动很难预测,你或许可以通过趋势投资来渔获短期波动,但其可重复可持续性我很怀疑;而中期(一两年内)的价格波动更难预测,我个人的做法是彻底放弃预测;但是从长远来看——如果你眼光放到二十年或三十年,从各国股市的历史经验来看还是有一定的规律,那就是:股市时间久了总会涨的。我承认这是一个不坦诚的预测。
而我认为想要获得投资成功,短中期的维度上你即使没有水晶球,投资也能进行下去。正如与其去预测天气,你不如出门带把伞;与其去预测地震,你不如把房子加固;你面对一个投资世界的混沌黑箱,能做好分散投资、做好风控,你应该能面对未知的明天。当然会有很多人对分散多样化嗤之以鼻,这个我完全能理解,看到别人全仓易中天几天翻一番时,我也是很眼红的;但眼红归眼红,我不会脑热,我知道我的分散组合虽然不能几天翻一番,但长期来看,能给我最大概率的投资成功。
好像很多食物链顶端的经济学大神都对“预测未来”这件事比较悲观。比如2011年诺奖得主托马斯·萨金特(Thomas Sargent),他曾出演了某一个台词巨短的商业广告:
主持人说:今晚,我们请到了托马斯·萨金特教授,他是诺奖得主,也是世界上被引用最多的经济学家之一。萨金特教授,您能告诉我们两年后定期存款的利率是多少吗?”
萨金特教授说:不能。
主持人转向观众:如果萨金特教授都不能,那全世界就没人能,所以你需要XX银行的浮动利率美金定存,来为你对冲风险。
......
所以结论是什么?你需要一个分散的、有选择逻辑的、长期能成功的、能直面混沌的投资组合。
免责声明:上述内容仅代表发帖人个人观点,不构成本平台的任何投资建议。
- QuinnKelvin·2025-12-10分散投资才是王道,预测不如应对靠谱!点赞举报

