12月15日,2家企业完成境外上市备案
12月15日,中国证监会对2家境内企业发行上市备案通知书,均为赴港上市备案。
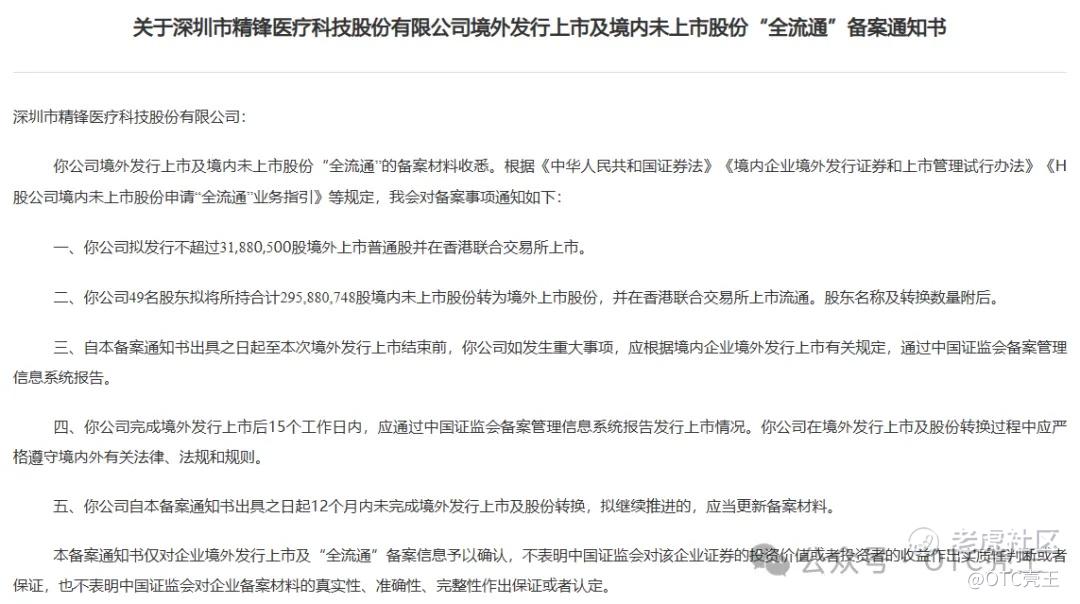
1.深圳市精锋医疗科技股份有限公司
2.上海壁仞科技股份有限公司
声明:本文信息均来源于公开资料,本公司对上述信息的来源、准确性及完整性不作任何保证。在任何情况下,本文中的信息仅供参考。
免责声明:上述内容仅代表发帖人个人观点,不构成本平台的任何投资建议。
点赞
举报
登录后可参与评论

暂无评论
12月15日,中国证监会对2家境内企业发行上市备案通知书,均为赴港上市备案。
1.深圳市精锋医疗科技股份有限公司
2.上海壁仞科技股份有限公司
声明:本文信息均来源于公开资料,本公司对上述信息的来源、准确性及完整性不作任何保证。在任何情况下,本文中的信息仅供参考。
免责声明:上述内容仅代表发帖人个人观点,不构成本平台的任何投资建议。
