邮储银行合规失控业绩失速,芦苇接棒刘建军迎战多事之秋
出品|拾盐士
作者|多面金融工作组
2025年12月23日,中国邮政集团有限公司党组会议宣布了一项重要人事变动——原中信银行行长芦苇拟调任邮政集团党组成员、副总经理,并被推荐为行长拟任人选。待走完相关流程后,芦苇将接替刘建军出任邮储银行行长职位。
这次高层变动恰逢邮储银行面临多重挑战的时刻。银行间市场交易商协会近日对邮储银行启动了自律调查,涉及债务融资工具承销发行违规;随后,该行多家分行接连收到监管罚单,包括12月17日邮储银行四川省分行及下属三家支行因贷款管理等业务不审慎被罚440万元。
然而,这仅是邮储银行年底“罚单潮”的冰山一角。今年12月以来,邮储银行及其分支机构屡收监管机构的大额罚单,面临的合规风险已不容忽视。
债券承销涉嫌违规遭自律调查
年内罚没超6800万直指合规失控
近年来,银行债券承销违规问题多发。早在2023年,交易商协会就先后对工商银行和建设银行启动自律调查。2025年以来,交易商协会及交易所已累计披露债券承销违规处罚案例共计19起,涉及机构包括邮储银行、广发银行、兴业银行等多家金融机构。
图源:银行间市场交易商协会
虽然公告并未披露邮储银行此次涉嫌违规的具体内容,但有行业媒体分析称,“违反公平公正原则”往往指向承销费率异常、压价竞争等乱象。此事并非孤立事件,而是该行存在系统性风险的表征,年内密集的罚单落地也印证了这一点。
2025年12月11日,邮储银行信用卡中心因违规开展商品电销分期业务、提前还款收取全额手续费、授信管理不审慎、交易监测管控不到位、发卡营销业务违规外包、EAST数据报送不准确等违规行为被北京监管局处以罚金300万元,三名相关责任人被警告并分别罚款5万元。
图源:北京监管局
邮储银行可持续发展报告披露,2024年受理客户投诉共计80.97万件,网点平均投诉量20.64件,每万名个人客户平均投诉量12.10件。其中,关于信用卡业的投诉量最多,占总受理投诉量的37.82%。
黑猫投诉平台上,关键词为“邮储银行”的投诉超8000条,投诉内容集中在乱收费、暴力催收、虚假宣传三个方面。邮储银行信用卡中心此次被罚300万元,其中两项违规行为就与乱收费和虚假宣传有密切的联系。
图源:黑猫投诉平台
不仅信用卡业务遭监管重拳出击,邮储银行对其分支机构的管控也明显存在短板,风控能力受到质疑。
2025年12月,邮储银行的罚单大多聚焦在其分支机构。从违规类型分布看,其各分行的违规行为主要集中在几个核心领域:一是贷款管理薄弱,“贷前调查、贷时审查、贷后检查”不到位的情况屡见不鲜;二是员工行为管理与内控漏洞;三是合规意识淡薄,多次出现违反反洗钱规定、占压财政存款等较为严重的违规行为。
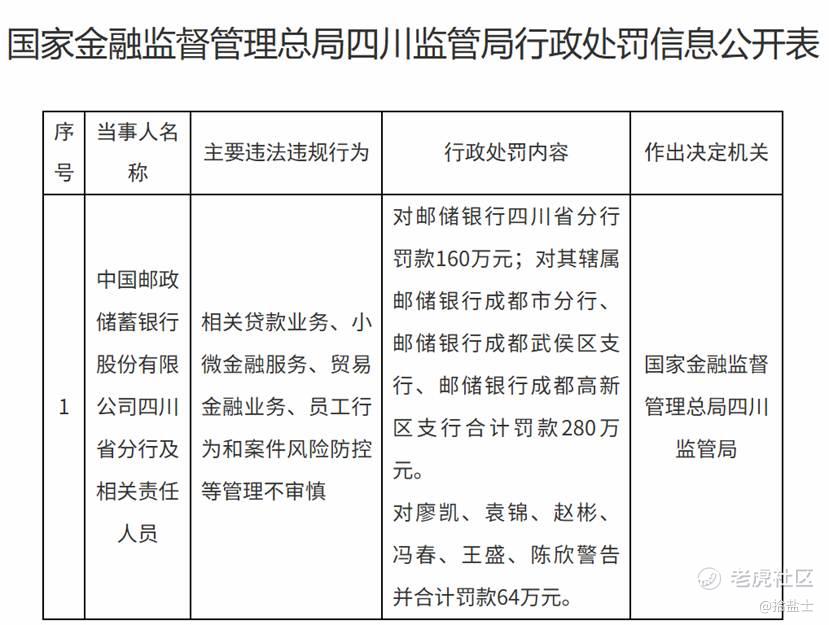
2025年12月17日,四川监管局对邮储银行四川省分行罚款160万元,对其辖属成都市分行、成都武侯区支行、成都高新区支行罚款280万元,合计440万元。同时,六名相关责任人员被警告并处罚金合计64万元。
图源:四川监管局
12月11日,邮储银行丽水市分行因代理销售业务管理不审慎、个人贷款“三查”不到位被罚90万元,4名相关责任人被警告;12月8日,邮储银行南通市分行因个人贷款管理不尽职、对公贷款管理不尽职、票据及信用证业务管理不尽职三项违法违规行为罚款95万元,两名责任人被警告并罚款合计14万元。
除上述分行外,邮储银行的绥化市分行、克孜勒苏柯尔克孜自治州分行等也在12月遭遇监管处罚,处罚原因均与贷款业务相关。
值得注意的是,2025年9月30日,邮储银行曾收到一张“天价”罚单。因相关贷款业务、互联网贷款业务、绩效考核、合作业务等管理不审慎,国家金融监督管理总局对邮储银行罚没合计2791.67万元。
图源:国家金融监督管理总局
对于这张“天价”罚单,邮储银行回应称“我行高度重视监管意见,按照监管要求有序推动整改”。然而从本季度十分密集的监管处罚来看,其整改效果似乎不甚理想,甚至有支行的工作人员因非法挪用资金、贷款诈骗、违法发放贷款被判有期徒刑并处罚金。
据公开信息不完全统计,仅12月至今邮储银行已收到10余张罚单,今年以来邮储银行及其分支机构今年已被罚没合计超过6800万元,两名责任人被终身禁止进入银行业。
多项关键指标六大行“垫底”
新帅面临业绩合规资产质量三重考验
值得关注的是,不仅合规短板亟待补齐,邮储银行的业绩增速和资产质量也在双双下滑。
资产总额方面,2025年中报披露,邮储银行上半年的资产总额迈进18万亿元大关,达18.19亿元,同比增长6.47%。2025年第三季度,资产规模持续扩张至18.61亿元,同比增长8.90%。
与资产总额的突破相比,邮储银行营业收入和净利润的增长却十分缓慢乏力。
2025年前三季度,邮储银行实现营业收入2651亿元,同比增长仅1.82%,去年同期的增速更是只有0.09%,与2022年以前同期一度达到21.7%的营收增速形成鲜明的对比。实现归母净利润765.6亿元,同比微增0.98%,在国有六大行中垫底。
图源:邮储银行2025年第三季度报
2025年前三季度,邮储银行的净息差为1.68%,居国有六大行首位,但较之前有所收窄。而尽管营收和利润两项指标目前仍处于增长的状态,但增幅之微、增速之缓令人担忧。净利润垫底、息差的收窄,都考验着邮储银行的盈利能力与市场信心。
另一方面,邮储银行的资产质量也隐有下降趋势。
截至2025年9月30日,邮储银行的不良贷款率为0.94%,较去年年底上升了0.04%,是国有六大行中唯一一家不良率抬头的银行,信用风险加剧。前三季度,邮储银行的信用减值损失为232.83亿元,同比增加43.49亿元,同比增长22.97%,坏账风险加剧。拨备覆盖率也已经下降至240.21%,较去年年底下降了45.94%。邮储银行的风险抵御能力不断削弱。
资本充足率方面,邮储银行的核心一级资本充足率为10.65 %,较上一年末上升1.09%,但排名依然是六大行的最末位,风险抵补能力相对较弱。
图源:邮储银行2025年第三季度报
但值得一提的是,虽然净息差承压,但邮储银行非利息净收入的贡献度却有所提升。2025年前三季度,邮储银行实现手续费及佣金净收入230.94亿元,同比增长11.48%,成为国有六大行中仅有的两家在该项的增速超过10%的银行之一。
图源:邮储银行2025年第三季度报
业绩陷入瓶颈,资产质量承压,叠加交易商协会的自律调查与大额的合规罚单,邮储银行挑战重重。而此时,恰逢该行高管团队变动与“扩容”。
据公开报道,2025年12月10日,原邮储银行金融同业部总经理杨西琳以邮储银行党委委员的身份出席邮储数字金融大会暨手机银行11.0发布会,并将出任金融市场业务总监一职,全面统筹金融市场、金融同业及资产管理三大板块,显示该行对金市条线业务与合规的重视。
不过,杨西琳履新5日后就碰上了自律调查,于她而言是一场考验。而对于芦苇而言,接掌邮储银行亦需要应对这一国有大行在数字化转型、合规管理、业绩提升以及业务创新等多重挑战。
拾盐士关注到,面对接连不断的监管处罚,邮储银行高层已意识到合规文化建设的重要性。邮储银行副行长姚红近期在《中国银行业》杂志上撰文表示:“依法合规,不胡作非为”是中国特色金融文化的基本要义。
但目前来看,对于这家拥有百年历史、服务超6.7亿个人客户的大型国有银行而言,合规文化的重塑之路依然漫长。
免责声明:上述内容仅代表发帖人个人观点,不构成本平台的任何投资建议。


