来自深圳的「道通科技」首次递表港交所,冲刺A+H上市
来源丨招股书、**大数据
招股书丨点击文末“阅读原文”
2025年12月19日,道通科技首次向港交所递交招股书,拟在香港主板上市,独家保荐人为中金公司。公司已于2020年2月在A股上市,代码688208,截至12月23日的A股市值达240亿人民币。
公司是领先的数智车辆诊断及智慧充电解决方案提供商,2024年收入39.32亿元,净利润5.6亿元;2025年上半年收入23.45亿元,净利润4.55亿元,毛利率约53.72%。
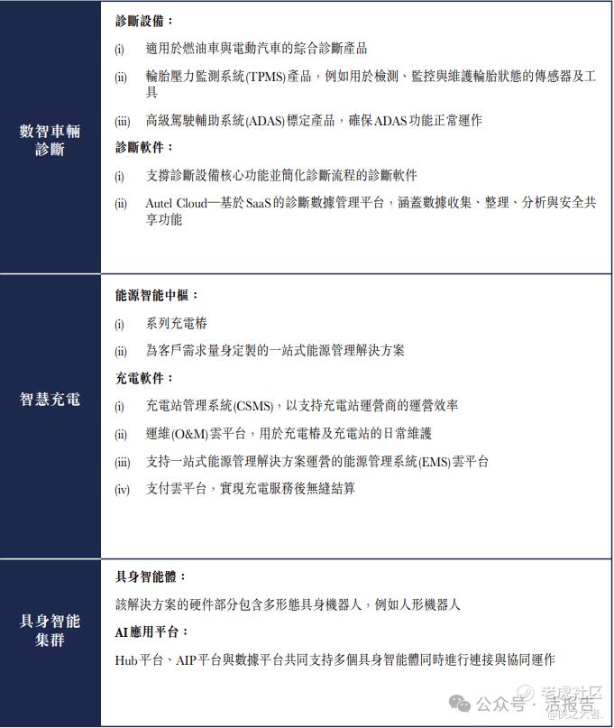
公司是领先的数智车辆诊断及智慧充电解决方案提供商,坚持前沿技术创新,并积极探索具身智能集群领域。公司致力于提供AI驱动的软硬件深度融合的解决方案,以满足客户不断变化的需求,助力构建以人为本的智能未来。
根据弗若斯特沙利文的资料:
·数智车辆诊断:
按2022年、2023年及2024年收入计算,公司是全球第一的数智车辆诊断解决方案提供商,市场份额从2022年的9.1%增长到2024年的11.1%。
·智慧充电:
按2024年海外收入计算,公司是最大的中国智能充电解决方案提供商。按2024年收入计算,公司是北美第四大智能充电解决方案提供商,亦是北美最大的中国智能充电解决方案提供商。
此外,公司已推出具身智能集群解决方案,该方案可协助用户通过公司的自研AI应用平台,协同多个具身智能体,凭借监测与运维能力赋能设施管理。公司是首批开发垂域AI模型,并将此类模型应用于数智车辆诊断及智能充电解决方案,以赋能相关智能功能落地的企业之一。
财务业绩
截至2024年12月31日止3个年度、2024及2025年前6个月:
收入分别约为人民币22.66亿、32.51亿、39.32亿、18.42亿、23.45亿,2025年前6月同比+27.35%;
毛利分别约为人民币12.64亿、17.03亿、20.82亿、10.06亿、12.60亿,2025年前6月同比+25.22%;
净利分别约为人民币0.82亿、1.40亿、5.60亿、3.60亿、4.55亿,2025年前6月同比+26.27%;
毛利率分别约为55.79%、52.37%、52.94%、54.63%、53.72%;
净利率分别约为3.60%、4.30%、14.25%、19.55%、19.38%。
行业概况
根据弗若斯特沙利文(Frost & Sullivan)的报告,全球数智车辆诊断行业市场规模由2020年的约2,808.8百万美元增加至2024年的约3,831.5百万美元,复合年增长率为8.1%。预计到2030年,市场规模将进一步提升至约8,003.5百万美元,2024年至2030年的复合年增长率预计达13.1%。
公司于2024年录得全球收入约423.4百万美元,市场份额约11.1%,位居全球首位并保持显著领先地位。此外,诊断平板、ADAS标定产品及TPMS产品构成全球数智车辆诊断行业的核心板块,基于2024年的收入,公司在此三类业务中均位列第一。
全球智能充电行业市场规模从2020年的约24亿美元增长至2024年的约104亿美元,复合年增长率达到约44.0%。预计到2030年市场规模将达约504亿美元,2024年至2030年的复合年增长率达约30.2%。
公司凭借其电动汽车充电桩、智能调度算法及运营平台的系统化集成能力,在智慧充电行业中占据领先地位。按2024年海外收入计算,公司是中国最大的智能充电解决方案提供商。公司于北美智慧充电解决方案行业排名第四,且为规模最大的中国企业。
董事高管
董事会将由七名董事组成,包括四名执行董事及三名独立非执行董事。
主要股东
公司香港上市前的股东架构中:
李先生直接持股37.63%,并通过海宁嘉慧持股0.06%;其他A股股东合计持股62.31%。
中介团队
据**大数据统计,道通科技中介团队共计8家,其中保荐人1家,近10家保荐项目数据表现不理想;公司律师共计2家,综合项目数据表现有待加强。整体而言中介团队历史数据表现有待提升。
(本文首发于活报告公众号,ID:**)
免责声明:上述内容仅代表发帖人个人观点,不构成本平台的任何投资建议。


