赛晶科技2025年大事记
1月
赛晶半导体与许继电力电子签署合作意向书
赛晶半导体与许继电力电子签署合作意向书,双方一致同意在科技创新、市场开拓、产品开发及全方位服务等方面展开全面合作,标志着双方在功率半导体器件领域的深度合作正式开启。
赛晶半导体入选“浙江省重点专精特新中小企业”
浙江省经济和信息化厅公示了2025年拟重点支持的专精特新中小企业(“重点省专”)名单,赛晶半导体凭借其在功率半导体方面的卓越表现,成功入选。这一荣誉不仅是对赛晶半导体在技术创新、产品质量及市场影响力等方面的认可,更是对公司长期以来坚持自主研发、专注核心竞争力的肯定。
无锡赛晶荣膺“绿色工厂”称号!
江苏省工业和信息化厅公示了2024年江苏省绿色工厂入围名单,无锡赛晶凭借其在绿色管理和绿色产品方面的卓越表现,荣膺“绿色工厂”称号。赛晶科技旗下“绿色工厂”企业阵营扩至三家。
2月
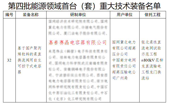
赛晶直流支撑电容器入选国家能源局首台(套)
国家能源局公布了第四批能源领域首台(套)重大技术装备,嘉善赛晶电容器的“基于国产聚丙烯粒料的柔直换流阀用自主可控干式电容器”成功入选,此次入选不仅是对赛晶在技术研发和产品创新方面的肯定,更是对其在推动能源装备国产化进程中所做出的突出贡献的高度认可。
赛晶科技与中国电建昆明院签署战略合作协议
赛晶科技与中国电建昆明院在昆明举行战略合作协议签约仪式。双方围绕新能源开发、电力工程技术创新及区域市场协同等方向达成深度合作共识,标志着两家行业领军企业正式开启资源整合、优势互补的新篇章。
3月
赛晶半导体亮相2025汽车动力展并发表主题报告!
2025上海汽车动力系统技术展览会在上海举办。作为从研发到应用落地的横跨汽车产业链上下游的专业展示平台,展会汇聚400+国内外汽车总成、零部件行业头部企业,数万专业观众共聚现场,赛晶半导体携自主研发IGBT、SiC MOS芯片及模块亮相并发表主题报告。
4月
赛晶科技荣获“飞腾企业奖”
首届“2024港美股金智慧奖颁奖典礼”在香港圆满举行,赛晶科技荣获“飞腾企业奖”,这一荣誉不仅是对赛晶科技的市场表现和企业实力的高度认可,也体现了资本市场对其未来发展潜力的充分肯定。
朗德电气产品荣获“湖北精品”称号
第二届“湖北精品”在武汉成功发布,朗德电气成功入选“湖北精品”,入选产品(服务)在标准、创新、质量、服务等方面均达到国内一流水平,是湖北省卓越质量品牌的杰出代表。
5月
赛晶科技参加欧洲电力电子展(PCIM Europe)
2025年德国电力电子系统及元器件展览会(PCIM Europe)在纽伦堡盛大举行,赛晶科技以创新技术携多款前沿产品及解决方案亮相展会,集中展示了其在碳化硅(SiC MOS)、IGBT及功率模块领域的最新突破,还展出了层叠母排、集成母排、直流支撑电容器、电力电容器、阻抗测量仪、交流断路器等功率组件,向全球展示其在前沿技术领域的创新实力与市场布局。
赛晶科技参加欧洲智慧能源博览会
欧洲领先的智慧能源展会 The Smarter E Europe 2025 在慕尼黑盛大开幕。赛晶科技集团层叠母排、集成母排、电力电容器、直流支撑电容器,IGBT、SiC MOS芯片及模块等多款核心产品精彩亮相,全面展示了公司在新能源储能与电力电子系统集成方向的最新成果,受到广泛关注。
6月
赛晶助力哈密-重庆±800千伏特高压直流工程圆满投运!
国家能源战略重要工程——哈密—重庆±800千伏特高压直流输电工程正式投产送电。作为国内电力电子器件研发领军企业,赛晶科技阳极饱和电抗器、电力电容器、在线监测产品凭借雄厚的技术研发实力和卓越的产品品质,为这条“能源大动脉”的安全稳定运行提供了硬核支撑。
赛晶科技参加SNEC PV+ 2025国际光伏储能两会
全球光储行业年度盛会——SNEC PV+ 2025在上海举办。赛晶科技作为新能源产业链核心器件和创新技术型企业,携自主研发IGBT、SiC MOS芯片及模块,层叠母排、集成母排及电力电子电容器精彩亮相,全面展示了赛晶在光伏、储能与电力电子系统集成方向的最新研发成果,成为展会焦点。
7月
赛晶半导体收购湖南虹安
赛晶半导体及现有股东与创鑫云(厦门)科技投资有限公司、崇竣科技有限公司、港湾亚洲资本有限公司、协芯科技有限公司(简称“投资者”)正式签署增资协议。赛晶半导体增加注册资本420.6136万美元,投资者将以其在湖南虹安的100%股权出资认购,合计占赛晶半导体经扩大后股权的9%。
赛晶电力电容器再传捷报,三揽国网集中规模招标项目!
无锡赛晶电力电容器中标“国家电网2025第三次集招项目”,中标金额4391.6373万元,位列第三。加之上半年先后中标的“国家电网2025年第一次集招项目”、“国家电网2025第二次集招项目”,三次中标总额达1.3575亿元。
赛晶固态直流断路器护航海上风电安装船,引领行业绿色升级
Astrol公司与欧洲知名船舶系统集成商Kongsberg Maritime合作,为海上风电安装的电气化与数字化进程做出贡献,满足了现代海上作业的高性能需求。其中Astrol公司的1.5kV/3kA固态直流断路器凭借超快速故障隔离能力,为该系统提供了坚实的安全保障。
8月
赛晶科技亮相雁栖能源论坛,展示直流支撑电容器尖端成果
2025雁栖能源论坛在北京雁栖湖国际会展中心隆重举行。作为该论坛的协办单位,赛晶科技董事会主席项颉先生、副总裁李金燕先生及多位公司领导专家出席本次盛会。宁波海融总经理于智强先生在“2025雁栖能源论坛”上做了关于《柔直电容器进展与发展方向》的报告,系统介绍了公司在直流支撑电容器领域的技术特色与应用成果,引起与会专家的高度关注。
国重项目研发成果“ZCMJ2.8-9000型全国产化干式直流支撑电容器“通过新产品鉴定
无锡赛晶与嘉善赛晶电容器联合研发的“ZCMJ2.8-9000型全国产化干式直流支撑电容器”顺利通过新产品鉴定。标志着赛晶科技在高端电力电容器领域取得重大技术突破,增强了赛晶科技在国内外市场的核心竞争力。
9月
Astrol再获核聚变脉冲电源订单!
Astrol公司宣布与核聚变领域一家屡获殊荣的创新企业开启新合作。该客户将采用Astrol公司行业领先的功率开关解决方案,用于控制尖端核聚变系统中的电流。Astrol公司已经累计为高能粒子研究、脉冲实验室等超过80个各类项目,提供了脉冲功率开关产品和方案。
科创双擎 | 智启芯程 赛晶半导体与湖南三安签署战略合作协议
赛晶半导体与湖南三安在湖南三安总部成功举行战略合作签约仪式。双方基于在新型功率半导体产业生态中的互补优势,正式建立全面战略合作伙伴关系,共同聚焦碳化硅与氮化镓等宽禁带半导体技术的研发与产业化应用,助力全球能源革命与工业升级。
创新驱动,绿色未来——赛晶科技参加PCIM Asia 2025
上海国际电力元件、可再生能源管理展览会(PCIM Asia 2025)在上海隆重开幕。作为亚太地区最具影响力的功率半导体行业盛会,本届展会汇聚了全球顶尖企业和技术专家。赛晶科技以"创新驱动,绿色未来"为主题,携最新研发成果及多款自主研发的核心产品亮相,全面展示了其在功率半导体和电力电子领域的技术实力与创新成果。
10月
从通过试验到产业自主!赛晶以国产硬实力助力甘浙工程
±800kV甘浙特高压柔性直流输电工程赛晶电容器型式试验样机解体分析见证及总结会在嘉善隆重召开。标志着赛晶科技在柔性直流输电核心装备领域实现重要技术突破,为我国首条±800kV特高压全容量柔性直流工程——甘浙工程的顺利建设和长期稳定运行奠定了坚实的设备基础。
赛晶科技三家子公司新晋国家级专精特新“小巨人”
国家级专精特新“小巨人”企业最新一批公示名单揭晓。赛晶半导体、嘉善华瑞赛晶、无锡赛晶成功入选。加上此前已获专精特新“小巨人”企业认定的武汉朗德电气,赛晶科技旗下专精特新“小巨人”企业阵营扩至四家。这一成果不仅是对单家企业专业能力的认可,更印证了赛晶科技深耕技术研发、聚焦细分市场的战略成效。
固态直流断路器新突破:首次应用于新一代铁路电力机车
Astrol公司自豪宣布一项标志性项目:其固态直流断路器首次应用于新一代铁路电力机车。Astrol在固态直流保护技术领域的这一成就,是其十余年创新历程中的重要里程碑。
11月
赛晶科技出访越南国家电网 共拓电力合作新空间
赛晶科技董事长项颉率集团访问团赴越南,拜访越南国家电网(EVN)和旗下核心机构胡志明市电力公司(EVNHCMC)与南部电力公司(EVNSPC)。此次深度对接明确了合作方向,为赛晶科技拓展东南亚市场奠定基础。
赛晶科技三大核聚变产品亮相核博会
赛晶科技携旗下脉冲功率开关、脉冲电容器、无功补偿三大核聚变产品,亮相在深圳举办的“2025第四届中国核能高质量发展大会暨深圳国际核能产业创新博览会”,集中体现了赛晶科技在电力电子技术领域的深厚积累,彰显了其为全球核能前沿技术提供核心支撑的技术实力。
12月
2025 新能源电能变换技术论坛暨走进赛晶半导体活动
由中国电源学会新能源电能变换技术专委会主办、赛晶亚太半导体科技(浙江)有限公司承办的 “2025 中国电源学会新能源电能变换技术论坛” 在浙江嘉善盛大启幕!一众产学研界贤达齐聚,以技术为引、以实践为基,共探新能源电能变换领域的创新路径与产业新机。本次论坛聚焦功率半导体、AI 数据中心供电、风电、制氢及储能等新能源核心领域,汇聚了近100位产学研界专家、企业代表及行业嘉宾参会。
核力之源 无尽探索 | 2025年核电厂维修电气经验交流研讨会
由中国核能行业协会核电运行技术委员会主办,中国电力科学研究院有限公司、武汉朗德电气有限公司承办的“2025年核电厂维修电气经验交流研讨会”在武汉隆重召开,本次会议主题是“核力之源 无尽探索”。嘉善科能总经理孙生鸿发表了题为《脉冲开关和脉冲电容在可控核聚变以及高能物理领域的应用》的主题报告。
免责声明:上述内容仅代表发帖人个人观点,不构成本平台的任何投资建议。


