华夏、广发、中行等巨头为何成重灾区?26亿罚单“解剖”银行业
摘要:谁在“掏空”银行业的底线(欢迎关注杠杆游戏)
撰文|杆姐&编辑|爱丽丝
严字当头,银行业的2025年可谓是疾风骤雨。
根据企业预警通统计的数据,2025年央行、金融监管局、外管局及派出机构针对银行机构及从业人员开出罚单6523张,同比减少0.78%;罚没总金额高达26.40亿元,同比飙升近45%。
“罚到你痛”成为新常态。
1、
先看整体。
如文初杠杆游戏提到的,2025年银行业收到的罚单数量微降,但总罚金却大幅跃升。这意味着什么?监管的重锤,正精准砸向那些金额巨大、性质恶劣的违规行为。
2025年,单张罚100万以上的大额罚单比2024年多了58 张,总共454张。这些大额罚单加起来罚了17.84亿元,比上年的8.94亿元翻了快一倍。
从罚单分布来看,不同类型银行的违规特点很鲜明。
按罚单数量算,农商行是重灾区,全年收到2143张罚单,占总罚单数的32.85%,比2024年还多了175张,说明农商行在合规管理上还有不少漏洞。
接下来是国有银行,收到罚单1401张、接着是股份制银行1051张,城商行728张、村镇银行644张。外资银行相对“安分”,只收到26张罚单。
按罚没金额算,则是股份制银行最惨,全年累计被罚7.44亿元,占总罚金额的28.18%,比上年多罚了4.24亿元;
国有银行紧随其后,被罚6.49亿元;农商行虽然罚单多,但总罚款6亿元略低于前两者。
2025年,银行违规集中在三大领域。
其一就是存在感极强的信贷业务。企业预警通统计显示,2025年监管机构对银行信贷业务违规行为开出罚单2878张。虽然比2024年减少了1020张,但依然是被罚最多的领域。
主要问题包括“贷款三查未尽职”(1516张罚单),也就是贷前没查清楚客户资质、贷中没严格审查、贷后没跟踪管理;
违规发放贷款(488张)、信贷资产分类不准确(194张),还有76张罚单是因为违规处置/掩盖不良资产。中国银行就因为这个问题,被直接罚款9790万元,创下年度最高单笔罚款纪录。
第二大罚款领域就是反洗钱业务。杠杆游戏注意到,反洗钱业务违规是2025年的新热点,罚单1377张,比2024年增加894张,增幅高达185.09%。
主要问题有没核实客户身份(843张)、没按规定上报大额或可疑交易(347张)、给匿名或假名账户办理业务(294张)。
最后一大问题是内控制度不健全。2025年监管对银行内控制度问题开出罚单1342张,主要包括违规收费(181张)、征信管理混乱(459张)、没按规定任命高管(32张)等。
除此之外,支付结算业务违规(增幅118.92%)、人民币管理违规(增幅167.96%)、数据报送违规(增幅35.03%)的罚单数量也大幅增加,说明监管对这些领域的关注度在提升。
2、
再看局部。杠杆游戏注意到,在这一片雷声中,有几家银行的名字格外刺眼,它们以巨大的罚没金额,揭开了行业合规的深层伤疤。
分别是:中国银行,年度罚没金额达14,836.31万元;工商银行14,018.34万元;农业银行13,835.79万元;华夏银行12,080.93万元;广发银行10,970.20万元。
上述5家银行2025年收到的罚单数量分别是227张、311张、261张、78张、124张,罚单均额分别是115.01万元、67.07万元、77.29万元、227.94万元、161.33万元。
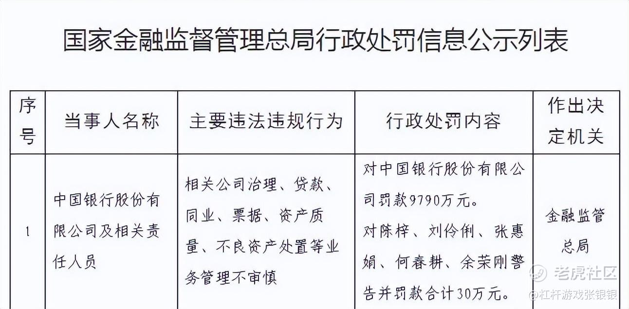
首先值得一说的是中国银行。
2025年10月31日,监管总局披露的行政处罚信息公示列表显示,对中国银行罚款9790万元,涉及的主要违法违规行为包括相关公司治理、贷款、同业、票据、资产质量、不良资产处置等业务管理不审慎。
在杠杆游戏印象里,这不仅是2025年的最大罚单,更是该行成立以来单笔金额最高的罚单。
需要关注的是,该罚单披露的违法违规行为里“公司治理”被首次放在第一位,这很大程度上说明,监管认为该行问题的根源不在于基层操作失误,而在于董事会、高管层在战略制定、风险偏好设定,以及内控文化传导上存在缺陷。
华夏银行的8725万元罚单则于2025年9月开出,在当时是“年内最大罚单”。违规事由有贷款、票据、同业等业务管理不审慎,监管数据报送不合规等,与中行有相似之处,但结合其背景看,风险更为严峻。
如上图,公开数据显示,华夏银行近年来不良贷款率在上市股份制银行中长期“垫底”,截至2025年3季报仍高达1.58%。
业绩方面华夏银行也是疲软:前三季度营收648.8亿元,同比下滑8.79%;归母净利润179.82亿元,同比下降2.86%,变幅均在上市银行中排名倒数。
最后要说的是广发银行。虽然迟迟未上市,但广发银行规模不小,2024年末总资产达3.64万亿。
杠杆游戏看到,广发银行于2025年9月12日收到的这张6670万元罚单,是其年内一系列处罚中的最高一笔,也使其全年累计罚没金额超过1亿元。违规事由为“相关贷款、票据、保理等业务管理不审慎,监管数据报送不合规”。
值得注意的是,这似乎仅是广发银行合规问题的冰山一角。2024年12月,其又因逃汇、违反规定办理资本项目资金收付等8项外汇违规,被外汇局罚没1537.83万元。
综上可以看到,在目前的监管环境下,银行传统的合规管理模式显然已经捉襟见肘。
曾经那种“头痛医头,脚痛医脚”的事后补救方式,在面对系统性、深层次的合规风险时,显得力不从心。
银行必须深刻认识到,合规不再是孤立的环节,而是贯穿业务全流程的核心要素。建立“合规嵌入业务”的全流程管理机制,成为银行合规转型的必然选择。
一阵阵风暴过后,2026年情况会更好吗?我们拭目以待!
本文未标注出处的图表,均源自企业预警通、监管部门披露,特此说明并致谢
版权及免责声明:本文系杠杆游戏创作,未经授权,禁止转载!如需转载,请获取授权。另,授权转载时还请在文初注明出处和作者,谢谢!杠杆游戏任何文章之观点,皆为学习交流探讨用,非投资建议。用户据此进行的一切投资,请自负责任。文章如有疏漏、错误欢迎批评指正。
免责声明:上述内容仅代表发帖人个人观点,不构成本平台的任何投资建议。


